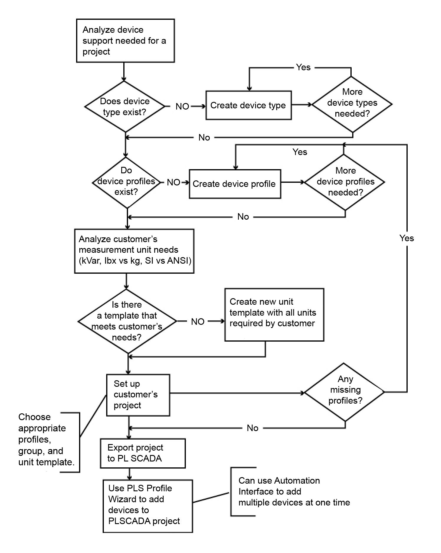
Profile Editor typical workflows

The following flow charts illustrate how to use the Profile Editor. The first illustration provides an overview, while the subsequent workflows show:

  • Creating/editing a device type
  • Creating/editing a device profile
  • Creating/editing unit templates

Workflow overview

Create/edit device type

Create/edit device profile

Create/edit unit templates