FB_PID 功能块

引脚图

下图显示 FB_PID 功能块的引脚图:

G-SA-0044721.3.gif-high.gif

 

 

功能描述

FB_PID 功能块是标准 PID 功能块,具有手动微调、保持功能、无扰动切换和微分作用阻尼时间。

此功能块提供下列功能:

o不同的模式,例如 P、PI、PD 和 PID

o手动模式操作,在手动模式下控制 PID 输出。

o抗复位积分饱和,避免积分操作下的饱和或积分饱和:如果控制变量达到执行器限制,处理误差将继续累积,非常大的积分项称为积分饱和。

o阻尼时间 (Td),过滤由于微分作用导致的超限。

o当模式从手动变为自动时,会激活无扰动切换。

无扰动切换可避免在模式变化时 PID 输出的突然改变。

o功能块会生成检测到错误状态,以显示检测到的错误。

o在积分计算中会用到内窗和外窗功能。

如果处理误差的绝对值小于内窗,那么积分部分将以因数 [ABS (err)/内窗] 进行调整。

这样可最大限度减小 PID 输出的超限。

如果处理误差的绝对值大于内窗且小于外窗,则进行常规积分计算。

如果处理误差的绝对值大于外窗,则抗复位积分饱和处于活动状态,积分输出将保持最后一个值。

PID 输出

下列等式显示 PID 输出:

G-SA-0044722.1.gif-high.gif

 

 

其中:

y (t)  = PID 输出

Kp = 比例增益

Tn = 积分时间

Tv = 微分时间

Td = 微分的过滤器时间

e (t) = 设置点和反馈值之间的处理误差。

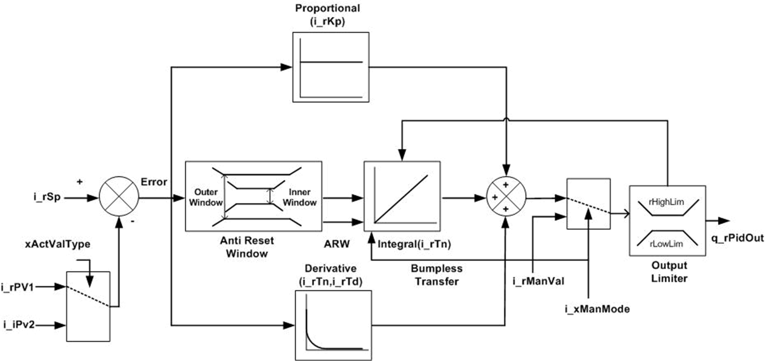
示意图

下图显示 FB_PID 功能块的块图:

G-SA-0044723.2.gif-high.gif

 

 

常态行为图

下图显示 FB_PID 功能块的常态行为图:

G-SA-0044724.1.gif-high.gif

 

 

检测到错误图

下图显示包含检测到错误的 FB_PID 功能块图:

G-SA-0044725.1.gif-high.gif