有四种不同的方法可以分配控制器的 IP 地址:
o由 DHCP 服务器分配地址
o由 BOOTP 服务器分配地址
o固定 IP 地址
o使用 SetIPAddress 功能块进行地址分配
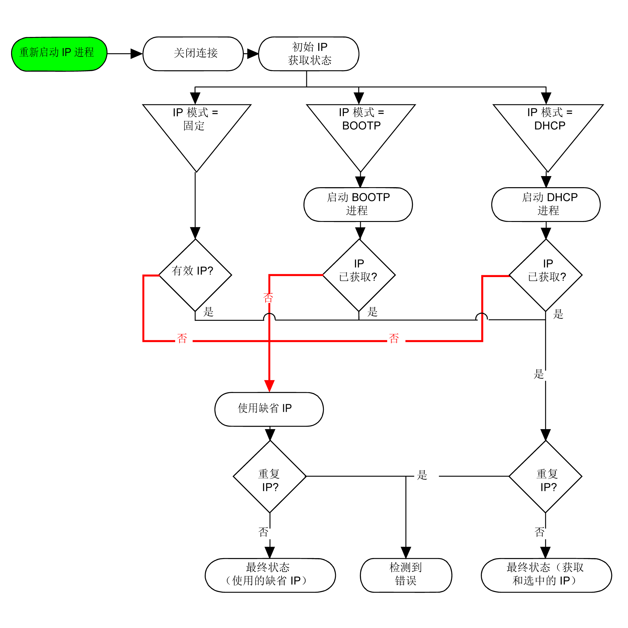
注意: 如果尝试的寻址方法不成功,控制器将使用衍生自 地址的MAC缺省 IP 地址启动。
认真管理 IP 地址,因为网络上的每个设备都需要唯一的地址。使多个设备具有相同的 IP 地址会导致网络和相关设备的意外操作。
|
|
|
意外的设备操作 |
|
o确认在网络或远程链路上仅配置了一个主控制器。 o确认所有设备均有唯一的地址。 o从系统管理员处获取 IP 地址。 o在将系统投入使用之前,请确认设备的 IP 地址是唯一的。 o请不要将同一个 IP 地址分配给网络上的任何其他设备。 o在克隆包括以太网通讯的任何应用程序后将 IP 地址更新为唯一的地址。 |
|
不遵循上述说明可能导致人员伤亡或设备损坏。 |
注意: 一个好的做法是确保系统管理员对所有已分配给网络和子网的 IP 地址进行记录,并通知系统管理员执行的所有配置更改。
下图显示了控制器的四种地址系统:
注意: 如果编程为使用 DHCP 或 BOOTP 寻址方法的设备无法联系其相应的服务器,则控制器使用缺省 IP 地址。但是,它将不断地重复发出请求。
在以下情况中,IP 进程会自动重新启动:
o控制器重新启动
o以太网电缆重新连接
o下载应用程序(如果 IP 参数发生更改)
o寻址尝试失败后将检测 DHCP 或 BOOTP 服务器。
在设备树中,双击以太网节点:
如下表所述设置参数:
|
元素 |
描述 |
|---|---|
|
接口名称 |
网络接口名称,最多包含 16 个字符 |
|
网络名称 |
作为设备名,用于通过 DHCP 检索 IP 地址,最多包含 16 个字符 |
|
DHCP 分配的 IP 地址 |
IP 地址通过 DHCP 获得。 |
|
BOOTP 分配的 IP 地址 |
IP 地址通过 BOOTP 获得。 |
|
固定 IP 地址 |
IP 地址、子网掩码和网关地址均由用户定义。 |
|
以太网协议 |
使用的协议类型(仅支持以太网 2) |
|
传输速率 |
总线上的传输速率和方向会自动配置。 |
缺省 IP 地址基于设备的 MAC 地址。前两个字节是 10 和 10。后两个字节是设备的 MAC 地址的后两个字节。
缺省子网掩码是 255.0.0.0。
注意: MAC 地址始终以十六进制格式编写,IP 地址则采用十进制格式。必须将 MAC 地址转换为十进制格式。
示例:如果 MAC 地址为 00.80.F4.01.80.F2,则缺省 IP 地址为 10.10.128.242。
IP 地址与以下两项相关联:
o设备(即主机)
o该设备所连接的网络
IP 地址始终按 4 字节进行编码。
这些字节在网络地址和设备地址之间的分配可能会发生变化。具体分配方法由地址类别定义。
下表定义了不同的 IP 地址类别:
|
地址类别 |
字节 1 |
字节 2 |
字节 3 |
字节 4 |
||||
|---|---|---|---|---|---|---|---|---|
|
A 类 |
0 |
网络 ID |
主机 ID |
|||||
|
B 类 |
1 |
0 |
网络 ID |
主机 ID |
||||
|
C 类 |
1 |
1 |
0 |
网络 ID |
主机 ID |
|||
|
D 类 |
1 |
1 |
1 |
0 |
多播地址 |
|||
|
E 类 |
1 |
1 |
1 |
1 |
0 |
保留地址,供以后使用 |
||
子网掩码的作用是在同一个网络地址下为多个物理网络编址。掩码用于划分子网地址和主机 ID 的设备地址。
获取子网地址的方法是:保留 IP 地址中与包含 1 的掩码的位置相对应的位,然后用 0 替换其他位。
反之,获取主机设备子网地址的方法是:保留 IP 地址中与包含 0 的掩码的位置相对应的位,然后用 1 替换其他位。
子网地址的示例:
|
IP 地址 |
192 (11000000) |
1 (00000001) |
17 (00010001) |
11 (00001011) |
|
子网掩码 |
255 (11111111) |
255 (11111111) |
240 (11110000) |
0 (00000000) |
|
子网地址 |
192 (11000000) |
1 (00000001) |
16 (00010000) |
0 (00000000) |
注意: 如果没有网关,设备不在其子网中进行通讯。
网关可将消息路由到不在当前网络中的设备。
如果没有网关,则网关地址为 0.0.0.0。
|
安全参数 |
描述 |
|---|---|
|
EcoStruxure Machine Expert 协议已激活 |
可以使用它来禁用以太网接口上的 EcoStruxure Machine Expert 协议。禁用后,来自每个设备的每个 EcoStruxure Machine Expert 请求将会被拒绝,包括那些来自 UDP 或 TCP 连接的请求。这意味着在以太网上将不会通过装有 EcoStruxure Machine Expert 的 PC、希望与此控制器交换变量的 XBT 目标设备、OPC 服务器或 Controller Assistant 建立连接。 |
|
激活 Modbus 服务器 |
使用它可以停用 Logic Controller 的 Modbus 服务器。这意味着将忽略发送到 Logic Controller 的每一个 Modbus 请求。 |