SyncState

Allgemeines

Typ

AD

Geräte, die den Parameter unterstützen

C2C Slave, Logic Motion Controller-Gerät

Tracebar:

Ja

Funktionsbeschreibung

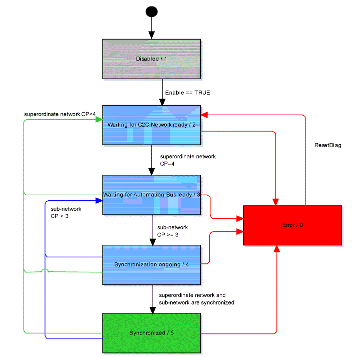
Zeigt die Information bei der Synchronisierung zwischen übergeordnetem Netzwerk und untergeordnetem Netzwerk dieses C2C-Slave an.

Die folgende Tabelle beschreibt die verschiedenen Zustände:

Wert

Datentyp

Bedeutung

Fehler / 0

DINT

Es wurde ein Fehler festgestellt.

Einzelheiten über einen erkannten Fehler werden mit Diagnoseparametern und Einträgen in dem Meldungslogger dargestellt.

Deaktiviert / 1

DINT

Das C2C-Slave-Objekt wurde deaktiviert.

Warten auf C2C-Netzwerk-Bereitschaft (Ready) / 2

DINT

Warten bis das übergeordnete Netzwerk ein stabiles Synchronisierungssignal in der Kommunikationsphase 4 liefert.

Warten auf Automatisierungsbus-Bereitschaft (Ready) / 3

DINT

Warten bis das Unternetzwerk bereit ist, um synchronisiert zu werden (mindestens Kommunikationsphase 3).

Synchronisierung läuft / 4

DINT

Das System ist in Betrieb. Die Synchronisierung des übergeordneten Netzwerks und des Unternetzwerks ist aktiv.

Synchronisiert / 5

DINT

Das Unternetzwerk und das übergeordnete Netzwerk werden synchronisiert.

Fließschema des Parameters SyncState

G-SE-0067285.1.gif