IP Address Configuration

Introduction

There are different ways to assign the IP address to the added Ethernet interface of the controller:

oAddress assignment by DHCP server

oAddress assignment by BOOTP server

oFixed IP address

oPost configuration file. If a post configuration file exists, this assignment method has priority over the others.

The IP address can also be changed dynamically through the:

oController Selection tab in EcoStruxure Machine Expert

ochangeIPAddress function block

NOTE: If the attempted addressing method is unsuccessful, the link uses a default IP address derived from the MAC address.

Carefully manage the IP addresses because each device on the network requires a unique address. Having multiple devices with the same IP address can cause unintended operation of your network and associated equipment.

Warning_Color.gifWARNING

UNINTENDED EQUIPMENT OPERATION

oVerify that there is only one master controller configured on the network or remote link.

oVerify that all devices have unique addresses.

oObtain your IP address from your system administrator.

oConfirm that the IP address of the device is unique before placing the system into service.

oDo not assign the same IP address to any other equipment on the network.

oUpdate the IP address after cloning any application that includes Ethernet communications to a unique address.

Failure to follow these instructions can result in death, serious injury, or equipment damage.

NOTE: Verify that your system administrator maintains a record of assigned IP addresses on the network and subnetwork, and inform the system administrator of any configuration changes performed.

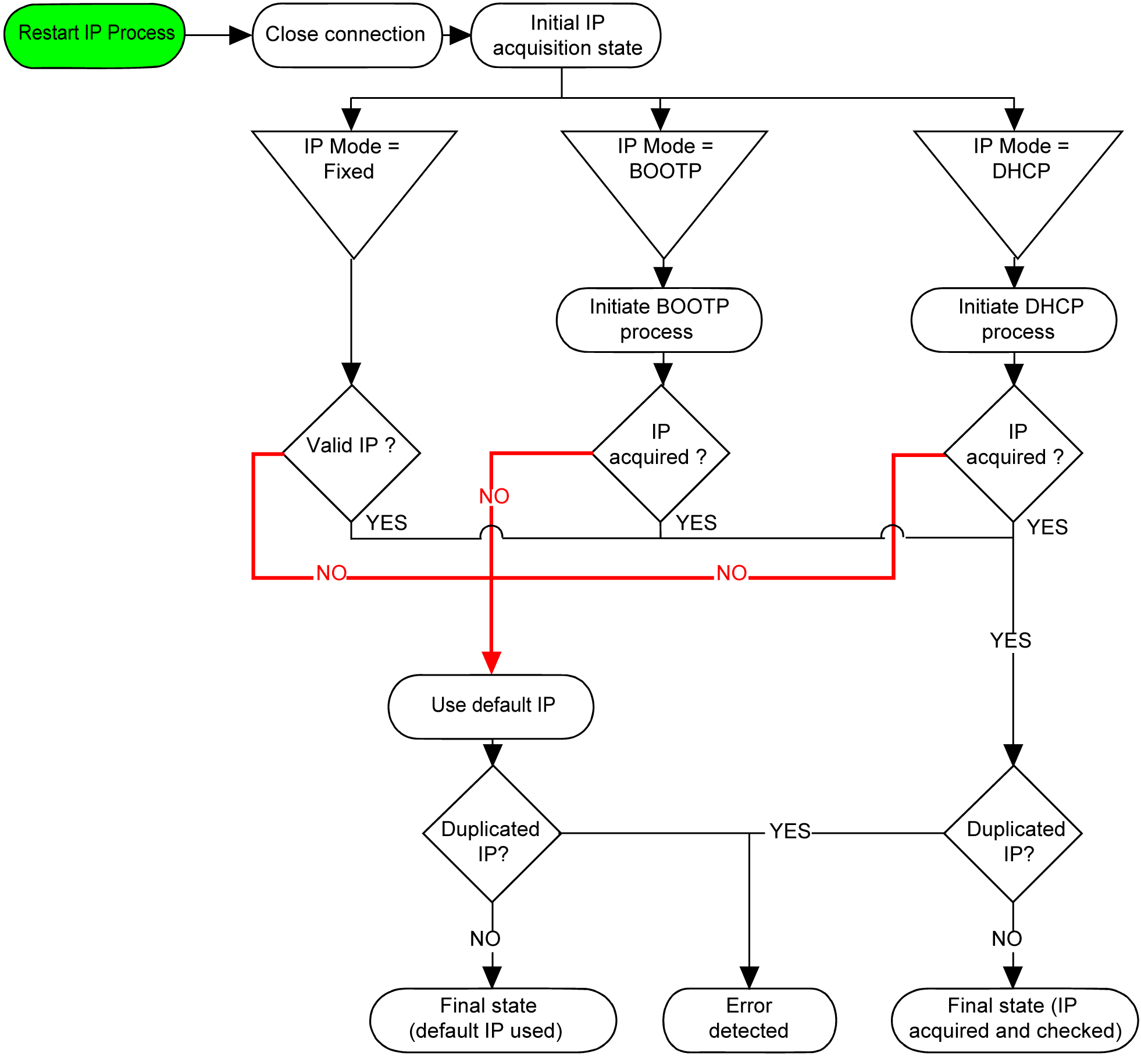
Address Management

This diagram shows the different types of address systems for the controller:

G-SE-0002188.2.gif-high.gif

 

 

NOTE: If a device programmed to use the DHCP or BOOTP addressing methods is unable to contact its respective server, the controller uses the default IP address. It repeats its request constantly.

The IP process restarts in the following cases:

oController reboot

oEthernet cable reconnection

oApplication download (if IP parameters change)

oDHCP or BOOTP server detected after a prior addressing attempt was unsuccessful.

Ethernet Configuration

In the Devices tree, double-click Ethernet:

G-SE-0083964.1.gif-high.gif

 

 

This table describes the configured parameters:

Configured Parameters

Description

Interface Name

Name for the network link.

Network Name

Used as device name to retrieve IP address through DHCP, maximum 15 characters.

IP Address by DHCP

IP address is obtained by DHCP server.

IP Address by BOOTP

IP address is obtained by BOOTP server.

Fixed IP Address

IP address, Subnet Mask, and Gateway Address are defined by the user.

Ethernet Protocol

Protocol type used (Ethernet 2 or IEEE 802.3)

NOTE: If you change the Ethernet Protocol, a power cycle is required before it will be recognized by the controller.

Transfer Rate

Speed and Duplex are in auto-negotiation mode.

Default IP Address

The IP address by default is 10.10.x.x.

The last two fields in the default IP address are composed of the decimal equivalent of the last two hexadecimal bytes of the MAC address of the port.

The MAC address of the port can be retrieved on the label placed on the front side of the controller.

The default subnet mask is Default Class A Subnet Mask of 255.0.0.0.

NOTE: A MAC address is written in hexadecimal format and an IP address in decimal format. Convert the MAC address to decimal format.

Example: If the MAC address is 00.80.F4.01.80.F2, the default IP address is 10.10.128.242.

Address Classes

The IP address is linked:

oto a device (the host)

oto the network to which the device is connected

An IP address is always coded using 4 bytes.

The distribution of these bytes between the network address and the device address may vary.This distribution is defined by the address classes.

The different IP address classes are defined in this table:

Address Class

Byte1

Byte 2

Byte 3

Byte 4

Class A

0

Network ID

Host ID

Class B

1

0

Network ID

Host ID

Class C

1

1

0

Network ID

Host ID

Class D

1

1

1

0

Multicast Address

Class E

1

1

1

1

0

Address reserved for subsequent use

Subnet Mask

The subnet mask is used to address several physical networks with a single network address. The mask is used to separate the subnetwork and the device address in the host ID.

The subnet address is obtained by retaining the bits of the IP address that correspond to the positions of the mask containing 1, and replacing the others with 0.

Conversely, the subnet address of the host device is obtained by retaining the bits of the IP address that correspond to the positions of the mask containing 0, and replacing the others with 1.

Example of a subnet address:

IP address

192 (11000000)

1 (00000001)

17 (00010001)

11 (00001011)

Subnet mask

255 (11111111)

255 (11111111)

240 (11110000)

0 (00000000)

Subnet address

192 (11000000)

1 (00000001)

16 (00010000)

0 (00000000)

NOTE: The device does not communicate on its subnetwork when there is no gateway.

Gateway Address

The gateway allows a message to be routed to a device that is not on the current network.

If there is no gateway, the gateway address is 0.0.0.0.

The gateway address must be defined on Ethernet_1 interface. The traffic to unknown networks is sent through this interface.

Security Parameters

This table describes the different security parameters:

Security Parameters

Description

Default settings

Discovery protocol

This parameter deactivates Discovery protocol. When deactivated, Discovery requests are ignored.

Active

FTP Server

This parameter deactivates the FTP Server of the controller. When deactivated, FTP requests are ignored.

Inactive

Machine Expert protocol

This parameter deactivates the Machine Expert protocol on Ethernet interfaces. When deactivated, every Machine Expert request from every device is rejected, including those from the UDP or TCP connection. Therefore, no connection is possible on Ethernet from a PC with EcoStruxure Machine Expert, from an HMI target that wants to exchange variables with this controller from Controller Assistant.

Active

Modbus Server

This parameter deactivates the Modbus Server of the controller. When deactivated, every Modbus request to the controller is ignored.

Inactive

SNMP protocol

This parameter deactivates the SNMP server of the controller. When deactivated, SNMP requests are ignored.

Inactive

Web Server (HTTP)

This parameter deactivates the Web Server of the controller. When deactivated, HTTP requests to the controller Web Server are ignored.

Active

WebVisualisation protocol

This parameter deactivates the Web visualization pages of the controller. When deactivated, HTTP requests to the logic controller WebVisualisation protocol are ignored.

Inactive