Mechanical and Electrical Data for the Lexium 62 DC Link Terminal

Technical Data for the Lexium 62 DC Link Terminal

Designation

Parameter

Value

Electrical specification

Rated Voltage

1000 Vdc on the Lexium 62 DC Link Terminal connectors for the upper three Bus Bar Module ports.

NOTE: The ports of the Bus Bar Module are numbered from top to bottom.

24 Vdc on the Lexium 62 DC Link Terminal connectors for the bottom two Bus Bar Module ports.

Rated continuous current

120 A with temperature rise of less than 60 K.

High voltage test level

2120 Vdc or 1500 Vac between ports 2 and 1 and between ports 3 and 1 of Bus Bar Modules.

NOTE: The ports of the Bus Bar Module are numbered from top to bottom.

System voltage

300 V

Pollution degree

2 (IEC 60664-1)

Over voltage category

III

Lifetime of end product

≥60,000 hours

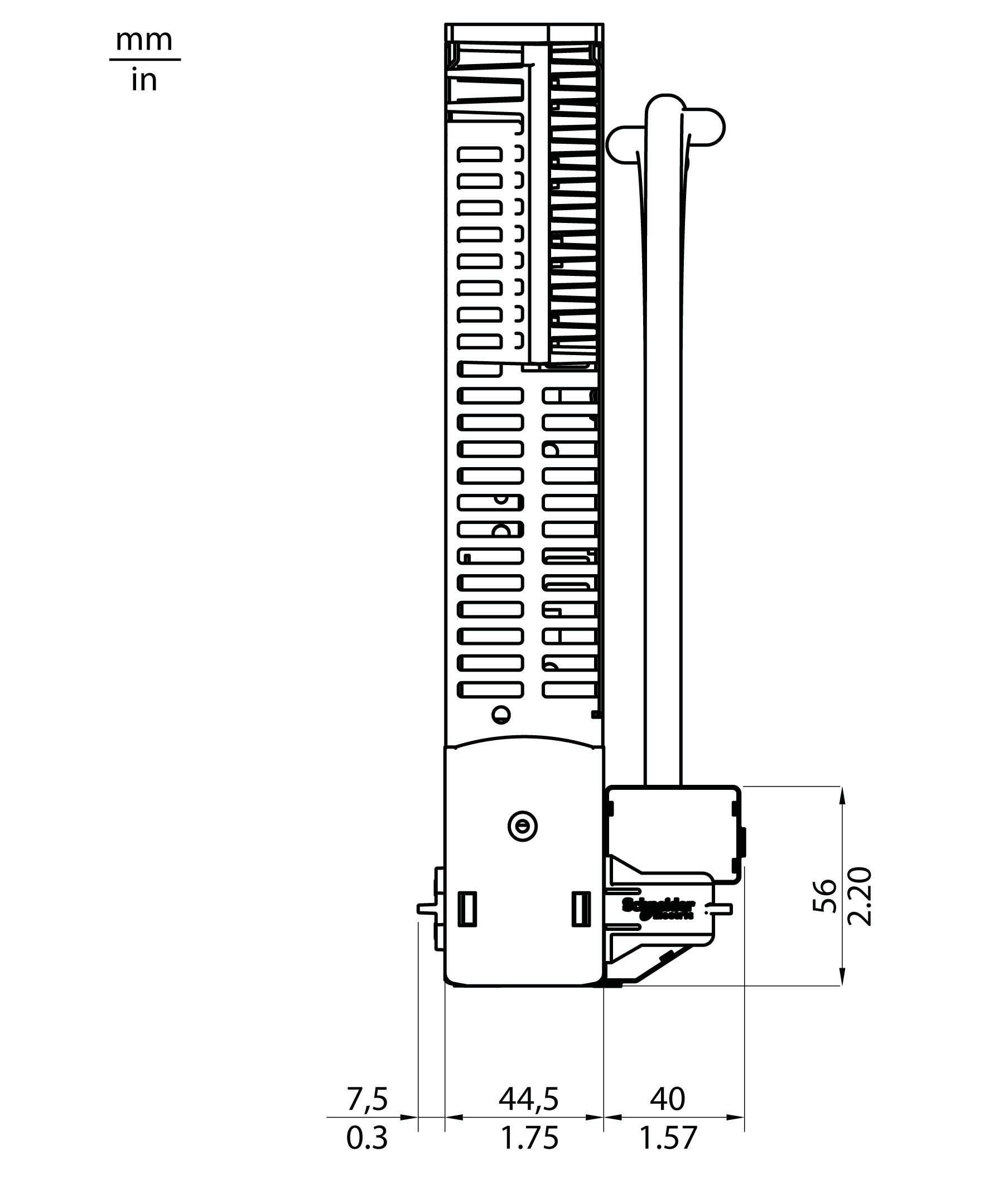
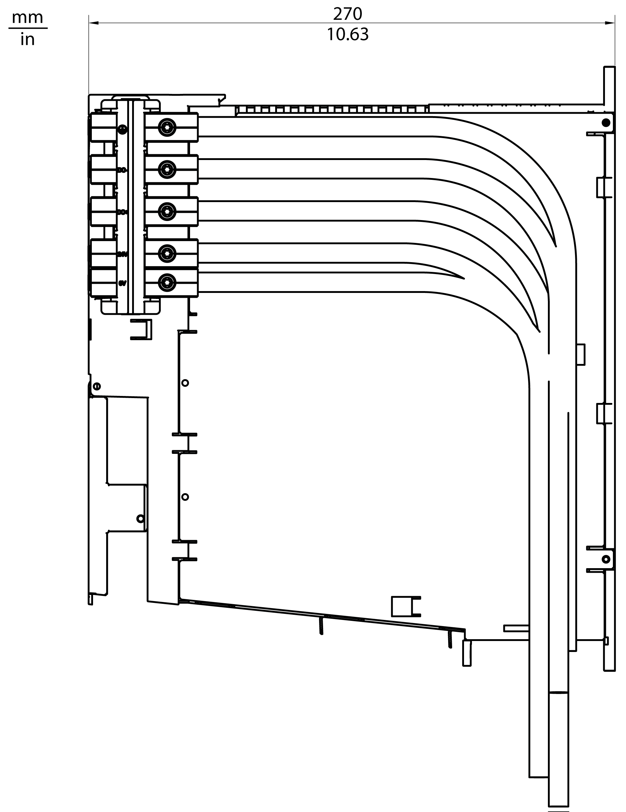
Dimensions - Lexium 62 DC Link Terminal

Dimensions of the Lexium 62 DC Link Terminal: