IP 地址配置

简介

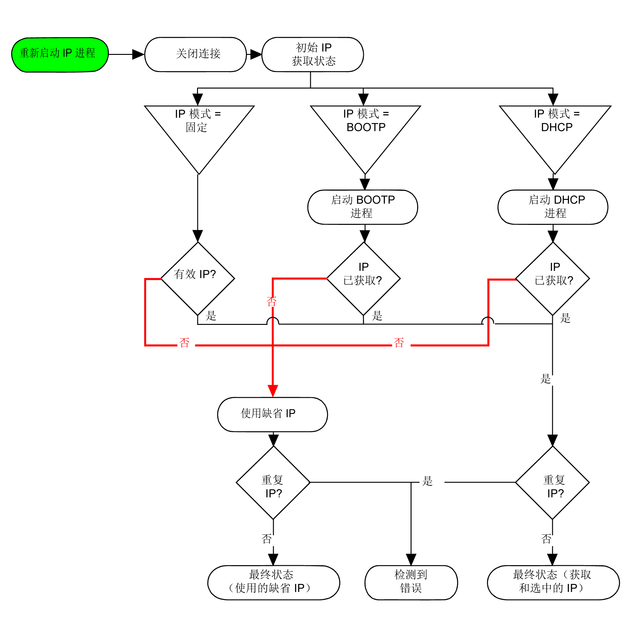
可通过以下各种方法将 IP 地址分配到控制器的已添加的以太网接口:

  • DHCP 服务器分配地址

  • BOOTP 服务器分配地址

  • 固定 IP 地址

  • 后配置文件。如果存在后配置文件,则该分配方法优先于其他方法。

IP 地址可以通过以下方式动态更改:

注: 如果尝试的寻址方法不成功,链路便使用衍生自 MAC 地址的缺省 IP 地址

认真管理 IP 地址,因为网络上的每个设备都需要唯一的地址。使多个设备具有相同的 IP 地址会导致网络和相关设备的意外操作。

 警告
意外的设备操作
  • 确认在网络或远程链路上仅配置了一个主控制器。
  • 确认所有设备均有唯一的地址。
  • 从系统管理员处获取 IP 地址。
  • 在将系统投入使用之前,请确认设备的 IP 地址是唯一的。
  • 请不要将同一个 IP 地址分配给网络上的任何其他设备。
  • 在克隆包括以太网通讯的任何应用程序后将 IP 地址更新为唯一的地址。
未按说明操作可能导致人身伤亡或设备损坏等严重后果。
注: 确认系统管理员对网络和子网上已分配的 IP 地址进行了记录,并通知系统管理员已执行的任何配置更改。

地址管理

此示意图显示控制器的不同类型的地址系统:

注: 如果编程为使用 DHCPBOOTP 寻址方法的设备无法联系其相应的服务器,则控制器使用缺省 IP 地址。它会不断重复请求。

在以下情况中,IP 进程会重新启动:

  • 控制器重新启动

  • 以太网电缆重新连接

  • 下载应用程序(如果 IP 参数发生更改)

  • 在前一次寻址尝试不成功后,检测到 DHCPBOOTP 服务器。

以太网配置

设备树中,双击 Ethernet_1

注:在在线模式下,可以看到两个窗口。它们无法被编辑。在离线模式下,可以看到可配置参数窗口。您可以对其进行编辑。

下表介绍配置的参数:

配置参数

描述

网络名称

作为设备名,用于通过 DHCP 检索 IP 地址,最多包含 15 个字符。

DHCP 分配的 IP 地址

IP 地址通过 DHCP 服务器获得。

BOOTP 分配的 IP 地址

IP 地址通过 BOOTP 服务器获得。

固定 IP 地址

IP 地址、子网掩码和网关地址均由用户定义。

以太网协议

使用的协议类型 (Ethernet 2)。

传输速率

速度和双工为自动协商模式。

缺省 IP 地址

缺省 IP 地址为 10.10.x.x。

缺省 IP 地址的最后两个字段由端口 MAC 地址最后两个十六进制字节对应的十进制数字组成。

端口的 MAC 地址可从放在控制器前侧的标签上获得。

缺省子网掩码为缺省 A 类子网掩码 255.255.0.0。

注: MAC 地址以十六进制格式编写,IP 地址则采用十进制格式。请将 MAC 地址转换成十进制格式。

示例:如果 MAC 地址为 00.80.F4.01.80.F2,则缺省 IP 地址为 10.10.128.242

地址类别

IP 地址与以下两项相关联:

  • 设备(主机)

  • 该设备所连接的网络

IP 地址始终按 4 字节进行编码。

这些字节在网络地址和设备地址之间的分配可能会发生变化。具体分配方法由地址类别定义。

下表定义了不同的 IP 地址类别:

地址类别

字节 1

字节 2

字节 3

字节 4

A 类

0

网络 ID

主机 ID

B 类

1

0

网络 ID

主机 ID

C 类

1

1

0

网络 ID

主机 ID

D 类

1

1

1

0

多播地址

E 类

1

1

1

1

0

保留地址,供以后使用

子网掩码

子网掩码的作用是在同一个网络地址下为多个物理网络编址。掩码用于划分子网地址和主机 ID 的设备地址。

获取子网地址的方法是:保留 IP 地址中与包含 1 的掩码的位置相对应的位,然后用 0 替换其他位。

反之,获取主机设备子网地址的方法是:保留 IP 地址中与包含 0 的掩码的位置相对应的位,然后用 1 替换其他位。

子网地址的示例:

IP 地址

192 (11000000)

1 (00000001)

17 (00010001)

11 (00001011)

子网掩码

255 (11111111)

255 (11111111)

240 (11110000)

0 (00000000)

子网地址

192 (11000000)

1 (00000001)

16 (00010000)

0 (00000000)

注: 如果没有网关,设备不在其子网中进行通讯。

网关地址

网关可将消息路由到不在同一网络中的设备。

如果没有网关,则网关地址为 0.0.0.0。

可以在 Ethernet_1 接口或 TM4ES4 以太网接口上定义网关地址。通过此网关地址或在 IP 路由表中配置的地址发送传至未知网络的通讯。

安全参数

下表介绍了不同的安全参数:

安全参数

描述

缺省设置

发现协议

此参数禁用 Discovery 协议。停用后,Discovery 请求会被忽略。

活动

FTP 服务器

此参数禁用控制器的 FTP 服务器。停用后,FTP 请求会被忽略。

活动

Machine Expert 协议

此参数禁用以太网接口上的 Machine Expert 协议。停用后,来自任何设备的任何 Machine Expert 请求都会被拒绝,包括那些来自 UDPTCP 连接的请求。因此,在以太网上将不会与安装 EcoStruxure Machine Expert 的 PC、希望与此控制器交换变量的 HMI 目标、OPC 服务器或 Controller Assistant 建立任何连接。

活动

Modbus 服务器

此参数禁用控制器的 Modbus 服务器。停用后,对控制器的任何 Modbus 请求都会被忽略。

不活动

远程连接 (Fast TCP)

此参数禁用远程连接。停用后,Fast TCP 请求会被忽略。

活动

安全 Web 服务器 (HTTPS)

此参数禁用控制器的 Web 服务器。停用后,对控制器 Web 服务器HTTPS 请求会被忽略。

活动

SNMP 协议

此参数禁用控制器的 SNMP 服务器。停用后,SNMP 请求会被忽略。

不活动

WebVisualisation 协议

此参数禁用控制器的 WebVisualisation 页面。停用后,对逻辑控制器 WebVisualisation 协议的 HTTP 请求会被忽略。

不活动

从站设备标识

选择激活 DHCP 服务器时,可将添加到现场总线的设备配置为通过其名称或 MAC 地址识别,而不通过其 IP 地址识别。请参阅 DHCP 服务器