Configuration de l'adresse IP

Introduction

Lorsque TMSES4 n'est pas configuré, il démarre et obtient automatiquement son adresse IP par défaut :

  • 10.12.x.z pour le premier module

  • 10.13.x.z pour le deuxième module

  • 10.14.x.z pour le troisième module

x et z représentent le 5ème et le 6ème octets de l'adresse MAC d'interface. Par exemple, pour l'adresse MAC 00:80:F4:50:02:5D, l'adresse IP est 10.12.2.93.

Pour plus d'informations sur l'emplacement de l'adresse MAC, reportez-vous à la section Configuration Ethernet.

Le masque de sous-réseau par défaut est 255.255.0.0.

Il existe plusieurs façons d'affecter l'adresse IP à l'interface Ethernet ajoutée du contrôleur :

  • Affectation d'adresse par serveur DHCP

  • Affectation d'adresse par serveur BOOTP

  • Adresse IP fixe

  • Fichier de post-configuration. S'il existe un fichier de post-configuration, cette méthode d'affectation a la priorité sur les autres.

L'adresse IP peut également être changée dynamiquement via :

NOTE : Si la méthode d'adressage essayée échoue, la liaison utilise une adresse IP par défaut dérivée de l'adresse MAC.

Gérez les adresses IP avec soin, car chaque équipement du réseau requiert une adresse unique. Si plusieurs équipements ont la même adresse IP, le réseau et le matériel associé risquent de se comporter de manière imprévisible.

 AVERTISSEMENT
FONCTIONNEMENT IMPRÉVU DE L'ÉQUIPEMENT
  • Vérifiez qu'un seul contrôleur maître est configuré sur le réseau ou la liaison distante.
  • Vérifiez que chaque équipement a une adresse unique.
  • Obtenez votre adresse IP auprès de l'administrateur système.
  • Vérifiez que l'adresse IP de l'équipement est unique avant de mettre le système en service.
  • N'attribuez pas la même adresse IP aux autres équipements du réseau.
  • Après avoir cloné une application comprenant des communications Ethernet, mettez à jour l'adresse IP pour qu'elle soit unique.
Le non-respect de ces instructions peut provoquer la mort, des blessures graves ou des dommages matériels.
NOTE : Vérifiez que votre administrateur système gère toutes les adresses IP affectées sur le réseau et le sous-réseau, et informez-le de toutes les modifications apportées à la configuration.
NOTE : Le module TMSES4 doit se trouver dans un sous-réseau différent de celui des ports Ethernet du contrôleur.

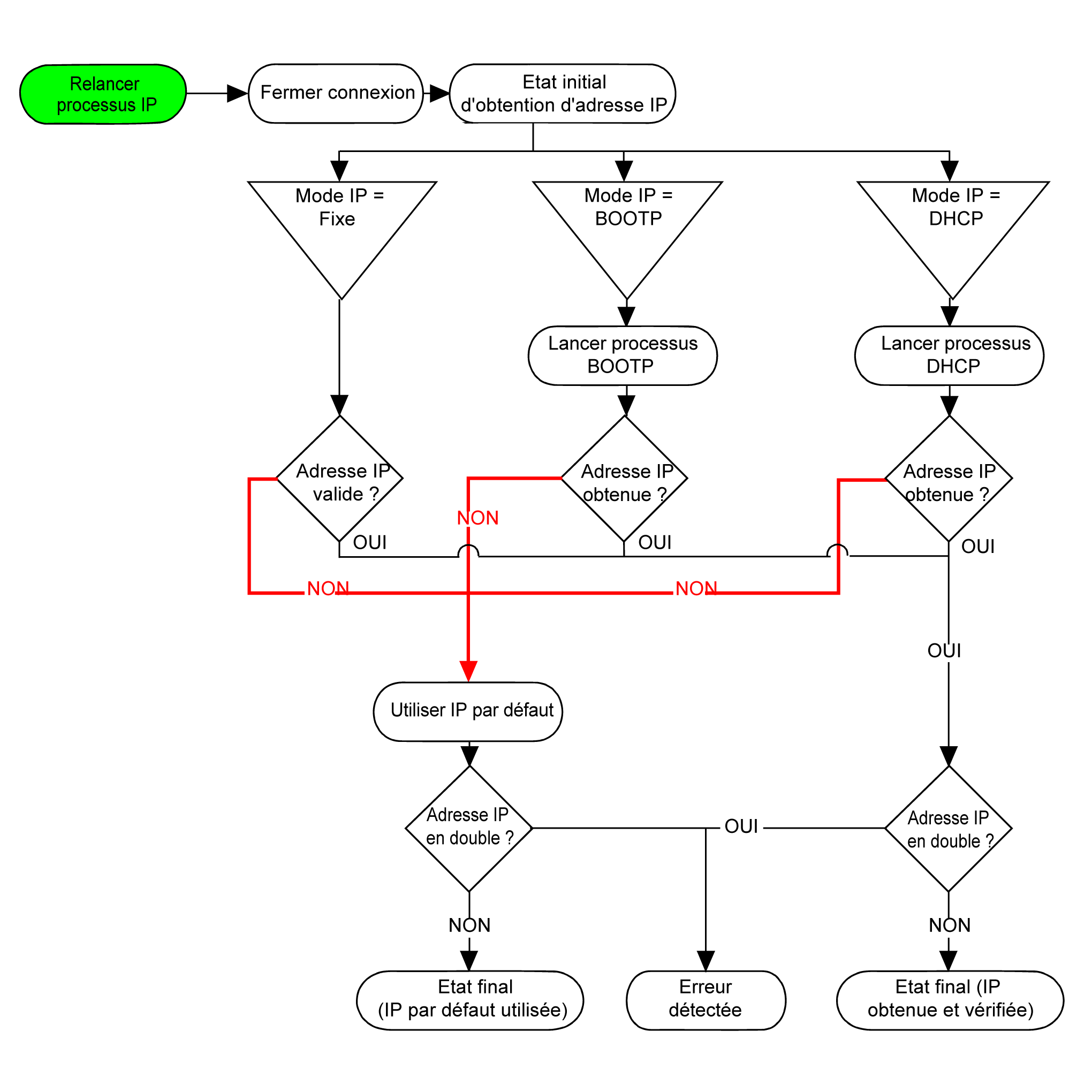
Gestion des adresses

Ce schéma représente les différents types de système d'adressage du contrôleur :

NOTE : Si un équipement programmé pour utiliser les méthodes d'adressage DHCP ou BOOTP ne parvient pas à contacter son serveur respectif, le contrôleur utilise l'adresse IP par défaut. Il répète constamment sa requête.

La procédure d'adressage IP redémarre automatiquement dans les cas suivants :

  • Redémarrage du contrôleur

  • Reconnexion du câble Ethernet

  • Téléchargement d'application (si les paramètres IP sont modifiés)

  • Détection d'un serveur DHCP ou BOOTP après l'échec d'une tentative d'adressage précédente.

Configuration Ethernet

Dans l'arborescence Equipements, double-cliquez sur TMSES4 :

NOTE :
  • Si vous êtes en mode hors ligne, le Paramètres configurés (ci-dessus) apparaît. Vous pouvez modifier les paramètres.

  • Si vous êtes en mode connecté (en ligne), les fenêtres Paramètres configurés et Paramètres actuels s'affichent. Vous ne pouvez pas modifier les paramètres.

Le tableau suivant décrit les paramètres configurés :

Paramètres configurés

Description

Nom du réseau

Utilisé comme nom d'équipement pour récupérer une adresse IP via DHCP, 15 caractères maximum.

Adresse IP par DHCP

L'adresse IP est obtenue via un serveur DHCP.

Adresse IP par BOOTP

L'adresse IP est obtenue via un serveur BOOTP.

L'adresse MAC est située sur le côté gauche du contrôleur.

Adresse IP fixe

L'adresse IP, le masque de sous-réseau et l'adresse de passerelle sont définis par l'utilisateur.

Protocole Ethernet

Type de protocole utilisé : Ethernet 2

Vitesse de transfert

Vitesse et duplex sont en mode autonégociation.

Adresse IP par défaut

L'adresse MAC du port Ethernet est mentionnée sur l'étiquette placée sur la face avant du contrôleur M262. L'adresse MAC du port TMSES4 est mentionnée sur l'étiquette placée sur le côté gauche du contrôleur M262.

NOTE : Une adresse MAC s'écrit en format hexadécimal et une adresse IP en format décimal. Convertissez l'adresse MAC au format décimal.

Exemple de conversion :

Port

Adresse MAC

Adresse IP

TMS_1

00.80.F4.50.03.31

10.12.3.49

TMS_2

00.80.F4.50.03.32

10.13.3.50

TMS_3

00.80.F4.50.03.33

10.14.3.51

Masque de sous-réseau

Le masque de sous-réseau est utilisé pour accéder à plusieurs réseaux physiques avec une adresse réseau unique. Le masque sert à séparer le sous-réseau et l'adresse de l'équipement hôte.

L'adresse de sous-réseau est obtenue en conservant les bits de l'adresse IP qui correspondent aux positions du masque contenant la valeur 1 et en remplaçant les autres par 0.

Inversement, l'adresse de sous-réseau de l'équipement hôte est obtenue en conservant les bits de l'adresse IP qui correspondent aux positions du masque contenant la valeur 0 et en remplaçant les autres par 1.

Exemple d'adresse de sous-réseau :

Adresse IP

192 (11000000)

1 (00000001)

17 (00010001)

11 (00001011)

Masque de sous-réseau

255 (11111111)

255 (11111111)

240 (11110000)

0 (00000000)

Adresse de sous-réseau

192 (11000000)

1 (00000001)

16 (00010000)

0 (00000000)

NOTE : L'équipement ne communique pas sur son sous-réseau en l'absence de passerelle.

Adresse de passerelle

La passerelle permet de router un message vers un équipement qui ne se trouve pas sur le réseau actuel.

En l'absence de passerelle, l'adresse de passerelle est 0.0.0.0.

L'adresse de passerelle doit être définie sur l'interface Ethernet_1. Le trafic à destination de réseaux externes transite par cette interface.

Paramètres de sécurité

Le tableau suivant décrit les différents paramètres de sécurité :

Paramètres de sécurité

Description

Paramètres par défaut

Protocole de découverte

Ce paramètre désactive le protocole Discovery. Lorsqu'il est désactivé, les requêtes Discovery sont ignorées.

Actif

Serveur FTP

Ce paramètre désactive le serveur FTP du contrôleur. Lorsqu'il est désactivé, les requêtes FTP sont ignorées.

Actif

Protocole Machine Expert

Ce paramètre désactive le protocole Machine Expert sur les interfaces Ethernet. Lorsqu'il est désactivé, toute requête Machine Expert provenant d'un équipement est rejetée. Par conséquent, aucune connexion Ethernet n'est possible à partir d'un PC équipé de EcoStruxure Machine Expert, d'une cible IHM qui souhaite échanger des variables avec ce contrôleur, d'un serveur OPC ou de Controller Assistant.

Actif

Serveur Modbus

Ce paramètre désactive le serveur Modbus du contrôleur. Lorsqu'il est désactivé, les requêtes Modbus adressées au contrôleur sont ignorées.

Inactif

Connexion à distance

Ce paramètre désactive la connexion à distance. Lorsqu'elle est désactivée, les requêtes Fast TCP sont ignorées.

Actif

Serveur Web sécurisé

Ce paramètre désactive le Serveur Web sécurisé du contrôleur. Lorsqu'il est désactivé, les requêtes HTTPS adressées au Serveur Web sécurisé du contrôleur sont ignorées.

Actif

Protocole SNMP

Ce paramètre désactive le serveur SNMP du contrôleur. Lorsqu'il est désactivé, les requêtes SNMP sont ignorées.

Inactif

Protocole WebVisualisation

Ce paramètre désactive les pages WebVisualisation du contrôleur. Lorsqu'il est désactivé, les requêtes HTTP adressées au protocole WebVisualisation du contrôleur sont ignorées.

Inactif