OpMode Homing Chart

Command Execution and Signal

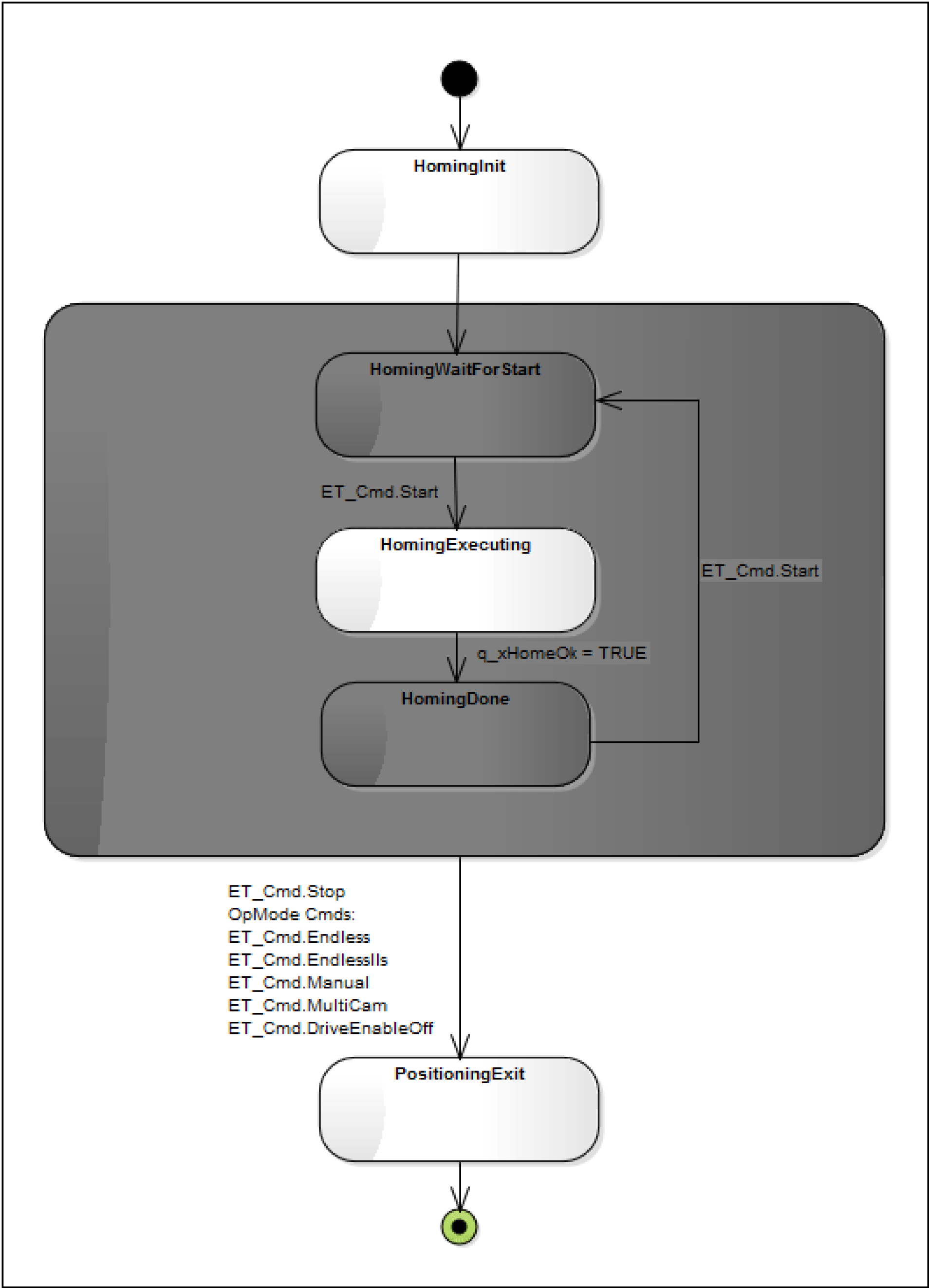
ET_Cmd.Start : q_xHomeOk = TRUE

The shading of the OpMode Homing Chart is white and dark gray.

White States are transition states.

For example: a sent command is being executed. The module is waiting for a next command to be sent by the user.

Dark Gray Statesare final states.

For example: a sent command is executed successfully. The module is waiting for a next command to be sent by the user.

stm OpMode_Homing

G-SE-0064636.1.gif-high.gif

 

 

Stop Behavior

An active positioning motion can be stopped at any given time by sending ET_Cmd.Stop or any OpMode command. Positioning will be stopped with a ControllerStop and the positioning mode is left afterwards.