IP 地址配置

简介

可通过以下各种方法将 IP 地址分配到控制器的已添加的以太网接口:

  • DHCP 服务器基于 Ethernet 接口的网络名称分配地址

  • BOOTP 服务器基于 Ethernet 接口的 MAC 地址分配地址

  • 固定 IP 地址

  • 后配置文件。如果存在后配置文件,则该分配方法优先于其他方法。

IP 地址可以通过以下方式动态更改:

注: 如果尝试的寻址方法不成功,链路便使用衍生自 MAC 地址的缺省 IP 地址启动。

认真管理 IP 地址,因为网络上的每个设备都需要唯一的地址。使多个设备具有相同的 IP 地址会导致网络和相关设备的意外操作。

 警告
意外的设备操作
  • 确认在网络或远程链路上仅配置了一个主控制器。
  • 确认所有设备均有唯一的地址。
  • 从系统管理员处获取 IP 地址。
  • 在将系统投入使用之前,请确认设备的 IP 地址是唯一的。
  • 请不要将同一个 IP 地址分配给网络上的任何其他设备。
  • 在克隆包括以太网通讯的任何应用程序后将 IP 地址更新为唯一的地址。
未按说明操作可能导致人身伤亡或设备损坏等严重后果。
注: 确认系统管理员对网络和子网上已分配的 IP 地址进行了记录,并通知系统管理员已执行的任何配置更改。

地址管理

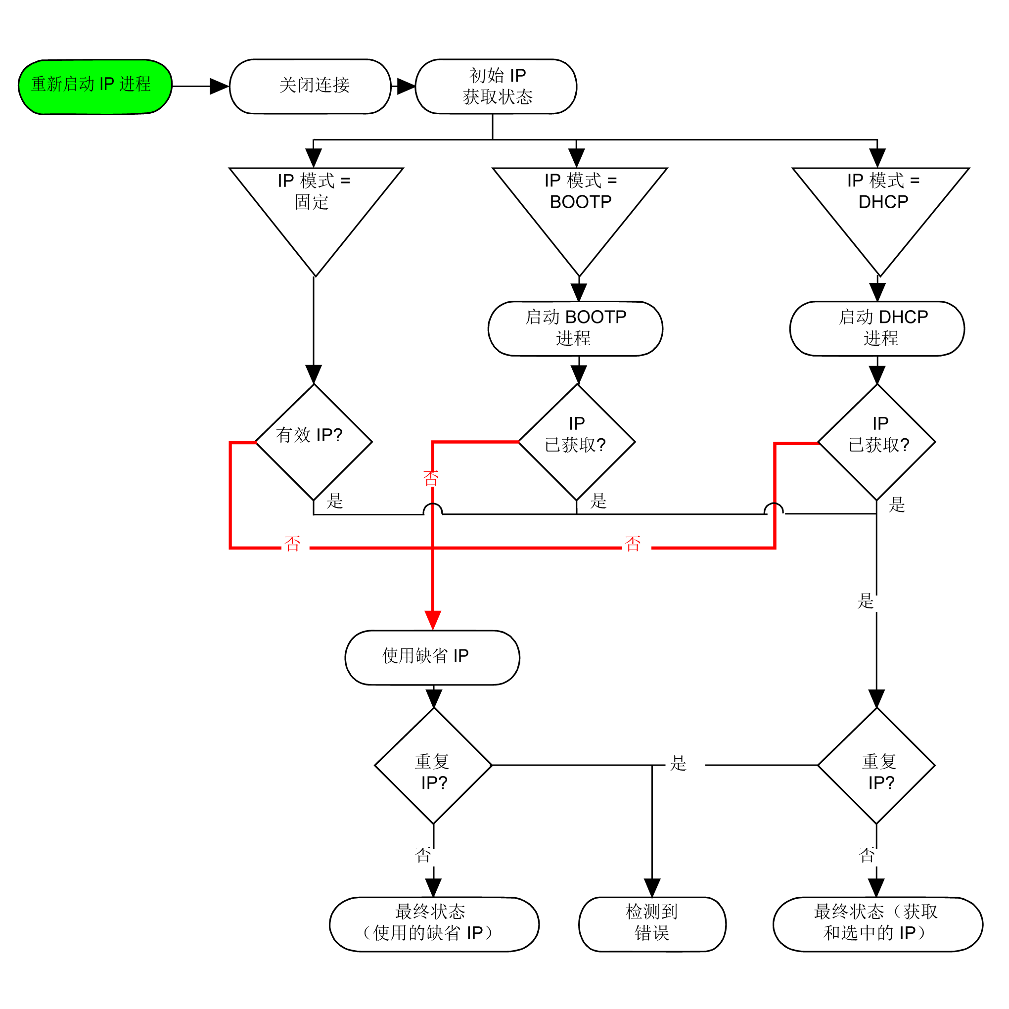
此示意图显示控制器的不同类型的地址系统:

注: 如果编程为使用 DHCPBOOTP 寻址方法的设备无法联系其相应的服务器,则控制器使用缺省 IP 地址。它会不断重复请求。

在以下情况中,IP 进程会重新启动:

  • 控制器重新启动

  • 以太网电缆重新连接

  • 下载应用程序(如果 IP 参数发生更改)

  • 在前一次寻址尝试不成功后,检测到 DHCPBOOTP 服务器。

以太网配置

设备树中,双击 Ethernet_1Ethernet_2

注:
  • 在离线模式下,可以看到已配置参数窗口,如果是 Ethernet_2,则看到的则是环形拓扑选项窗口。它们可以被编辑。

  • 如果您处于在线模式下,则可以看到已配置参数当前设置窗口。而不能编辑变量。

下表介绍已配置参数:

已配置参数

描述

接口名称

网络链路的名称。在线模式下显示

网络名称

作为设备名,用于通过 DHCP 检索 IP 地址,最多包含 15 个字符。

注: 下次重置电源时,将应用网络名称修改。

DHCP 分配的 IP 地址

IP 地址通过 DHCP 服务器获得。

BOOTP 分配的 IP 地址

IP 地址通过 BOOTP 服务器获得。

MAC 地址位于控制器正面。

固定 IP 地址

IP 地址、子网掩码和网关地址均由用户定义。

以太网协议

使用的协议类型:以太网 2

传输速率

速度和双工为自动协商模式。

缺省 IP 地址

缺省 IP 地址是:

  • Ethernet_1 为 10.10.x.y.

  • Ethernet_2 为 10.11.x.y.

在未配置 TM262• 的情况下,TMSES4 会启动并自动获取缺省 IP 地址:

  • 10.12.x.z(对于第一个模块)

  • 10.13.x.z(对于第二个模块)

  • 10.14.x.z(对于第三个模块)

x 表示接口 MAC 地址的第 5 个字节,y 或 z 表示此地址的第 6 个字节。比如,对于 MAC 地址 00:80:F4:4E:02:5D,IP 地址将为 10.12.2.93

注: IP 地址不得位于同一个 IP 网络内。

以太网端口的 MAC 地址可从放在控制器前侧的标签上获得。TMSES4 端口的 MAC 地址可以使用控制器 MAC 地址端口 Ethernet_2 来计算得到。

注: 对于 V1.2.4 之前的 EcoStruxure Machine Expert 版本,MAC 地址由控制器左侧的值决定。请参阅 EcoStruxure Machine Expert - 兼容性和迁移用户指南

缺省子网掩码是:

  • Ethernet_1 为 255.255.0.0

  • Ethernet_2 为 255.255.0.0

注: MAC 地址以十六进制格式编写,IP 地址则采用十进制格式。请将 MAC 地址转换成十进制格式。

转换示例:

端口

MAC 地址

IP 地址

Ethernet_1

MAC@Eth1:00.80.F4.4E.24.10

10.10.36.16

Ethernet_2

MAC@Eth2:00.80.F4.4E.24.0B

10.11.36.11

TMS_1

MAC@TMS:00.80.F4.50.24.0B

10.12.36.11

TMS_2

MAC@TMS:00.80.F4.50.24.0C

10.13.36.12

TMS_3

MAC@TMS:00.80.F4.50.24.0D

10.14.36.13

注: TMSES4 MAC 地址的计算方式如下:MAC@TMS_x = MAC@Ethernet2 + 0x20000 + (x-1).

禁止的 IP 地址

禁止使用 USB 网络地址 (192.168.200.0) 和 TMS 网络地址 (192.168.2.0)。

子网掩码

子网掩码的作用是在同一个网络地址下为多个物理网络编址。掩码用于划分子网地址和主机 ID 的设备地址。

获取子网地址的方法是:保留 IP 地址中与包含 1 的掩码的位置相对应的位,然后用 0 替换其他位。

反之,获取主机设备子网地址的方法是:保留 IP 地址中与包含 0 的掩码的位置相对应的位,然后用 1 替换其他位。

子网地址的示例:

IP 地址

192 (11000000)

1 (00000001)

17 (00010001)

11 (00001011)

子网掩码

255 (11111111)

255 (11111111)

240 (11110000)

0 (00000000)

子网地址

192 (11000000)

1 (00000001)

16 (00010000)

0 (00000000)

注: 如果没有网关,设备只能在其子网中进行通讯。

网关地址

网关可将消息路由到不在同一网络中的设备。

如果没有网关,则网关地址为 0.0.0.0。

可以在任何接口上定义缺省网关地址。您只能在一个接口上配置缺省网关。发往未知网络的通讯流通过这个接口来发送。如果您需要配置不止一个接口,请参阅 IP 路由

安全参数

下表介绍了不同的安全参数:

安全参数

描述

缺省设置

发现协议

此参数禁用发现协议。停用后,Discovery 请求会被忽略。

激活

FTP 服务器

此参数禁用控制器的 FTP 服务器。停用后,FTP 请求会被忽略。

激活

Machine Expert 协议

此参数禁用以太网接口上的 Machine Expert 协议。停用后,来自任何设备的任何 Machine Expert 请求都会遭到拒绝。因此,在以太网上将不会与安装 EcoStruxure Machine Expert 的 PC、希望与此控制器交换变量的 HMI 目标、OPC 服务器或 Controller Assistant 建立任何连接。

激活

Modbus 服务器

此参数禁用控制器的 Modbus 服务器。停用后,对控制器的任何 Modbus 请求都会被忽略。

未激活

远程连接 (Fast TCP)

此参数禁用远程连接。停用后,Fast TCP 请求会被忽略。

激活

安全 Web 服务器 (HTTPS)

此参数禁用控制器的安全 Web 服务器。停用后,对控制器安全 Web 服务器 的 HTTPS 请求会被忽略。

激活

SNMP 协议

此参数禁用控制器的 SNMP 服务器。停用后,SNMP 请求会被忽略。

未激活

WebVisualisation 协议

此参数禁用控制器的 WebVisualisation 页面。停用后,对控制器 WebVisualisation 协议的 HTTP 请求会被忽略。

未激活

环路拓扑选项

此参数仅在 Ethernet_2 网络上可用。

下表描述了环路拓扑选项:

选件

描述

无环路

如果选择此选项,请确认环路未连接。

启动目录

环路拓扑的第一个设备。

参与者

环路拓扑中的设备之一。

环路拓扑中的每个设备必须支持快速生成树协议 (RSTP)。

环路拓扑中最多可以配置 40 个设备。

注: 对于启用了 RSTP 的网络拓扑,请验证 RPI/超时组合是否符合 RSTP 所需的 100 ms 的最小收敛时间。