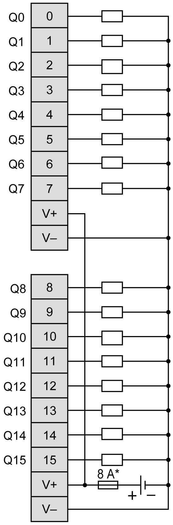
TM3DQ16T/TM3DQ16TG 接线图

简介

这些扩展模块具有用于连接输出和电源的内置可插拔螺钉或卡簧端子块。

接线规则

请参阅接线最佳做法

接线图

下图说明了输出、执行器及其公共端之间的连接:

* T 型熔断器

有关 24 Vdc 电源的信息,请参阅 DC 电源特征