SyncState

General

Type

AD

Devices supporting the parameter

C2C_Slave, Logic Motion Controller Device

Traceable:

Yes

Functional Description

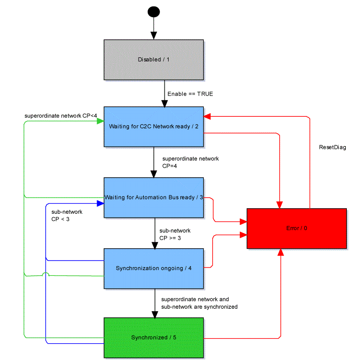
Displays information on the synchronization between superordinate network and sub-network of this C2C slave.

The following table describes the different states:

Value

Data type

Meaning

Error / 0

DINT

An error has been detected.

Details on the detected error are displayed with diagnostic parameters and entries in the message logger.

Disabled / 1

DINT

The C2C Slave object is disabled.

Waiting for C2C Network ready / 2

DINT

Waiting until the superordinate network delivers a stable synchronization signal in communication phase 4.

Waiting for Automation Bus ready / 3

DINT

Waiting until the sub-network is ready to be synchronized (at least communication phase 3).

Synchronization ongoing / 4

DINT

The system is operational. The synchronization of superordinate network and sub-network is active.

Synchronized / 5

DINT

The sub-network and the superordinate network are synchronized.

Flow chart of parameter SyncState

G-SE-0067285.1.gif