EncoderState

Allgemeines

Typ

AD

Geräte, die den Parameter unterstützen

C2C Gebereingang, C2C Geberausgang

Tracebar

Ja

Funktionsbeschreibung

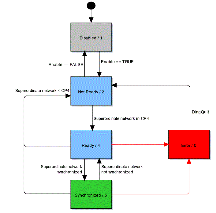
Der Parameter zeigt den Status des C2C-Geberausgangs- und C2C-Gebereingangsobjekts an.

Wert

Datentyp

Beschreibung

Fehler / 0

UINT

Es wurde ein Fehler festgestellt.

Einzelheiten werden mit Diagnoseparametern und Einträgen in den Meldungslogger dargestellt.

Wenn der Parameter ErrorDeceleration auf einen Wert größer als 0 eingestellt ist, reduziert der C2C-Gebereingang seine Geschwindigkeit mit dieser angegebenen Verzögerung.

Wenn sie auf 0 gestellt ist, bleibt die letzte gültige Velocity aktiv und die Diagnosemeldung 8522 wird ausgelöst.

abgeschaltet / 1

UINT

Das Objekt C2C-Gebereingang ist deaktiviert. Die Geberfunktionalität ist nicht aktiv.

Nicht bereit / 2

UINT

Warten bis das übergeordnete Netzwerk in Betrieb ist (Communication Phase 4) und die Geberdaten ausgetauscht werden.

reserviert / 3

UINT

Reserviert

ready/4

UINT

Der Geber empfängt oder erzeugt zyklische Geberdaten, aber das übergeordnete Netzwerk wurde noch nicht synchronisiert.

In diesem Zustand wird nur der Parameter EncoderPosition ständig aktualisiert.

synchronisiert / 5

UINT

Das lokale Sercos wird mit dem C2C-Netzwerk synchronisiert. Der Geber ist in Betrieb und die gültige Velocity und Encoder Position wird gestellt.

Fließschema des Parameters EncoderState (Geberstatus)

G-SE-0067265.1.gif