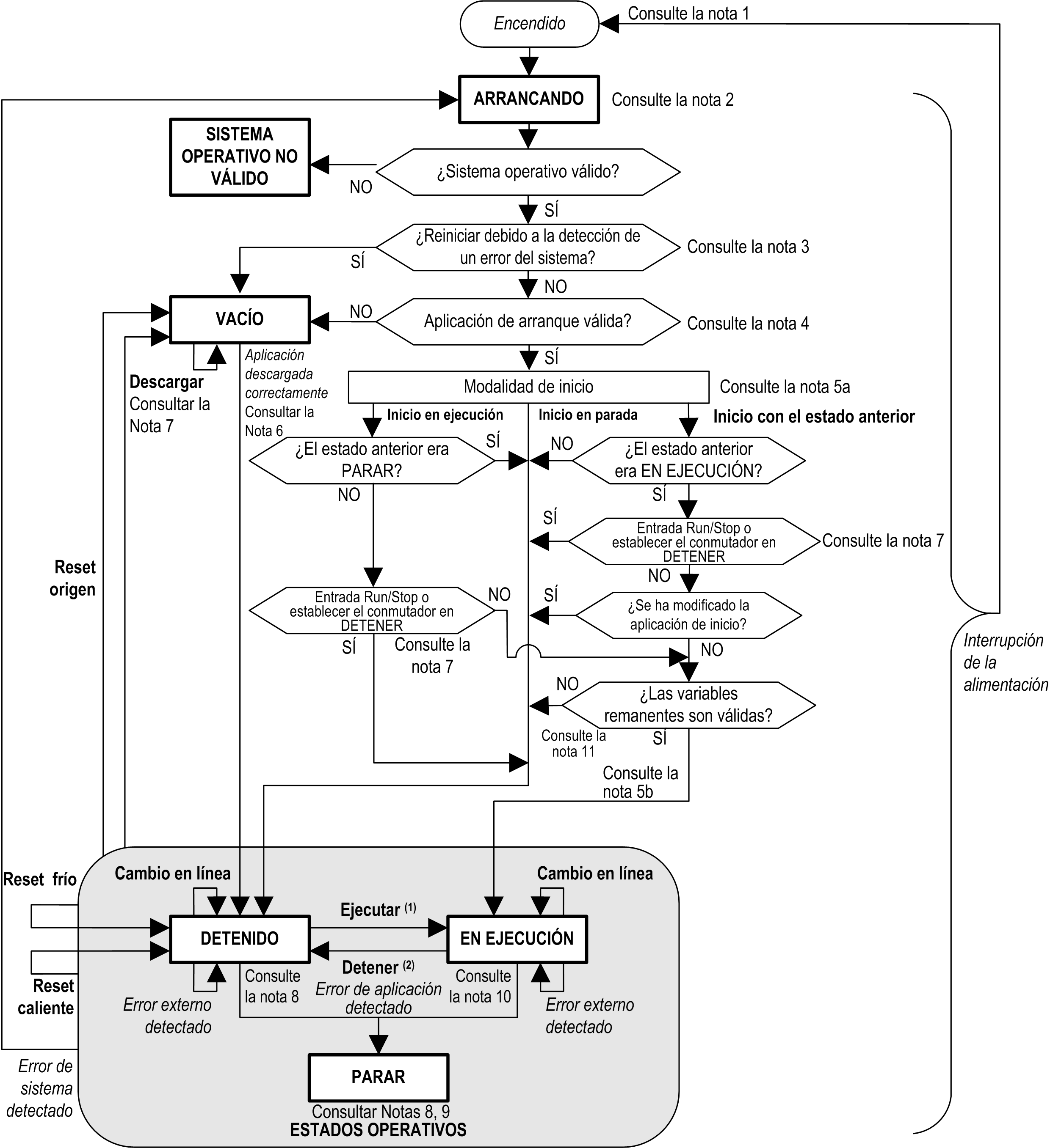
Diagrama de estado del controlador

 

Diagrama de estado del controlador

Diagrama de estado del controlador

En este diagrama se describe la modalidad de funcionamiento del controlador:

G-SE-0030177.1.gif-high.gif

 

 

Leyenda:

oLos estados del controlador se indican en LETRAS MAYÚSCULAS EN NEGRITA

oLos comandos de usuario y de la aplicación se indican en negrita

oLos eventos del sistema se indican en cursiva

oLas decisiones, resultados de decisiones e información general se indican con texto normal

(1) Para obtener información detallada sobre la transición del estado STOPPED a RUNNING, consulte Comando Run.

(2) Para obtener información detallada sobre la transición del estado RUNNING a STOPPED, consulte Comando Stop.

Nota 1

El apagado y encendido (interrumpir y reanudar la alimentación eléctrica) elimina todas las configuraciones del forzado de salida. Para obtener más información, consulte Estado y comporta­miento de salida del controlador.

Nota 2

Las salidas asumirán sus valores de inicialización de hardware.

Nota 3

En algunos casos, cuando se detecta un error de sistema, esto hace que el controlador se reinicie automáticamente pasando al estado EMPTY como si no hubiera aplicación de inicio en la memoria flash. Sin embargo, la aplicación de inicio no se ha eliminado de la memoria flash. En este caso, el indicador LED ERR (Rojo) parpadea regularmente.

Nota 4

Tras la verificación de una aplicación de arranque válida se producen los siguientes eventos:

oSe carga la aplicación en la memoria RAM.

oSe aplica la configuración del archivo Archivo de postconfiguración (si existe).

Durante la carga de la aplicación de inicio, se produce una prueba de comprobación de contexto para asegurarse de que las variables restantes son válidas. Si la prueba de comprobación de contexto no es válida, la aplicación de inicio se cargará, pero el controlador asumirá el estado STOPPED.

Nota 5a

La modalidad de inicio se establece en la ficha Ajustes PLC del Editor de dispositivos del controlador .

Nota 5b

No es aplicable

Nota 6

Durante la descarga correcta de la aplicación, se producen los siguientes eventos:

oLa aplicación se carga directamente en RAM.

oDe forma predeterminada, la aplicación de arranque se crea y almacena en la memoria flash.

Nota 7

El comportamiento predeterminado tras descargar un programa de aplicación es que el controlador entre en el estado STOPPED, independientemente de la posición del interruptor o del último estado del controlador antes de la descarga.

No obstante, deben tenerse en cuenta dos consideraciones al respecto:

Cambio en línea:  Un cambio online (descarga parcial) iniciado mientras el controlador está en estado RUNNING hace que el controlador vuelva al estado RUNNING siempre y cuando la descarga se realice correctamente y el interruptor Run/Stop esté establecido en Ejecutar. Antes de utilizar la opción Iniciar sesión con modificación en línea, compruebe los cambios del programa de aplicación en un entorno virtual o entorno sin producción y compruebe que el controlador y el equipo adjunto admiten las condiciones esperadas en el estado RUNNING.

Warning_Color.gifADVERTENCIA

FUNCIONAMIENTO IMPREVISTO DEL EQUIPO

Verifique siempre que los cambios en línea en un programa de aplicación RUNNING (EN EJECUCIÓN) funcionan según lo esperado antes de descargarlos a los controladores.

El incumplimiento de estas instrucciones puede causar la muerte, lesiones serias o daño al equipo.

NOTA: Los cambios en línea del programa no se escriben automáticamente en la aplicación de inicio y se sobrescribirán por la aplicación de arranque existente en el próximo reinicio. Si desea que los cambios se conserven durante el reinicio, actualice manualmente la aplicación de inicio seleccionando la opción Crear aplicación de inicio en el menú online (el controlador debe estar en el estado STOPPED para poder realizar esta operación).

Descarga múltiple:  EcoStruxure Machine Expert dispone de una función que le permitirá realizar una descarga de la aplicación completa en múltiples destinos de la red o el bus de campo.  Una de las opciones predeterminadas cuando se selecciona el comando Descarga múltiple... es la opción Tras descarga o modificación en línea iniciar todas las aplicaciones, que reinicia todos los destinos de la descarga en el estado RUNNING independientemente del último estado del controlador antes de iniciarse la descarga múltiple. Deseleccione esta opción si no desea que los controladores de destino se reinicien en el estado RUNNING. Además, antes de utilizar la opción Descarga múltiple, compruebe los cambios del programa de aplicación en un entorno virtual o entorno sin producción y compruebe que los controladores de destino y el equipo adjunto asumen las condiciones esperadas en el estado RUNNING.

Warning_Color.gifADVERTENCIA

FUNCIONAMIENTO IMPREVISTO DEL EQUIPO

Compruebe siempre que el programa de aplicación funciona según lo esperado en todos los controladores de destino y equipos antes de ejecutar el comando "Descarga múltiple..." con la opción "Tras descarga o modificación online iniciar todas las aplicaciones" seleccionada.

El incumplimiento de estas instrucciones puede causar la muerte, lesiones serias o daño al equipo.

NOTA: A diferencia de una descarga normal, durante una descarga múltiple, EcoStruxure Machine Expert no ofrece la posibilidad de crear una aplicación de arranque. Puede crear una aplicación de arranque manualmente en cualquier momento si selecciona Crear aplicación de inicio en el menú En línea de todos los controladores de destino.

Nota 8

La plataforma de software EcoStruxure Machine Expert ofrece múltiples opciones potentes para la gestión de la ejecución de tareas y las condiciones de salida mientras el controlador está en los estados STOPPED o HALT. Para obtener más información, consulte Descripción de los estados del controlador.

Nota 9

Para salir del estado HALT, es necesario ejecutar uno de los comandos Reset (Reset caliente, Reset frío, Reset origen), descargar una aplicación o apagar y encender el dispositivo.

En caso de evento no recuperable (watchdog de hardware o error interno) es obligatorio apagar y encender el dispositivo.

Nota 10

El estado RUNNING tiene dos condiciones de excepción:

oRUNNING con error externo: esta condición de excepción se indica mediante el indicador LED I/O de color rojo fijo. Podría abandonar este estado eliminando el error externo (probablemente cambiando la configuración de la aplicación). No se requiere ningún comando de controlador, pero puede ser necesario apagar y volver a encender el controlador. Para obtener más información, consulte Descripción general de la configuración de E/S.

oRUNNING con punto de interrupción: esta condición de excepción se indica mediante el indicador LED RUN, que muestra un parpadeo simple. Para obtener más información, consulte Descripción de los estados del controlador.

Nota 11

La aplicación de inicio puede ser diferente de la aplicación cargada. Puede ocurrir si la aplicación de inicio se descargó mediante tarjeta SD, FTP o transferencia de archivos o si se realizó un cambio online sin crear la aplicación de inicio.