Configurazione dell'indirizzo IP

Introduzione

Esistono diversi modi per assegnare l'indirizzo IP all’interfaccia Ethernet aggiuntiva del controller:

oAssegnazione dell’indirizzo da parte del server DHCP 

oAssegnazione dell’indirizzo da parte del server BOOTP 

oIndirizzo IP fisso

oFile di post-configurazione. Se esiste un file di post-configurazione, questo metodo di assegnazione ha la priorità sugli altri.

L'indirizzo IP può anche essere modificato dinamicamente tramite:

ola scheda Impostazioni di comunicazione in EcoStruxure Machine Expert

oBlocco funzione changeIPAddress

NOTA: Se il metodo di indirizzamento utilizzato non funziona, il collegamento utilizza un indirizzo IP predefinito ricavato dall'indirizzo MAC.

Gestire attentamente gli indirizzi IP tenendo presente che ogni dispositivo della rete richiede un indirizzo univoco. La presenza di più dispositivi con lo stesso indirizzo IP può causare il funzionamento imprevisto della rete e dell'apparecchiatura collegata.

Warning_Color.gifAVVERTIMENTO

FUNZIONAMENTO IMPREVISTO DELL'APPARECCHIATURA

oVerificare che vi sia solo un controller master configurato sulla rete o sul collegamento remoto.

oVerificare che tutti i dispositivi abbiano un indirizzo univoco.

oContattare l'amministratore di sistema per richiedere l'indirizzo IP da utilizzare.

oPrima della messa in servizio del sistema verificare che l'indirizzo IP del dispositivo sia univoco.

oNon assegnare lo stesso indirizzo IP ad altre apparecchiature di rete.

oAggiornare l'indirizzo IP dopo aver clonato un'applicazione che include comunicazioni Ethernet a un indirizzo univoco.

Il mancato rispetto di queste istruzioni può provocare morte, gravi infortuni o danni alle apparecchiature.

NOTA: Verificare che l'amministratore del sistema registri tutti gli indirizzi IP assegnati nella rete e nella sottorete; segnalare all'amministratore eventuali modifiche eseguite nella configurazione.

Gestione degli indirizzi

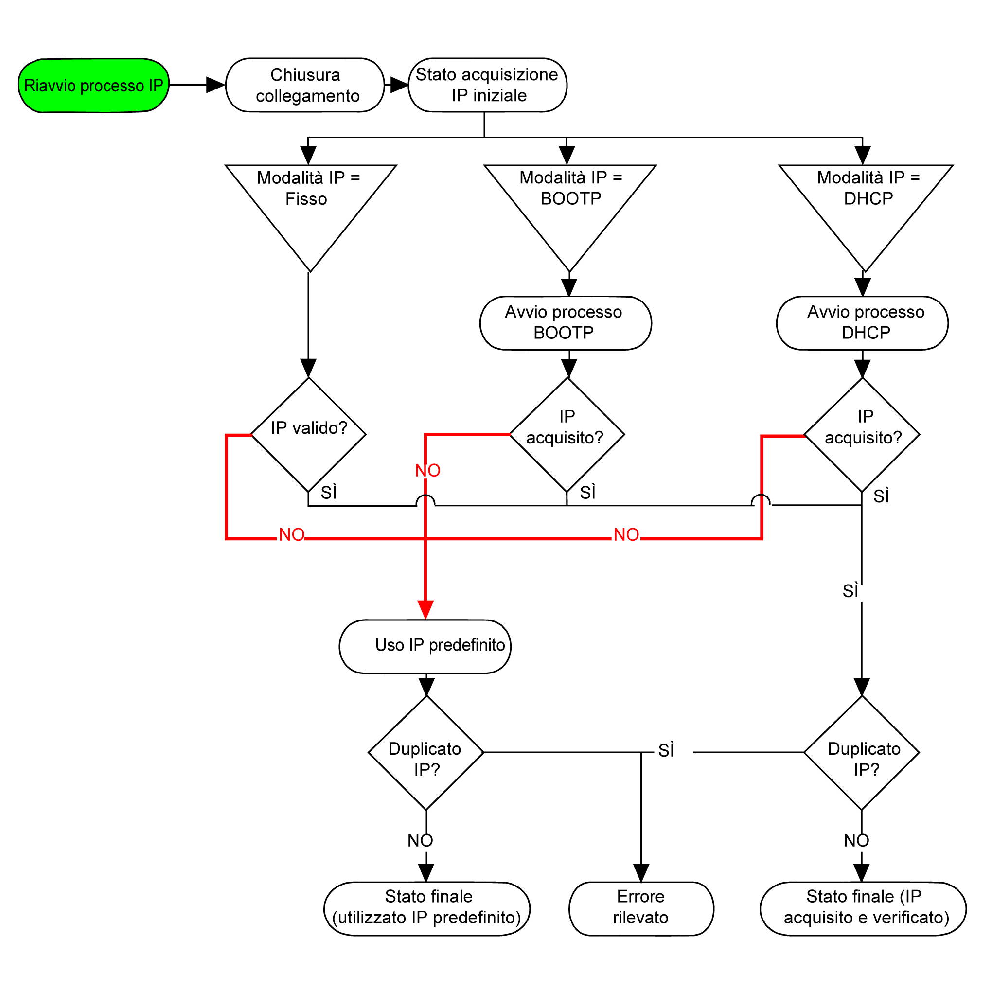
La figura mostra i diversi tipi di sistemi di indirizzamento per il controller:

G-SE-0002188.2.gif-high.gif

 

 

NOTA: Se un dispositivo programmato per utilizzare i metodi di indirizzamento DHCP o BOOTP non riesce a contattare il rispettivo server, il controller utilizza l'indirizzo IP predefinito. Ripete costantemente la propria richiesta.

Il processo IP si riavvia nei seguenti casi:

oRiavvio del controller

oRiconnessione del cavo Ethernet

oDownload dell'applicazione (se vi è una modifica dei parametri IP)

oServer DHCP o BOOTP server rilevato dopo un tentativo di indirizzamento precedente non riuscito.

Ethernet Configuration

In Dispositivi, fare doppio clic su Ethernet_1:

G-SE-0076277.2.gif-high.gif

 

Nota:    Quando ci si trova in modalità online si vedono entrambe le finestre, ma non è possibile modificarle. Se ci si trova in modalità offline, viene visualizzata la finestra Parametri configurati. È possibile modificare questi parametri.

Questa tabella descrive i parametri configurati:

Parametri configurati

Descrizione

Nome di rete

Usato come nome dispositivo per recuperare l'indirizzo IP mediante DHCP, max. 15 caratteri.

Indirizzo IP tramite DHCP

L'indirizzo IP viene ottenuto tramite il server DHCP.

Indirizzo IP tramite BOOTP

L'indirizzo IP viene ottenuto tramite il server BOOTP.

Indirizzo IP fisso

Indirizzo IP, maschera di sottorete e indirizzo gateway vengono definiti dall'utente.

Protocollo Ethernet

Tipo di protocollo usato (Ethernet 2 o IEEE 802.3)

NOTA: Se si cambia il protocollo Ethernet, è necessario un ciclo di spegnimento e riaccensione perché venga riconosciuto dal controller.

Velocità di trasferimento

Speed e Duplex sono in modalità autonegoziazione.

Indirizzo IP predefinito

L'indirizzo IP predefinito è 10.10.x.x.

Gli ultimi due campi dell'indirizzo IP predefinito contengono l'equivalente decimale degli ultimi byte esadecimali dell'indirizzo MAC della porta.

L'indirizzo MAC della porta è riportato sull'etichetta applicata sul lato anteriore del controller.

La maschera di sottorete predefinita deve essere la Subnet Mask classe A predefinita di 255.0.0.0.

NOTA: Un indirizzo MAC è scritto in formato esadecimale e un indirizzo IP in formato decimale. Convertire l'indirizzo MAC in formato decimale.

Esempio: se l'indirizzo MAC è 00.80.F4.01.80.F2, l'indirizzo IP predefinito è 10.10.128.242.

Classi di indirizzi

L'indirizzo IP è collegato:

overso un dispositivo (l'host)

oalla rete alla quale il dispositivo è collegato

Un indirizzo IP è sempre codificato a 4 byte.

La distribuzione di questi byte tra l'indirizzo di rete e l'indirizzo del dispositivo può variare. Questa distribuzione è definita dalle classi degli indirizzi.

Le varie classi di indirizzi IP sono definite nella tabella seguente:

Classe di indirizzi

Byte1

Byte 2

Byte 3

Byte 4

Classe A

0

ID rete

ID host

Classe B

1

0

ID rete

ID host

Classe C

1

1

0

ID rete

ID host

Classe D

1

1

1

0

Indirizzo Multicast

Classe E

1

1

1

1

0

Indirizzo riservato per l'uso successivo

Maschera di sottorete

La subnet mask o maschera di sottorete consente di indirizzare più reti fisiche con un unico indirizzo. La maschera serve a separare l'indirizzo di sottorete e del dispositivo nell'ID host.

L'indirizzo di sottorete si ottiene mantenendo i bit dell'indirizzo IP che corrispondono alle posizioni della maschera contenenti 1 e sostituendo gli altri con 0.

L'indirizzo di sottorete del dispositivo host, invece, si ottiene mantenendo i bit dell'indirizzo IP corrispondente alle posizioni della maschera contenente 0 e sostituendo gli altri con .

Esempio di indirizzo di sottorete:

Indirizzo IP

192 (11000000)

1 (00000001)

17 (00010001)

11 (00001011)

Subnet mask

255 (11111111)

255 (11111111)

240 (11110000)

0 (00000000)

Indirizzo di sottorete

192 (11000000)

1 (00000001)

16 (00010000)

0 (00000000)

NOTA: Il dispositivo non comunica sulla propria sottorete quando non vi è un gateway.

Indirizzo gateway

Il gateway permette a un messaggio di essere instradato a un dispositivo che non è la rete corrente.

Se non vi è un gateway, l'indirizzo del gateway è 0.0.0.0.

L'indirizzo del gateway deve essere definito sull'interfaccia Ethernet_1. Il traffico verso reti sconosciute deve essere inviato tramite questa interfaccia.

Parametri di sicurezza

Questa tabella descrive i vari parametri di sicurezza:

Parametri di sicurezza

Descrizione

Impostazioni predefinite

Protocollo Discovery

Questo parametro disattiva il protocollo Discovery. Quando è disattivato, le richieste Discovery vengono ignorate.

Attivo

Server FTP

Questo parametro disattiva il server FTP del controller. Quando è disattivato, le richieste FTP vengono ignorate.

Inattivo

Protocollo Machine Expert

Questo parametro disattiva il protocollo Machine Expert sulle interfacce Ethernet. Quando è disattivato, le richieste Machine Expert provenienti dai dispositivi verranno rifiutate, , incluse quelle provenienti dalla connessione UDP o TCP. Perciò, non è possibile stabilire alcuna connessione via Ethernet da un PC con EcoStruxure Machine Expert, da una destinazione HMI che intende scambiare variabili con questo controller, da un server OPC o da un Controller Assistant.

Attivo

Server Modbus

Questo parametro disattiva il server Modbus del controller. Quando è disattivato, ogni richiesta Modbus al controller è ignorata.

Inattivo

Protocollo SNMP

Questo parametro disattiva il server SNMP del controller. Quando è disattivato, le richieste SNMP vengono ignorate.

Inattivo

Server Web (HTTP)

Questo parametro disattiva il server Web del controller. Quando è disattivato, le richieste HTTP al server Web del controller vengono ignorate.

Attivo

Protocollo WebVisualisation

Questo parametro disattiva le pagine di visualizzazione Web del controller. Quando è disattivato, le richieste HTTP al protocollo WebVisualisation del controller logico vengono ignorate.

Inattivo

Identificazione dispositivo slave

Quando è selezionato Server DHCP attivo, i dispositivi aggiunti al bus di campo possono essere configurati per essere identificati dal relativo nome o indirizzo MAC, invece che dall'indirizzo IP. Consultare Server DHCP.