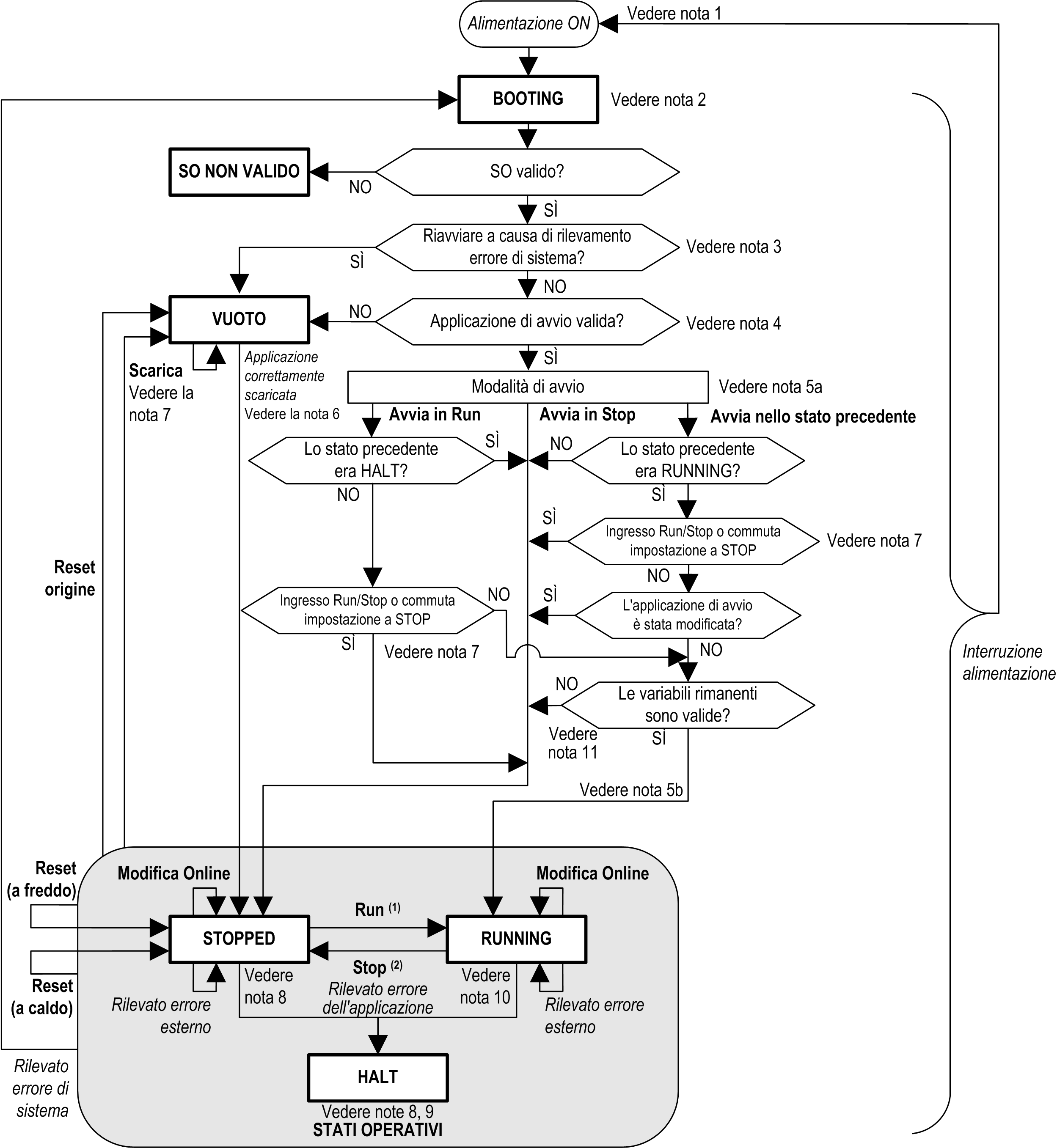
Diagramma di stato del Controller
Diagramma di stato del controller
Diagramma di stato del controller
Questo grafico descrive la modalità di funzionamento del controller:
 
  
Legenda:
oGli stati del controller sono indicati in GRASSETTO E TUTTO MAIUSCOLO
oI comandi utente e dell'applicazione sono indicati in Grassetto
oGli eventi di sistema sono indicati in Corsivo
oLe decisioni, i risultati delle decisioni e le informazioni generali sono indicate in testo normale
(1) Per informazioni dettagliate sulla transizione di stato da STOPPED a RUNNING, fare riferimento acomando RUN.
(2)Per informazioni dettagliate sulla transizione di stato da RUNNING a STOPPED , fare riferimento acomando RUN.
Il ciclo di spegnimento e riaccensione elimina tutte le impostazioni forzate delle uscite. Per maggiori informazioni, fare riferimento a Stato del controller e comportamento delle uscite.
Le uscite assumeranno i rispettivi valori hardware iniziali.
In alcuni casi, quando viene rilevato un errore di sistema, il controller viene riavviato automaticamente nello stato EMPTY come se non sia presente alcuna applicazione d'avvio nella memoria flash. Tuttavia, l'applicazione di avvio non viene effettivamente eliminata dalla memoria Flash. In questo caso, il LED ERR (Rosso) lampeggia regolarmente.
Dopo la verifica di una valida applicazione di avvio, hanno luogo gli eventi seguenti:
oL'applicazione viene caricata nella RAM.
oVengono applicate le impostazioni del file post-configurazione(se esistenti)
Durante il caricamento dell'applicazione di avvio, si esegue un test di Verifica contesto per assicurare che le variabili rimanenti siano valide. Se il test di contesto di controllo non è valido, l'applicazione d'avvio verrà caricata ma il controller assumerà lo stato STOPPED.
La Modalità di avvio è configurata nella schedaImpostazioni PLC di Editor del dispositivo controller .
Non applicabile
durante uno scaricamento riuscito dell'applicazione si sono verificati i seguenti eventi:
oL'applicazione è caricata direttamente nella RAM.
oIn modo predefinito, l'applicazione di avvio è stata creata e salvata nella memoria Flash.
Il comportamento predefinito del controller dopo lo scaricamento di un programma d'applicazione è il passaggio del controller allo stato STOPPED indipendentemente dalle impostazioni della posizione dell'interruttore o dell'ultimo stato del controller prima del download.
Tuttavia, vi sono 2 considerazione a questo proposito:
Modifica online: Una modifica online (scaricamento parziale) avviata con il controller nello stato RUNNING riporta il controller allo stato RUNNING se lo scaricamento è riuscito e, a condizione che l'ingresso lo switch Run/Stop impostato a Run. Prima di utilizzare l'opzione Esegui l'accesso con modifica in linea, testare le modifiche nel programma applicazione in modalità virtuale o in un ambiente non di produzione e confermare che il controller e le apparecchiature associate assumano le condizioni previste nello stato RUNNING.
| 
 | 
| FUNZIONAMENTO IMPREVISTO DELL'APPARECCHIATURA | 
| Verificare sempre che le modifiche in linea a un programma applicativo in esecuzione (RUNNING) funzionino correttamente prima di trasferirle nei controller. | 
| Il mancato rispetto di queste istruzioni può provocare morte, gravi infortuni o danni alle apparecchiature. | 
NOTA: Le modifiche online al programma non sono scritte automaticamente nell'applicazione di avvio; esse verranno sovrascritte dall'applicazione di avvio esistente al successivo riavvio. Se si desidera che le modifiche rimangano dopo un riavvio, aggiornare manualmente l'applicazione Boot selezionando Crea l'applicazione d'avvio nel menu Online (il controller deve essere nello stato STOPPED per compiere questa operazione).
Download multiplo: EcoStruxure Machine Expert dispone di una funzione che permette di eseguire lo scaricamento di tutta l'applicazione verso destinazioni multiple sulla rete o sul bus di campo. Una delle opzioni predefinite quando si seleziona il comando Download multiplo... è l'opzione Avvia tutte le applicazioni dopo il download o la modifica in linea, che riavvia tutte le destinazioni scaricate nello stato RUNNING, indipendentemente dall'ultimo stato del controller prima che fosse inizializzato lo scaricamento multiplo Deselezionare questa opzione se non si desidera che i controller in questione si riavviino nello stato RUNNING. Deselezionare questa opzione se non si desidera che i controller in questione non si riavviino nello stato RUNNING. Inoltre, prima di utilizzare l'opzione Download multiplo, testare le modifiche nel programma applicazione in modalità virtuale o in un ambiente non di produzione e confermare che il controller e le apparecchiature associate assumano le condizioni previste nello stato RUNNING.
| 
 | 
| FUNZIONAMENTO IMPREVISTO DELL'APPARECCHIATURA | 
| Accertarsi sempre che il programma applicazione funzioni come previsto per tutti i controller e le apparecchiature di destinazione prima di impartire il comando "Scaricamento multiplo..." con l'opzione "Dopo il download o la modifica in linea, avviare tutte le applicazioni" selezionata. | 
| Il mancato rispetto di queste istruzioni può provocare morte, gravi infortuni o danni alle apparecchiature. | 
NOTA: Durante uno scaricamento multiplo, a differenza di uno scaricamento normale, EcoStruxure Machine Expert non offre l'opzione di creare un applicazione di avvio. È possibile creare manualmente un'applicazione di avvio in qualunque momento selezionando Crea applicazione di avvio nel menu Online su tutti i controller di destinazione.
La piattaforma del software EcoStruxure Machine Expert dispone di numerose e potenti opzioni per la gestione dei task di esecuzione e delle condizioni delle uscite mentre il controller si trova negli stati STOPPED o HALT. Per maggiori informazioni, fare riferimento a Descrizione degli stati del controller.
Per uscire dallo stato HALT è necessario emettere uno dei comandi di Reset (Riavvio a caldo, Riavvio a freddo, Reset origine), scaricare l'applicazione ed eseguire un ciclo di accensione/spegnimento.
In caso di evento non ripristinabile (watchdog hardware o errore interno), è obbligatorio effettuare un ciclo di accensione.
Lo stato RUNNING ha 2 condizioni di eccezione:
oRUNNING con errore esterno: questa condizione di errore è indicata dal LED di I/O, che visualizza una luce rossa fissa. È possibile uscire da questo stato azzerando l'errore esterno (probabilmente cambiando la configurazione dell'applicazione). Non sono richiesti comandi del controller, ma possono tuttavia includere la richiesta di spegnere e riaccendere il controller. Per maggiori informazioni, fare riferimento a Descrizione generale per la configurazione degli I/O.
oRUNNING con punto di rottura: questa condizione di eccezione è indicata dal LED RUN, che emette un singolo lampeggio. Per maggiori informazioni, fare riferimento a Descrizione degli stati del controller.
L'applicazione di avvio può essere diversa dall'applicazione caricata. Può succedere quando l'applicazione di avvio è stata scaricata tramite una SD card, FTP, o trasferimento file o quando è stata eseguita una modifica online senza la creazione di un'applicazione di avvio.