可通过以下各种方法将 IP 地址分配到控制器的已添加的以太网接口:
o由 DHCP 服务器的网络名称分配地址
o由 BOOTP 服务器的 MAC 地址分配地址
o固定 IP 地址
o后配置文件。如果存在后配置文件,则该分配方法优先于其他方法。
IP 地址可以通过以下方式动态更改:
oEcoStruxure Machine Expert 中的通讯设置选项卡
ochangeIPAddress 功能块
注意: 如果尝试的寻址方法不成功,链路便使用衍生自 MAC 地址的缺省 IP 地址启动。
认真管理 IP 地址,因为网络上的每个设备都需要唯一的地址。使多个设备具有相同的 IP 地址会导致网络和相关设备的意外操作。
|
|
|
意外的设备操作 |
|
o确认在网络或远程链路上仅配置了一个主控制器。 o确认所有设备均有唯一的地址。 o从系统管理员处获取 IP 地址。 o在将系统投入使用之前,请确认设备的 IP 地址是唯一的。 o请不要将同一个 IP 地址分配给网络上的任何其他设备。 o在克隆包括以太网通讯的任何应用程序后将 IP 地址更新为唯一的地址。 |
|
不遵循上述说明可能导致人员伤亡或设备损坏。 |
注意: 确认系统管理员对网络和子网上已分配的 IP 地址进行了记录,并通知系统管理员已执行的任何配置更改。
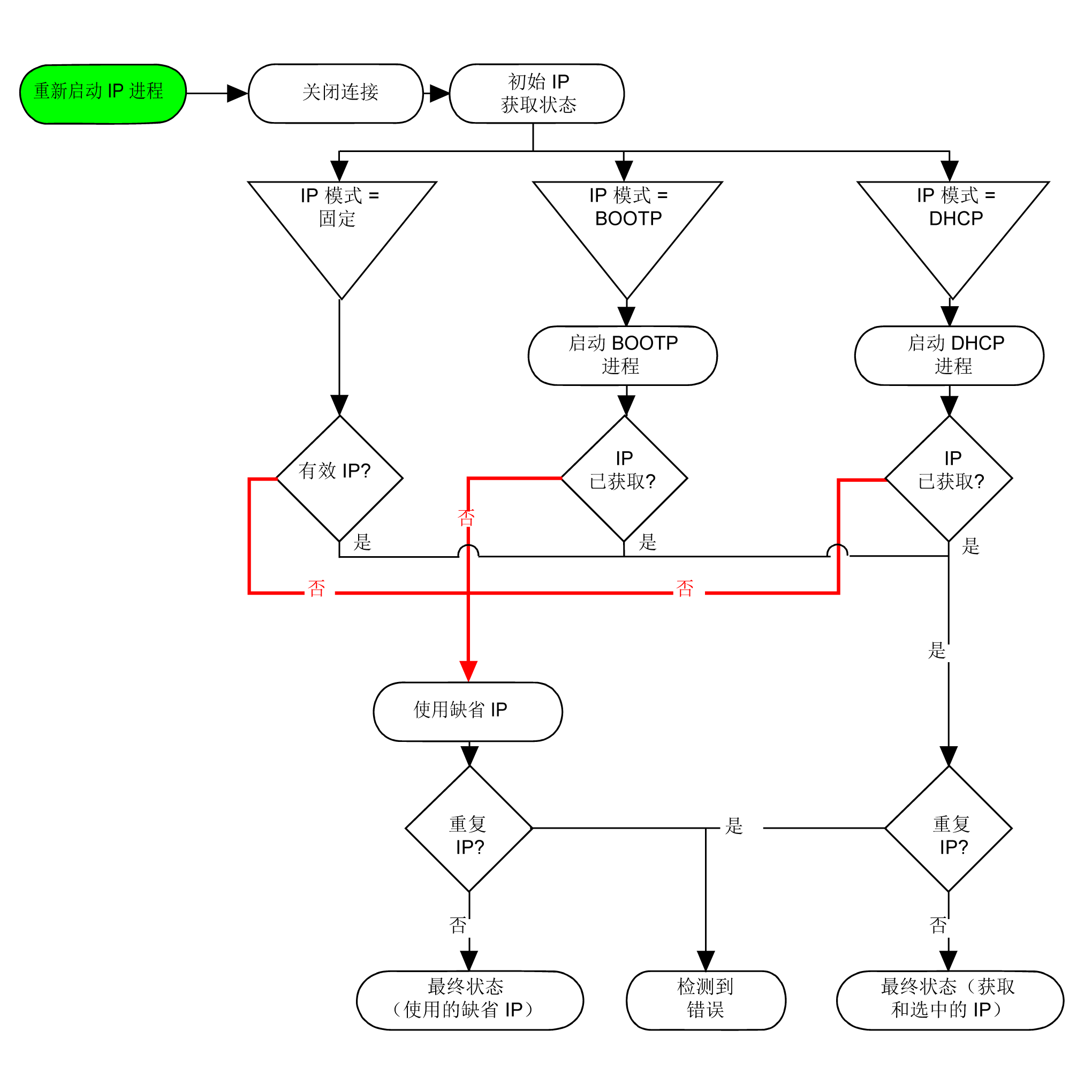
此示意图显示控制器的不同类型的地址系统:
注意: 如果编程为使用 DHCP 或 BOOTP 寻址方法的设备无法联系其相应的服务器,则控制器使用缺省 IP 地址。它会不断重复请求。
在以下情况中,IP 进程会重新启动:
o控制器重新启动
o以太网电缆重新连接
o下载应用程序(如果 IP 参数发生更改)
o在前一次寻址尝试不成功后,检测到 DHCP 或 BOOTP 服务器。
在设备树中,双击 Ethernet_1:
注: 在离线模式下,可以看到两个窗口。它们无法被编辑。在离线模式下,可以看到可配置参数窗口。您可以对其进行编辑。
下表介绍配置的参数:
|
配置参数 |
描述 |
|
|---|---|---|
|
网络名称 |
作为设备名,用于通过 DHCP 检索 IP 地址,最多包含 15 个字符。 |
|
|
DHCP 分配的 IP 地址 |
IP 地址通过 DHCP 服务器获得。 |
|
|
BOOTP 分配的 IP 地址 |
IP 地址通过 BOOTP 服务器获得。 |
|
|
固定 IP 地址 |
IP 地址、子网掩码和网关地址均由用户定义。 |
|
|
以太网协议 |
使用的协议类型(Ethernet 2 或 IEEE 802.3) 注意: 如果更改以太网协议,则需要进行电源重置才会被控制器识别。 |
|
|
传输速率 |
速度和双工为自动协商模式。 |
|
缺省 IP 地址是:
oEthernet_1 为 10.11.x.x.
oEthernet_2 为 10.10.x.x.(仅在 TM251MESE 上可用)
注意: 这两个 IP 地址不得位于同一个 IP 网络内。
缺省 IP 地址的最后两个字段由端口 MAC 地址最后两个十六进制字节对应的十进制数字组成。
端口的 MAC 地址可从放在控制器前侧的标签上获得。
缺省子网掩码为缺省 A 类子网掩码 255.0.0.0。
注意: MAC 地址以十六进制格式编写,IP 地址则采用十进制格式。请将 MAC 地址转换成十进制格式。
示例:如果 MAC 地址为 00.80.F4.01.80.F2,则缺省 IP 地址为 10.10.128.242。
IP 地址与以下两项相关联:
o设备(主机)
o该设备所连接的网络
IP 地址始终采用 4 字节进行编码。
这些字节在网络地址和设备地址之间的分配可能会发生变化。具体分配方法由地址类别定义。
下表定义了不同的 IP 地址类别:
|
地址类别 |
字节 1 |
字节 2 |
字节 3 |
字节 4 |
||||
|---|---|---|---|---|---|---|---|---|
|
A 类 |
0 |
网络 ID |
主机 ID |
|||||
|
B 类 |
1 |
0 |
网络 ID |
主机 ID |
||||
|
C 类 |
1 |
1 |
0 |
网络 ID |
主机 ID |
|||
|
D 类 |
1 |
1 |
1 |
0 |
多播地址 |
|||
|
E 类 |
1 |
1 |
1 |
1 |
0 |
保留地址,供以后使用 |
||
子网掩码的作用是在同一个网络地址下为多个物理网络编址。掩码用于划分子网地址和主机 ID 的设备地址。
获取子网地址的方法是:保留 IP 地址中与包含 1 的掩码的位置相对应的位,然后用 0 替换其他位。
反之,获取主机设备子网地址的方法是:保留 IP 地址中与包含 0 的掩码的位置相对应的位,然后用 1 替换其他位。
子网地址的示例:
|
IP 地址 |
192 (11000000) |
1 (00000001) |
17 (00010001) |
11 (00001011) |
|
子网掩码 |
255 (11111111) |
255 (11111111) |
240 (11110000) |
0 (00000000) |
|
子网地址 |
192 (11000000) |
1 (00000001) |
16 (00010000) |
0 (00000000) |
注意: 如果没有网关,设备不在其子网中进行通讯。
网关可将消息路由到不在当前网络中的设备。
如果没有网关,则网关地址为 0.0.0.0。
必须在 Ethernet_1 接口上定义网关地址。发往未知网络的通讯流通过这个接口来发送。
下表介绍了不同的安全参数:
|
安全参数 |
描述 |
缺省设置 |
|---|---|---|
|
发现协议 |
此参数禁用 Discovery 协议。停用后,Discovery 请求会被忽略。 |
活动 |
|
FTP 服务器 |
此参数禁用控制器的 FTP 服务器。停用后,FTP 请求会被忽略。 |
不活动 |
|
Machine Expert 协议 |
此参数禁用以太网接口上的 Machine Expert 协议。停用后,来自每个设备的每个 Machine Expert 请求会被拒绝,包括那些来自 UDP 或 TCP 连接的请求。因此,在以太网上将不会与安装 EcoStruxure Machine Expert 的 PC、希望与此控制器交换变量的 HMI 目标、OPC 服务器或 Controller Assistant 建立任何连接。 |
活动 |
|
Modbus 服务器 |
此参数禁用控制器的 Modbus 服务器。停用后,对控制器的每个 Modbus 请求都会被忽略。 |
不活动 |
|
IP 转发 |
此参数禁用控制器的 IP 转发服务。停用后,即不再能从控制网络(Web 页面、DTM 等等)访问设备网络上的设备。 注意: 此参数仅在 Ethernet_1 网络上可用。 |
不活动 |
|
SNMP 协议 |
此参数禁用控制器的 SNMP 服务器。停用后,SNMP 请求会被忽略。 |
不活动 |
|
Web 服务器 (HTTP) |
此参数禁用控制器的 Web 服务器。停用后,对控制器 Web 服务器的 HTTP 请求会被忽略。 |
活动 |
|
WebVisualisation 协议 |
此参数禁用控制器的 Web 视图页。停用后,对逻辑控制器 WebVisualisation 协议的 HTTP 请求会被忽略。 |
不活动 |
选择激活 DHCP 服务器时,可将添加到现场总线的设备配置为通过其名称或 MAC 地址识别,而不通过其 IP 地址识别。请参阅 DHCP 服务器。
注意: 此参数仅在 Ethernet_2 网络上可用。