Datos mecánicos y eléctricos del Lexium 62 DC Link Terminal

Datos técnicos del Lexium 62 DC Link Terminal

Designación

Parámetros

Valor

Especificación eléctrica

Tensión nominal

1000 V CC en los conectores del Lexium 62 DC Link Terminal para los tres puertos superiores del módulo de barra de bus.

NOTA: Los puertos del módulo de barra de bus se numeran de arriba abajo.

24 V CC en los conectores del Lexium 62 DC Link Terminal para los dos puertos inferiores del módulo de barra de bus.

Corriente continua nominal

120 A con un aumento de temperatura de menos de 60 K.

Nivel de la prueba de alta tensión

2120 V CC o 1500 V CA entre los puertos 2 y 1 y los puertos 3 y 1 de los módulos de barra de bus.

NOTA: Los puertos del módulo de barra de bus se numeran de arriba abajo.

Tensión del sistema

300 V

Grado de contaminación

2 (IEC 60664-1)

Categoría de sobretensión

III

Tiempo de vida útil del producto final

≥ 60 000 horas

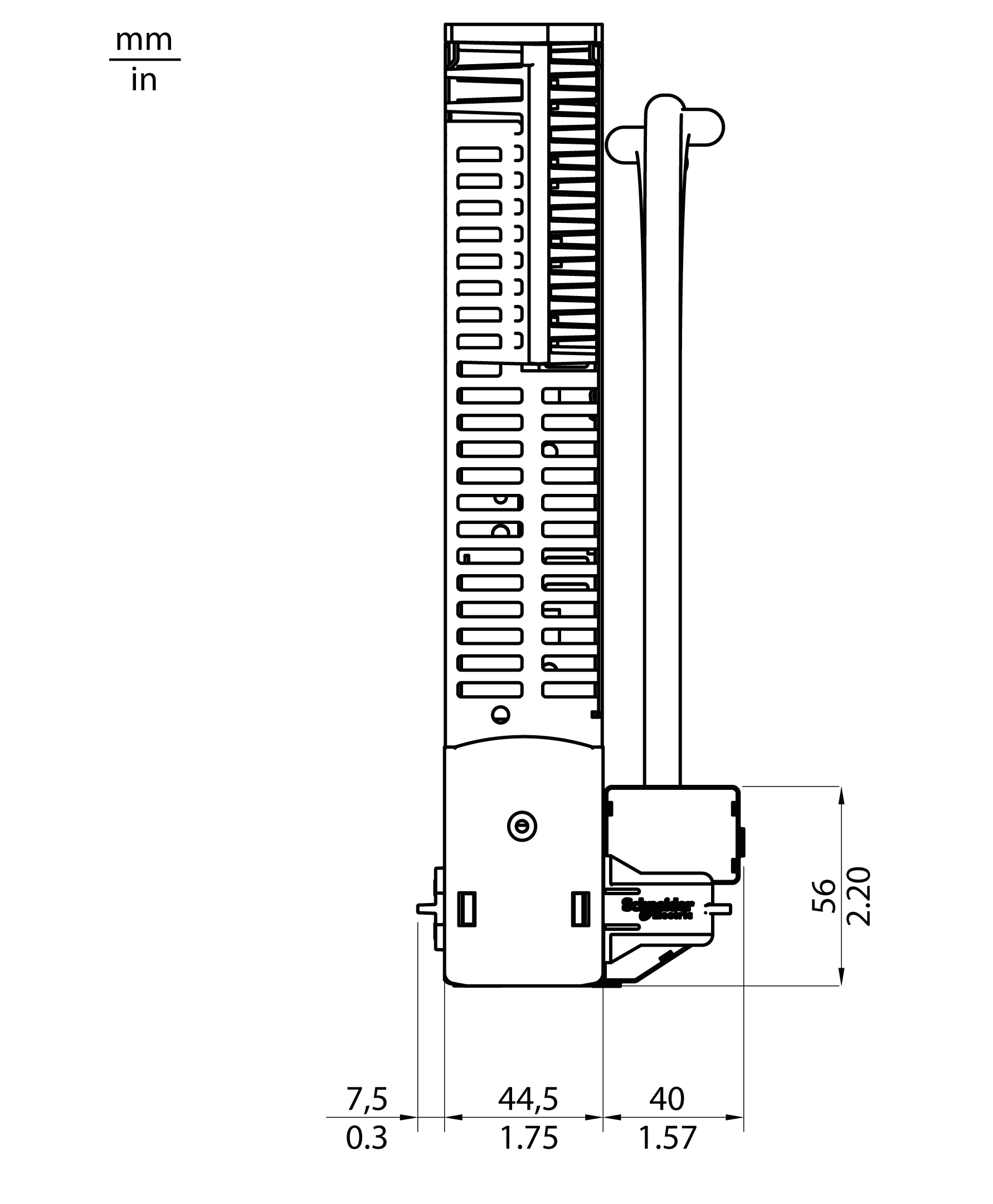
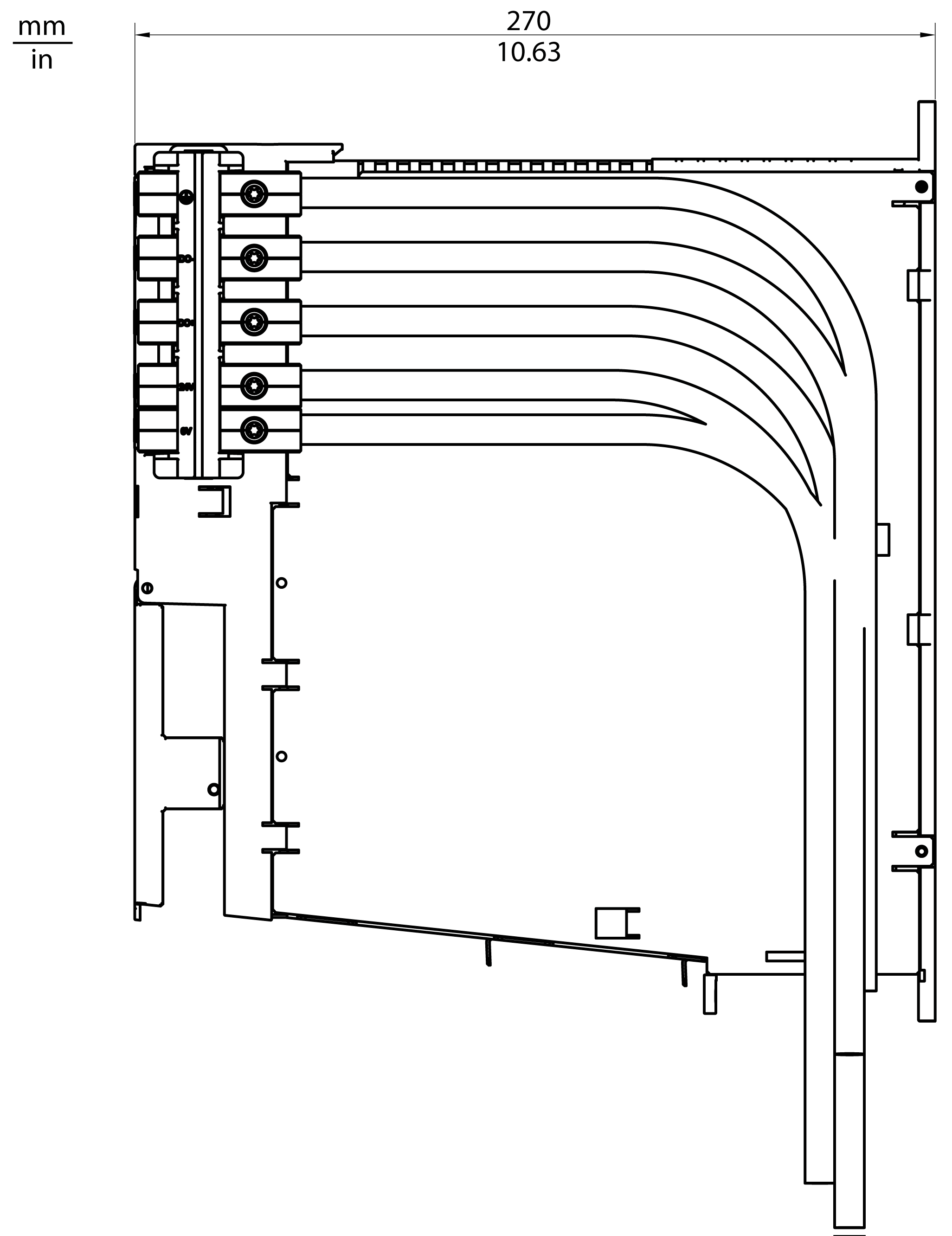
Dimensiones (Lexium 62 DC Link Terminal)

Dimensiones del Lexium 62 DC Link Terminal: