Configurazione dell'indirizzo IP

Introduzione

Esistono diversi modi per assegnare l'indirizzo IP all’interfaccia Ethernet aggiuntiva del controller:

  • Assegnazione dell'indirizzo dal server DHCP in base al Nome di rete dell'interfaccia Ethernet.

  • Assegnazione dell'indirizzo dal server BOOTP in base all'indirizzo MAC dell'interfaccia Ethernet.

  • Indirizzo IP fisso

  • File di post-configurazione. Se esiste un file di post-configurazione, questo metodo di assegnazione ha la priorità sugli altri.

L'indirizzo IP può anche essere modificato dinamicamente tramite:

NOTA: Se il metodo di indirizzamento utilizzato non funziona, il collegamento utilizza un indirizzo IP predefinito ricavato dall'indirizzo MAC.

Gestire attentamente gli indirizzi IP tenendo presente che ogni dispositivo della rete richiede un indirizzo univoco. La presenza di più dispositivi con lo stesso indirizzo IP può causare il funzionamento imprevisto della rete e dell'apparecchiatura collegata.

 AVVERTIMENTO
FUNZIONAMENTO IMPREVISTO DELL'APPARECCHIATURA
  • Verificare che vi sia solo un controller master configurato sulla rete o sul collegamento remoto.
  • Verificare che tutti i dispositivi abbiano un indirizzo univoco.
  • Contattare l'amministratore di sistema per richiedere l'indirizzo IP da utilizzare.
  • Prima della messa in servizio del sistema verificare che l'indirizzo IP del dispositivo sia univoco.
  • Non assegnare lo stesso indirizzo IP ad altre apparecchiature di rete.
  • Aggiornare l'indirizzo IP dopo aver clonato un'applicazione che include comunicazioni Ethernet a un indirizzo univoco.
Il mancato rispetto di queste istruzioni può provocare morte, gravi infortuni o danni alle apparecchiature.
NOTA: Verificare che l'amministratore del sistema registri tutti gli indirizzi IP assegnati nella rete e nella sottorete; segnalare all'amministratore eventuali modifiche eseguite nella configurazione.

Gestione degli indirizzi

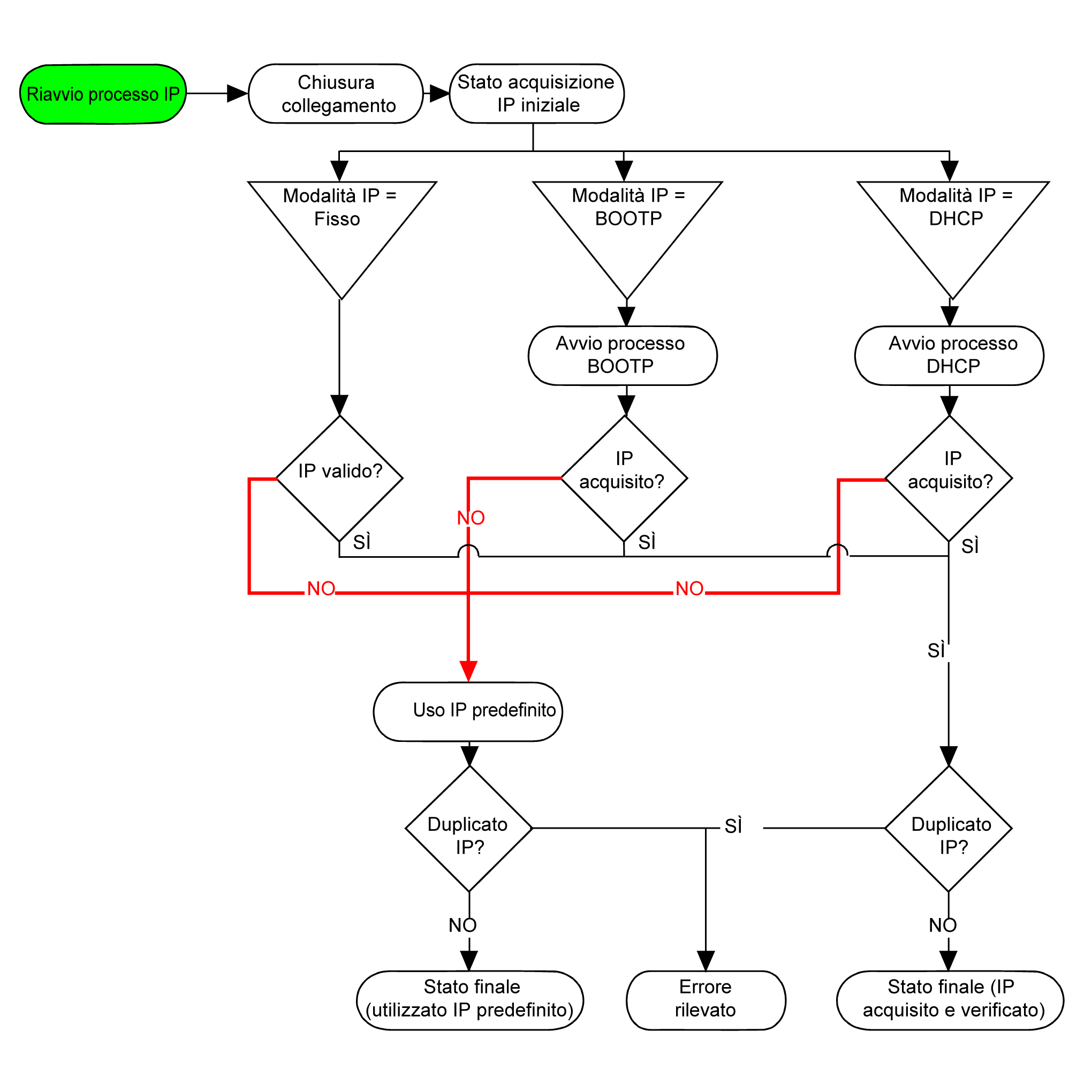
La figura mostra i diversi tipi di sistemi di indirizzamento per il controller:

NOTA: Se un dispositivo programmato per utilizzare i metodi di indirizzamento DHCP o BOOTP non riesce a contattare il rispettivo server, il controller utilizza l'indirizzo IP predefinito. Ripete costantemente la propria richiesta.

Il processo IP si riavvia nei seguenti casi:

  • Riavvio del controller

  • Riconnessione del cavo Ethernet

  • Download dell'applicazione (se vi è una modifica dei parametri IP)

  • Server DHCP o BOOTP server rilevato dopo un tentativo di indirizzamento precedente non riuscito.

Ethernet Configuration

Nella Struttura dispositivi, fare doppio clic su Ethernet_1 o Ethernet_2

Nota: Quando ci si trova in modalità online si vedono entrambe le finestre, ma non è possibile modificarle. Se ci si trova in modalità offline, viene visualizzata la finestra Parametri configurati e per Ethernet_2 la finestra Opzioni di topologia ad anello. È possibile modificare queste impostazioni.

Questa tabella descrive i parametri configurati:

Parametri configurati

Descrizione

Nome interfaccia

Nome del collegamento di rete. Visibile in modalità in linea.

Nome rete

Usato come nome dispositivo per recuperare l'indirizzo IP mediante DHCP, max. 15 caratteri.

NOTA: la modifica del nome di rete viene applicata alla successiva accensione.

Indirizzo IP tramite DHCP

L'indirizzo IP viene ottenuto tramite il server DHCP.

Indirizzo IP tramite BOOTP

L'indirizzo IP viene ottenuto tramite il server BOOTP.

L'indirizzo MAC è situato sulla parte anteriore del controller.

Indirizzo IP fisso

Indirizzo IP, maschera di sottorete e indirizzo gateway vengono definiti dall'utente.

Protocollo Ethernet

Tipo di protocollo utilizzato: Ethernet 2

Velocità di trasferimento

Speed e Duplex sono in modalità autonegoziazione.

Indirizzo IP predefinito

Gli indirizzi IP predefiniti sono:

  • 10.10.x.y. per Ethernet_1

  • 10.11.x.y. per Ethernet_2

Quando TM262• non è configurato, TMSES4 si attiva e ottiene automaticamente il proprio indirizzo IP predefinito:

  • 10.12.x.z per il primo modulo

  • 10.13.x.z per il secondo modulo

  • 10.14.x.z per il terzo modulo

x rappresenta il 5° e y o z rappresenta il 6° byte dell'indirizzo MAC dell'interfaccia. Ad esempio, con un indirizzo MAC di 00:80:F4:4E:02:5D, l'indirizzo IP sarà 10.12.2.93

NOTA: Gli indirizzi IP non devono trovarsi nella stessa rete IP.

L'indirizzo MAC della porta Ethernet è riportato sull'etichetta applicata sul lato anteriore del controller. L'indirizzo MAC della porta TMSES4 può essere calcolato con la porta Ethernet_2 dell'indirizzo MAC del controller.

NOTA: Per versioni di EcoStruxure Machine Expert precedenti alla V1.2.4, l'indirizzo MAC è determinato dal valore sul lato sinistro del controller. Vedere EcoStruxure Machine Expert - Compatibilità e migrazione Guida utente.

Le subnet mask predefinite sono:

  • 255.255.0.0 per Ethernet_1

  • 255.255.0.0 per Ethernet_2

NOTA: Un indirizzo MAC è scritto in formato esadecimale e un indirizzo IP in formato decimale. Convertire l'indirizzo MAC in formato decimale.

Esempio di conversione:

Porta

Indirizzo MAC

Indirizzo IP

Ethernet_1

MAC@Eth1:00.80.F4.4E.24.10

10.10.36.16

Ethernet_2

MAC@Eth2:00.80.F4.4E.24.0B

10.11.36.11

TMS_1

MAC@TMS:00.80.F4.50.24.0B

10.12.36.11

TMS_2

MAC@TMS:00.80.F4.50.24.0C

10.13.36.12

TMS_3

MAC@TMS:00.80.F4.50.24.0D

10.14.36.13

NOTA: L'indirizzo MAC TMSES4 viene calcolato nel modo seguente: MAC@TMS_x = MAC@Ethernet2 + 0x20000 + (x-1).

Indirizzi IP vietati

L’indirizzo di rete USB (192.168.200.0) e l’indirizzo di rete (192.168.2.0) TMS sono vietati.

Maschera di sottorete

La subnet mask o maschera di sottorete consente di indirizzare più reti fisiche con un unico indirizzo. La maschera serve a separare l'indirizzo di sottorete e del dispositivo nell'ID host.

L'indirizzo di sottorete si ottiene mantenendo i bit dell'indirizzo IP che corrispondono alle posizioni della maschera contenenti 1 e sostituendo gli altri con 0.

L'indirizzo di sottorete del dispositivo host, invece, si ottiene mantenendo i bit dell'indirizzo IP corrispondente alle posizioni della maschera contenente 0 e sostituendo gli altri con .

Esempio di indirizzo di sottorete:

Indirizzo IP

192 (11000000)

1 (00000001)

17 (00010001)

11 (00001011)

Subnet mask

255 (11111111)

255 (11111111)

240 (11110000)

0 (00000000)

Indirizzo di sottorete

192 (11000000)

1 (00000001)

16 (00010000)

0 (00000000)

NOTA: Il dispositivo può comunicare solo sulla propria sottorete quando non vi è un gateway.

Indirizzo gateway

Il gateway permette di instradare un messaggio a un dispositivo che non si trova sulla stessa rete.

Se non vi è un gateway, l'indirizzo del gateway è 0.0.0.0.

L'indirizzo gateway predefinito può essere definito su qualsiasi interfaccia. È possibile configurare il gateway predefinito solo su un'interfaccia. Il traffico verso reti sconosciute deve essere inviato tramite questa interfaccia. Vedere Instradamento IP se è necessario configurare più di un'interfaccia.

Parametri di sicurezza

Questa tabella descrive i vari parametri di sicurezza:

Parametri di sicurezza

Descrizione

Impostazioni predefinite

Protocollo Discovery

Questo parametro disattiva il protocollo Discovery. Quando è disattivato, le richieste Discovery vengono ignorate.

Attivo

Server FTP

Questo parametro disattiva il server FTP del controller. Quando è disattivato, le richieste FTP vengono ignorate.

Attivo

Protocollo Machine Expert

Questo parametro disattiva il protocollo Machine Expert sulle interfacce Ethernet. Quando è disattivato, qualsiasi richiesta Machine Expert proveniente da un dispositivo viene rifiutata. Perciò, non è possibile alcun collegamento via Ethernet da un PC con EcoStruxure Machine Expert, da una destinazione HMI che intende scambiare variabili con questo controller, da un server OPC o da Controller Assistant.

Attivo

Server Modbus

Questo parametro disattiva il server Modbus del controller. Quando è disattivato, qualsiasi richiesta Modbus al controller viene ignorata.

Inattivo

Connessione remota (Fast TCP)

Questo parametro disattiva la connessione remota. Quando è disattivato, le richieste Fast TCP vengono ignorate.

Attivo

Server Web protetto (HTTPS)

Questo parametro disattiva il Server Web protetto del controller. Quando è disattivato, le richieste HTTPS al Server Web protetto del controller vengono ignorate.

Attivo

Protocollo SNMP

Questo parametro disattiva il server SNMP del controller. Quando è disattivato, le richieste SNMP vengono ignorate.

Inattivo

Protocollo WebVisualisation

Questo parametro disattiva le pagine di WebVisualisation del controller. Quando è disattivato, le richieste HTTP al protocollo WebVisualisation del controller vengono ignorate.

Inattivo

Opzioni di topologia anello

Questo parametro è disponibile solo sulla rete Ethernet_2.

Questa tabella descrive le opzioni di Topologia ad anello:

Opzioni

Descrizione

Nessun anello

Se selezionato, verificare che l'anello non sia collegato.

Radice

Il primo dispositivo della topologia ad anello.

Partecipante

Uno dei dispositivi nella topologia ad anello.

Ogni dispositivo nella topologia ad anello deve supportare il Rapid Spanning Tree Protocol (RSTP).

Nella topologia ad anello possono essere presenti fino a 40 dispositivi.