TM5SAO4L 特性

简介

这是 TM5SAO4L 电子模块的特性描述。

另请参阅环境特性

Danger_Color.gif危险

火灾危险

仅对 I/O 通道和电源的最大电流容量使用正确的导线规格。

不遵循上述说明将导致人员伤亡。

Warning_Color.gif警告

意外的设备操作

请勿超过环境和电气特性表中指定的任何额定值。

不遵循上述说明可能导致人员伤亡或设备损坏。

一般特性

下表介绍了 TM5SA04L 电子模块的一般特性:

一般特性

额定电源电压

          电源

24 Vdc

连接至 24 Vdc I/O 电源段

电源范围

20.4...28.8 Vdc

24 Vdc I/O 段最大电流

63 mA

TM5 总线 5 Vdc 最大电流

2 mA

功耗

1.51 W(最大值)

重量

25 g (0.9 oz)

用于固件更新的 ID 代码

7075(十进制)

输出特性

下表介绍了 TM5SA04L 电子模块的输出特性:

特性

电压输出

电流输出

输出范围

-10...+10 Vdc

0...20 mA

输出阻抗

1 kΩ(最小值)

-

负载阻抗

-

200 Ω(最小值)500 Ω(最大值)

采样持续时间

300 微秒,适用于所有输出

输出类型

差分

对输出变化的响应时间

最大值为 1 毫秒

输出公差 – 25° C (77° F) 环境温度条件下的最大偏差

< 测量值的 0.08%

输出公差 - 温度漂移

0.015% 测量值/ °C

输出公差 - 非线性度

< 0.005% 全标度 (20 Vdc)

< 0.005% 全标度 (20 mA)

降额 *

请参见注 *

输出公差 - 负载变化导致的最大偏差

0.02%(从 10 MΩ 到 1 kΩ 电阻)

0.5%(从 1 Ω 到 500 Ω 电阻)

数字精度

12 位 + 符号

12 位

精度值

4.882 mV

9.766 μA

抗噪性 - 电缆

需要屏蔽电缆

通道间隔离

未隔离

通道与总线之间的隔离

请参见注 1

输出保护

短路保护:限流 40 mA

* 注:这些模拟量电子模块受工作温度的限制,范围为 55 和 60 °C 之间(131 和 140 °F)。如果安装环境温度超过 55 °C(131 °F),请勿将 TM5SAI•H 模块安装在其他功耗超过 1.15 瓦的设备附近。有关详细信息,请参阅封闭 TM5 系统

1 电子模块的隔离在 TM5 总线供电的电子部件与连接到该模块的 24 Vdc I/O 电源段供电的部件之间为 500 Vac RMS。实际上,TM5 电子模块安装在总线基板上,并且在 TM5 电源总线与 24 Vdc I/O 电源段之间有一个桥接器。两个电源电路通过为减小电磁干扰影响而设计的特定组件,参考同一个功能性接地 (FE)。这些组件的额定值为 30 Vdc 或 60 Vdc。这样可有效地降低整个系统与 500 Vac RMS 的隔离。

对输出负载降级

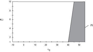
模拟量输出模块可配置为电压输出、电流输出或电压和电流混合输出。在混合配置中,必须调整以下降级信息。

如果混合输出中仅有一个输出被配置为电流输出,则使用电流和电压曲线的平均值。如果混合输出中有一个以上的输出被配置为电流输出,则使用当前的输出降级曲线。否则,请使用以下相应降级信息:

对水平安装中的电压输出负载进行降级:

G-SE-0003720.2.gif

 

1   无效区域

对水平安装中的电流输出负载进行降级:

G-SE-0003808.2.gif

 

1   无效区域

对垂直安装中的电压输出负载进行降级:

G-SE-0003721.2.gif

 

1   无效区域

对垂直安装中的电流输出负载进行降级:

G-SE-0003809.2.gif

 

1   无效区域