| 
 Type  | 
 AD  | 
| 
 Devices supporting the parameter  | 
 C2C Encoder input, C2C Encoder Output  | 
| 
 Traceable  | 
 Yes  | 
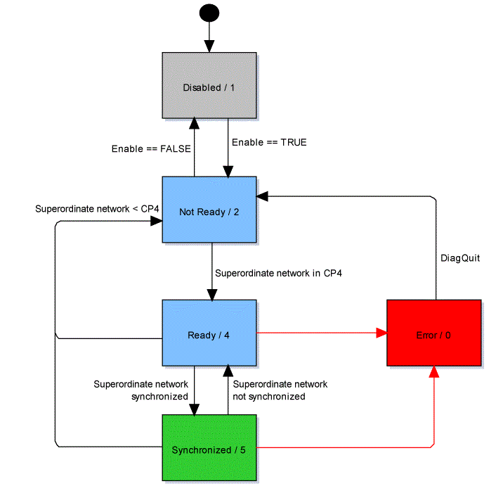
The parameter indicates the status of the C2C Encoder Output and C2C Encoder Input object.
| 
 Value  | 
 Data type  | 
 Description  | 
|---|---|---|
| 
 error / 0  | 
 UINT  | 
 An error has been detected. Details are displayed with diagnostic parameters and entries in the message logger. If the parameter ErrorDeceleration is set to a value greater than 0, the C2C Encoder Input is ramping down its velocity with this given deceleration. If it is set to 0, the last valid velocity stays active and the diagnostic message 8522 is triggered.  | 
| 
 disabled / 1  | 
 UINT  | 
 The C2C Encoder Input object is disabled. The encoder functionality is not active.  | 
| 
 not ready / 2  | 
 UINT  | 
 Waiting until the superordinate network is operational (communication phase 4) and the encoder data is exchanged.  | 
| 
 reserved / 3  | 
 UINT  | 
 reserved  | 
| 
 ready / 4  | 
 UINT  | 
 The encoder receives or produces cyclic encoder data, but the superordinate network has not been synchronized yet. In this state only the parameter EncoderPosition is constantly updated.  | 
| 
 synchronized / 5  | 
 UINT  | 
 The local Sercos is synchronized to the C2C network. The encoder is operational and valid velocity and encoder position are provided.  | 
Flow chart of parameter EncoderState