Diagrama de estado del controlador

Diagrama de estado del controlador

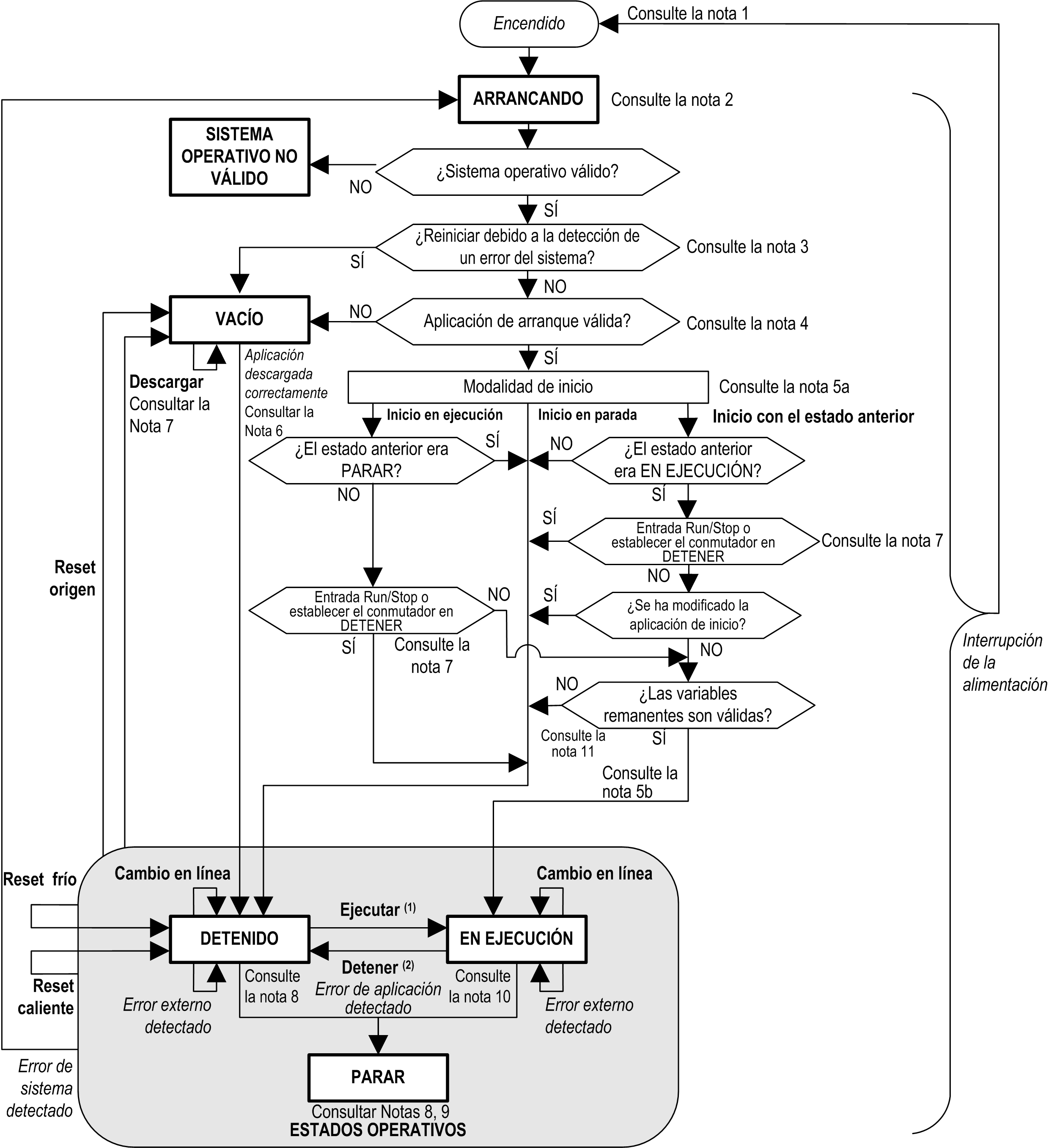
En este diagrama se describe la modalidad de funcionamiento del controlador:

LETRAS MAYÚSCULAS EN NEGRITA: Estados del controlador

Negrita: Comandos de usuario y aplicación

Cursiva: Eventos del sistema

Texto normal: Decisiones, resultados de decisiones e información general

(1) Para obtener información detallada sobre la transición del estado STOPPED a RUNNING, consulte Comando Run.

(2) Para obtener información detallada sobre la transición del estado RUNNING a STOPPED, consulte Comando Stop.

Nota 1

El relé de alarma está abierto.

Nota 2

Las salidas adoptan sus estados de inicialización de hardware. La fuente de alimentación del encóder no está activada. La tensión es 0. El relé de alarma está cerrado.

Nota 3

En algunos casos, cuando se detecta un error de sistema, esto hace que el controlador se reinicie automáticamente pasando al estado EMPTY como si no hubiera aplicación de inicio en la memoria no volátil. Sin embargo, la aplicación de inicio no se ha eliminado de la memoria no volátil. En este caso, el ERR LED (rojo) parpadea de forma rápida y regular.

Nota 4

Tras la verificación de una aplicación de arranque válida se producen los siguientes eventos:

  • La aplicación se carga en la memoria RAM.

  • Se aplica la configuración del archivo Configuración de Post (si existe).

Durante la carga de la aplicación de inicio, se produce una prueba de comprobación de contexto para verificar que las variables restantes son válidas. Si la prueba de comprobación de contexto no es válida, la aplicación de inicio se carga, pero el controlador realiza la transición al estado STOPPED.

Nota 5a

La modalidad de inicio se establece en la ficha Ajustes PLC del Editor de dispositivos del controlador .

Nota 5b

Cuando se produce una interrupción de la alimentación, el controlador continúa en el estado RUNNING durante al menos 4 ms antes de apagarse. Si ha configurado y proporcionado alimentación a la entrada Ejecutar/Detener de la misma fuente que el controlador, la pérdida de alimentación en esta entrada se detectará inmediatamente y el controlador actuará como si hubiera recibido un comando STOP. Así pues, si la alimentación del controlador y de la entrada Ejecutar/Detener provienen de la misma fuente, después de una interrupción de la alimentación el controlador se reinicia de forma normal en el estado STOPPED (Detenido) si la Modalidad de inicio se ha establecido en Inicio con el estado anterior.

Nota 6

Durante la descarga correcta de la aplicación, se producen los siguientes eventos:

  • La aplicación se carga directamente en RAM.

  • De forma predeterminada, la aplicación de arranque se crea y almacena en la memoria no volátil.

Nota 7

El comportamiento predeterminado tras descargar un programa de aplicación es que el controlador entre en estado STOPPED, independientemente del ajuste de la entrada Ejecutar/Detener, la posición del conmutador Run/Stop o en el último estado en que se encontraba antes de la descarga.

No obstante, deben tenerse en cuenta dos consideraciones al respecto:

Cambio en línea

Un cambio online (descarga parcial) iniciado mientras el controlador está en estado RUNNING hace que el controlador vuelva al estado RUNNING siempre y cuando la descarga se realice correctamente y la entrada Ejecutar/Detener esté configurada y establecida en Ejecutar o el interruptor Ejecutar/Detener esté establecido en Ejecutar. Antes de utilizar la opción Iniciar sesión con modificación en línea, compruebe los cambios del programa de aplicación en un entorno virtual o entorno sin producción y compruebe que el controlador y el equipo adjunto admiten las condiciones esperadas en el estado RUNNING.

 ADVERTENCIA
FUNCIONAMIENTO IMPREVISTO DEL EQUIPO
Verifique siempre que los cambios en línea en un programa de aplicación RUNNING (EN EJECUCIÓN) funcionan según lo esperado antes de descargarlos a los controladores.
Si no se siguen estas instrucciones, pueden producirse lesiones graves, muerte o daños en el equipo.
NOTA: Los cambios online en el programa no se escriben automáticamente en la aplicación de inicio; la aplicación de inicio existente los sobrescribe en el siguiente reinicio. Si desea que los cambios se conserven durante el reinicio, actualice manualmente la aplicación de inicio seleccionando la opción Crear aplicación de inicio en el menú online (el controlador debe estar en el estado STOPPED para poder realizar esta operación).

Descarga múltiple

EcoStruxure Machine Expert dispone de una función que le permitirá realizar una descarga de la aplicación completa en múltiples destinos de la red o bus de campo. Una de las opciones predeterminadas cuando se selecciona el comando Descarga múltiple... es la opción Tras descarga o modificación online iniciar todas las aplicaciones, que reinicia todos los destinos de la descarga en el estado RUNNING siempre y cuando sus respectivas entradas Run/Stop estén ordenando al estado RUNNING, pero independientemente del último estado del controlador antes de iniciarse la descarga múltiple. Deseleccione esta opción si no desea que los controladores de destino se reinicien en el estado RUNNING. Además, antes de utilizar la opción Descarga múltiple, compruebe los cambios del programa de aplicación en un entorno virtual o entorno sin producción y compruebe que los controladores de destino y el equipo adjunto asumen las condiciones esperadas en el estado RUNNING.

 ADVERTENCIA
FUNCIONAMIENTO IMPREVISTO DEL EQUIPO
Compruebe siempre que el programa de aplicación funcione según lo esperado en todos los controladores y equipos de destino antes de ejecutar el comando de "Descarga múltiple…" con la opción "Tras descarga o modificación en línea iniciar todas las aplicaciones" seleccionada.
Si no se siguen estas instrucciones, pueden producirse lesiones graves, muerte o daños en el equipo.
NOTA: A diferencia de una descarga normal, durante una descarga múltiple, EcoStruxure Machine Expert no ofrece la posibilidad de crear una aplicación de arranque. Puede crear una aplicación de arranque manualmente en cualquier momento si selecciona Crear aplicación de inicio en el menú En línea de todos los controladores de destino.

Nota 8

La plataforma de software EcoStruxure Machine Expert ofrece múltiples opciones potentes para la gestión de la ejecución de tareas y las condiciones de salida mientras el controlador está en los estados STOPPED o HALT. Para obtener más información, consulte Descripción de los estados del controlador.

Nota 9

Para salir del estado HALT, es necesario ejecutar uno de los comandos Reset (Reset caliente, Reset frío, Reset origen), descargar una aplicación o apagar y encender el dispositivo.

En caso de evento no recuperable (watchdog de hardware o error interno), es obligatorio apagar y encender.

Nota 10

El estado RUNNING tiene dos condiciones de excepción:

  • RUNNING con error externo: esta condición de excepción se indica mediante el indicador LED I/O de color rojo fijo. Podría abandonar este estado eliminando el error externo (probablemente cambiando la configuración de la aplicación). No se requiere ningún comando de controlador, pero puede ser necesario apagar y volver a encender el controlador. Para obtener más información, consulte Descripción general de la configuración de E/S.

  • RUNNING con punto de interrupción: esta condición de excepción se indica mediante el indicador LED RUN, que muestra un parpadeo simple. Para obtener más información, consulte Descripción de los estados del controlador.

Nota 11

La aplicación de inicio puede ser diferente de la aplicación cargada. Puede ocurrir si la aplicación de inicio se descargó mediante tarjeta SD, FTP o transferencia de archivos o si se realizó un cambio online sin crear la aplicación de inicio.