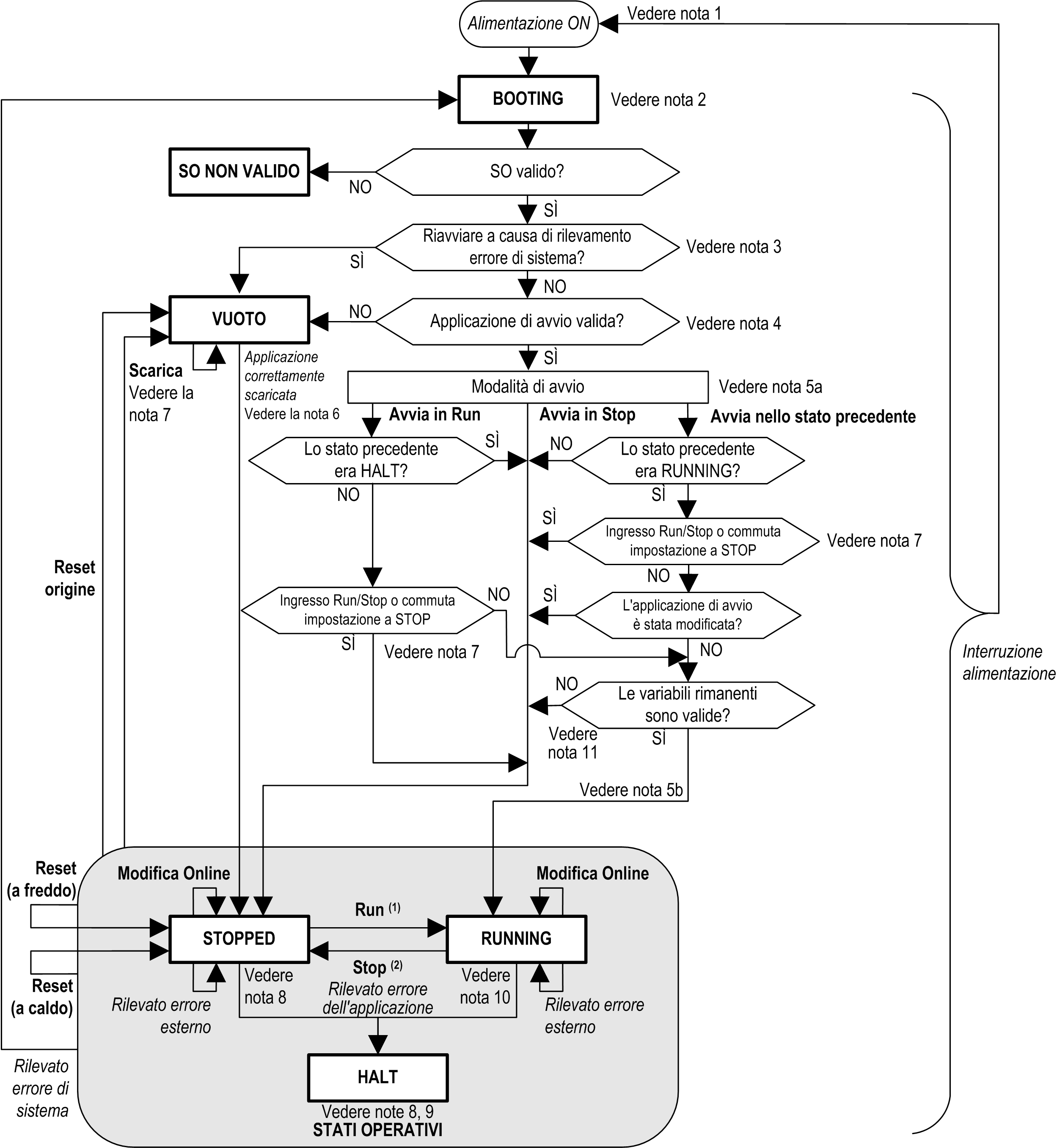
Diagramma di stato del controller

Diagramma di stato del controller

Questo grafico descrive la modalità di funzionamento del controller:

Legenda:

  • Gli stati del controller sono indicati in GRASSETTO E TUTTO MAIUSCOLO

  • I comandi utente e dell'applicazione sono indicati in Grassetto

  • Gli eventi di sistema sono indicati in Corsivo

  • Le decisioni, i risultati delle decisioni e le informazioni generali sono indicate in testo normale

(1) Per informazioni dettagliate sulla transizione di stato da STOPPED a RUNNING, fare riferimento acomando RUN.

(2) Per informazioni dettagliate sulla transizione di stato da RUNNING a STOPPED, fare riferimento a comando RUN.

Nota 1

Il ciclo di spegnimento e riaccensione elimina tutte le impostazioni forzate delle uscite. Per maggiori informazioni, fare riferimento a Stato del controller e comportamento delle uscite.

Nota 2

Le uscite assumeranno i rispettivi valori hardware iniziali.

Nota 3

In alcuni casi, quando viene rilevato un errore di sistema, il controller si riavvia automaticamente nello stato EMPTY come se non fosse presente alcuna applicazione di avvio nella memoria non volatile. Tuttavia, l'applicazione di avvio non viene eliminata dalla memoria non volatile. In questo caso, il LED ERR (rosso) lampeggia regolarmente.

Nota 4

Dopo la verifica di una valida applicazione di avvio, hanno luogo gli eventi seguenti:

  • L'applicazione viene caricata nella RAM.

  • Vengono applicate le impostazioni del file post-configurazione (se esistenti).

Durante il caricamento dell'applicazione di avvio, si verifica un test di Verifica contesto per verificare che le variabili rimanenti siano valide. Se il test di Verifica contesto non è valido, l'applicazione di avvio verrà caricata ma il controller passerà allo stato STOPPED.

Nota 5a

La Modalità di avvio è configurata nella scheda Impostazioni PLC di Editor del dispositivo controller.

Nota 5b

Non applicabile

Nota 6

durante uno scaricamento riuscito dell'applicazione si sono verificati i seguenti eventi:

  • L'applicazione è caricata direttamente nella RAM.

  • Per impostazione predefinita, l'applicazione di avvio viene creata e salvata nella memoria non volatile.

Nota 7

Il comportamento predefinito dopo il download di un programma d'applicazione è il passaggio del controller allo stato STOPPED, indipendentemente dalla posizione dello switch o dall'ultimo stato del controller prima del download.

Tuttavia, vi sono 2 considerazione a questo proposito:

Modifica online

Una modifica online (download parziale) inizializzata mentre il controller è nello stato RUNNING riporta il controller nello stato RUNNING se viene eseguita correttamente e a condizione che l'interruttore Run/Stop sia impostato su Run. Prima di utilizzare l'opzione Esegui l'accesso con modifica in linea, testare le modifiche nel programma applicativo in modalità virtuale o in un ambiente non di produzione e confermare che il controller e le apparecchiature associate assumano le condizioni previste nello stato RUNNING.

 AVVERTIMENTO
FUNZIONAMENTO IMPREVISTO DELL'APPARECCHIATURA
Verificare sempre che le modifiche in linea a un programma d'applicazione in esecuzione (RUNNING) funzioni come previsto prima di trasferirle nei controller.
Il mancato rispetto di queste istruzioni può provocare morte, gravi infortuni o danni alle apparecchiature.
NOTA: Le modifiche online al programma non sono scritte automaticamente nell'applicazione di avvio; esse verranno sovrascritte dall'applicazione di avvio esistente al successivo riavvio. Se si desidera che le modifiche rimangano dopo un riavvio, aggiornare manualmente l'applicazione Boot selezionando Crea l'applicazione d'avvio nel menu Online (il controller deve essere nello stato STOPPED per compiere questa operazione).

Scaricamento multiplo

EcoStruxure Machine Expert dispone di una funzione che permette di eseguire il download di tutta l'applicazione verso destinazioni multiple sulla rete o sul bus di campo. Una delle opzioni predefinite quando si seleziona il comando Download multiplo... è l'opzione Avvia tutte le applicazioni dopo il download o la modifica in linea, che riavvia tutte le destinazioni scaricate nello stato RUNNING, indipendentemente dal loro ultimo stato del controller prima che fosse inizializzato il download multiplo. Deselezionare questa opzione se non si desidera che i controller in questione non si riavviino nello stato RUNNING. Inoltre, prima di utilizzare l'opzione Download multiplo, testare le modifiche nel programma applicazione in modalità virtuale o in un ambiente non di produzione e confermare che il controller e le apparecchiature associate assumano le condizioni previste nello stato RUNNING.

 AVVERTIMENTO
FUNZIONAMENTO ANOMALO DELL'APPARECCHIATURA
Accertarsi sempre che il programma applicazione funzioni come previsto per tutti i controller e le apparecchiature di destinazione prima di impartire il comando "Scaricamento multiplo..." con l'opzione "Dopo il download o la modifica in linea, avviare tutte le applicazioni" selezionata.
Il mancato rispetto di queste istruzioni può provocare morte, gravi infortuni o danni alle apparecchiature.
NOTA: Durante uno scaricamento multiplo, a differenza di uno scaricamento normale, EcoStruxure Machine Expert non offre l'opzione di creare un applicazione di avvio. È possibile creare manualmente un'applicazione di avvio in qualunque momento selezionando Crea applicazione di avvio nel menu Online su tutti i controller di destinazione.

Nota 8

La piattaforma del software EcoStruxure Machine Expert dispone di numerose e potenti opzioni per la gestione dei task di esecuzione e delle condizioni delle uscite mentre il controller si trova negli stati STOPPED o HALT. Per maggiori informazioni, fare riferimento a Descrizione degli stati del controller.

Nota 9

Per uscire dallo stato HALT è necessario emettere uno dei comandi di Reset (Riavvio a caldo, Riavvio a freddo, Reset origine), scaricare l'applicazione ed eseguire un ciclo di accensione/spegnimento.

In caso di evento non ripristinabile (watchdog hardware o errore interno), è obbligatorio un ciclo di spegnimento e riaccensione.

Nota 10

Lo stato RUNNING ha 2 condizioni di eccezione:

  • RUNNING con errore esterno: questa condizione di errore è indicata dal LED di I/O, che visualizza una luce rossa fissa. È possibile uscire da questo stato azzerando l'errore esterno (probabilmente cambiando la configurazione dell'applicazione). Non sono richiesti comandi del controller, ma possono tuttavia includere la richiesta di spegnere e riaccendere il controller. Per maggiori informazioni, fare riferimento a Descrizione generale per la configurazione degli I/O.

  • RUNNING con punto di interruzione: questa condizione di eccezione è indicata dal LED RUN, che emette un singolo lampeggio verde. Per maggiori informazioni, fare riferimento a Descrizione degli stati del controller.

Nota 11

L'applicazione di avvio può essere diversa dall'applicazione caricata. Può verificarsi quando l'applicazione di avvio è stata scaricata tramite una scheda SD, FTP o trasferimento file o quando è stata eseguita una modifica online senza la creazione dell'applicazione di avvio.