EncoderState

General

Type

AD

Devices supporting the parameter

C2C Encoder input, C2C Encoder Output

Traceable

Yes

Functional Description

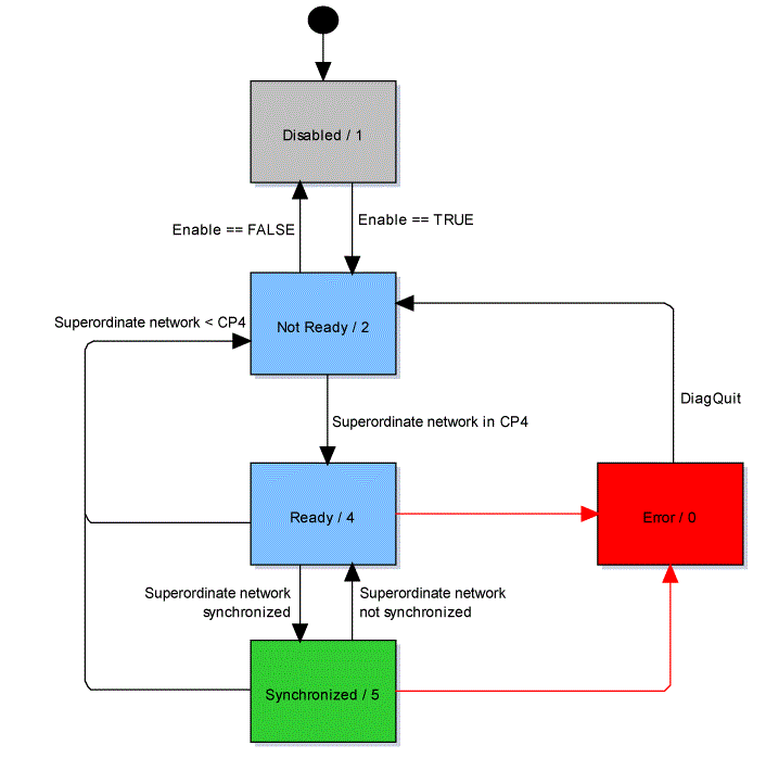
The parameter indicates the status of the C2C Encoder Output and C2C Encoder Input object.

Value

Data type

Description

error / 0

UINT

An error has been detected.

Details are displayed with diagnostic parameters and entries in the message logger.

If the parameter ErrorDeceleration is set to a value greater than 0, the C2C Encoder Input is ramping down its velocity with this given deceleration.

If it is set to 0, the last valid velocity stays active and the diagnostic message 8522 is triggered.

disabled / 1

UINT

The C2C Encoder Input object is disabled. The encoder functionality is not active.

not ready / 2

UINT

Waiting until the superordinate network is operational (communication phase 4) and the encoder data is exchanged.

reserved / 3

UINT

reserved

ready / 4

UINT

The encoder receives or produces cyclic encoder data, but the superordinate network has not been synchronized yet.

In this state only the parameter EncoderPosition is constantly updated.

synchronized / 5

UINT

The local Sercos is synchronized to the C2C network. The encoder is operational and valid velocity and encoder position are provided.

Flow chart of parameter EncoderState