IF_Motion - Allgemeine Informationen

Überblick

Typ:

Schnittstelle

Verfügbar ab:

V1.0.0.0

Übernommen aus

-

Aufgabe

Schnittstelle zur Einstellung von Bewegungsparametern, Geschwindigkeitsbegrenzungen und Stoppbefehlen für einen Carrier innerhalb eines Lexium™ MC multi carrier-Transportsystems.

IF_Motion - Allgemein

IF_Motion - Fahrbefehle

IF_Motion - Fahrbefehle - Methoden und Eigenschaften

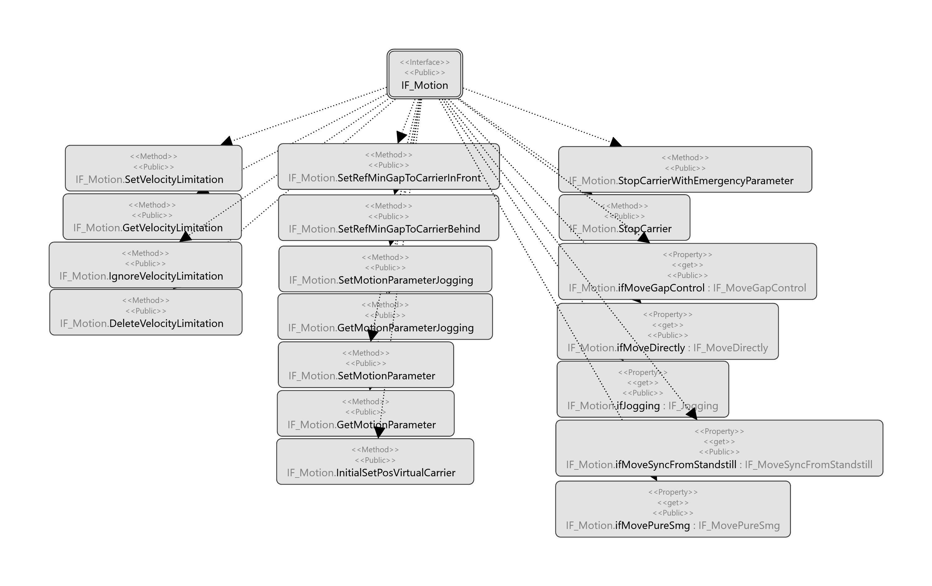
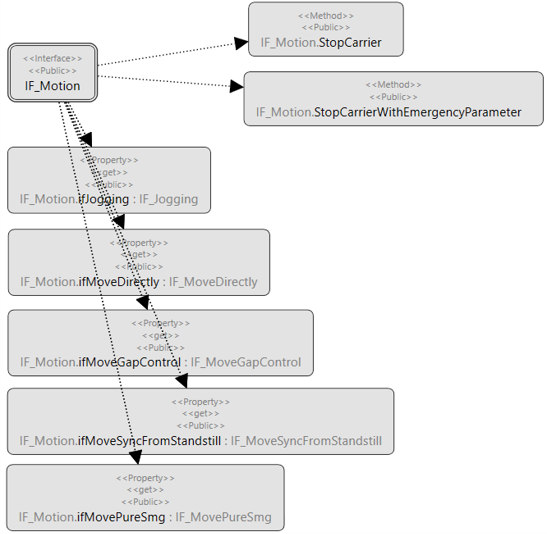
Beschreibung

Die Schnittstelle stellt mehrere Methoden und Eigenschaften für die Definition der Bewegungen eines Carriers zur Verfügung.

Eigenschaften

Name

Datentyp

Zugriff

Beschreibung

ifJogging

IF_Jogging

Lesen

Zugriff auf die Schnittstelle IF_Jogging

ifMoveDirectly

IF_MoveDirectly

Lesen

Zugriff auf die Schnittstelle IF_MoveDirectly

ifMoveGapControl

IF_MoveGapControl

Lesen

Zugriff auf die Schnittstelle IF_MoveGapControl

ifMovePureSmg

IF_MovePureSmg

Lesen

Zugriff auf die Schnittstelle IF_MovePureSmg

ifMoveSyncFromStandstill

IF_MoveSyncFromStandstill

Lesen

Zugriff auf die Schnittstelle IF_MoveSyncFromStandstill

Eingänge

Die Schnittstelle hat keine Eingänge.

Ausgänge

Die Schnittstelle hat keine Ausgänge.