Soll-Istwerte

 

Positionsabhängige bzw. -abgeleitete Parameter

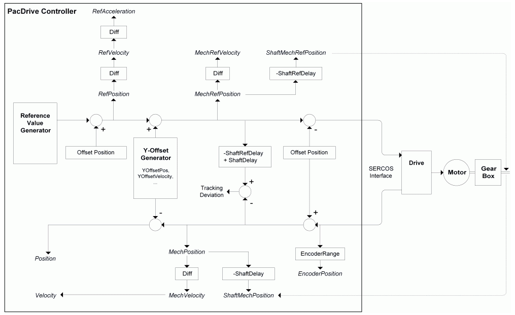
Der Servoverstärker hat verschiedene Parameter für Position, Geschwindigkeit und Beschleunigung.

Positionsabhängige bzw. -abgeleitete Parameter des Servoverstärkers

G-SE-0061803.1.gif

 

 

Im Sollwertgenerator (z. B. MasterCam, PosGenerator) wird der entsprechende Sollwert in jedem Sercos-Zyklus (CycleTime) anhand eines definierten Sollwertverlaufs berechnet.

Das Koordinatensystem der Sollwerte kann mit SetPos (FC_SetposDual(), FC_SetposGroup(), FC_SetposSingle()) verschoben werden. Diese Verschiebung wird in der Abbildung mit der Größe OffsetPosition dargestellt. Diese Größe ist für den Anwender nicht verfügbar. Da es sich hierbei nur um eine Verschiebung des Koordinatensystems handelt, bleiben die Sollwerte, die zum Antrieb gesendet werden, unverändert. Um dies zu erreichen, wird die OffsetPosition abgezogen. Die Istwerte, die vom Antrieb zurückgesendet werden, sind ebenfalls unverändert. Der unveränderte Istwert wird aber nur in der EncoderPosition angezeigt. Für anderen Istpositi­onswerte wird OffsetPosition berücksichtigt.

Mit "Diff" sind Differenzbildungen dargestellt. Eine abgeleitete Größe (z. B. RefVelocity) wird aus der Differenz des aktuellen und des vorangegangen Werts einer entsprechenden Größe (z. B. RefPosition) berechnet. Dadurch entsteht eine Totzeit (Verzögerung) von einem halben Sercos-Zyklus.

Mit dem YOffset-Generator können die Sollwerte um das parametrierte Profil verschoben werden. Alle weiteren Größen werden bei den entsprechenden Parametern erläutert. Alle Größen, die mit Einheiten angegeben sind, sind an der Antriebswelle (getriebeabgangsseitig) definiert.

Inhalt dieses Kapitels

Dieses Kapitel enthält die folgenden Themen:

oRefPosition

oYOffsetPos

oMechRefPosition

oShaftRefDelay

oShaftMechRefPosition

oPosition

oMechPosition

oShaftDelay

oShaftMechPosition

oTrackingDeviation

oRefVelocity

oMechRefVelocity

oVelocity

oMechVelocity

oRefAcceleration

oCurrent

oFeedbackCurrent