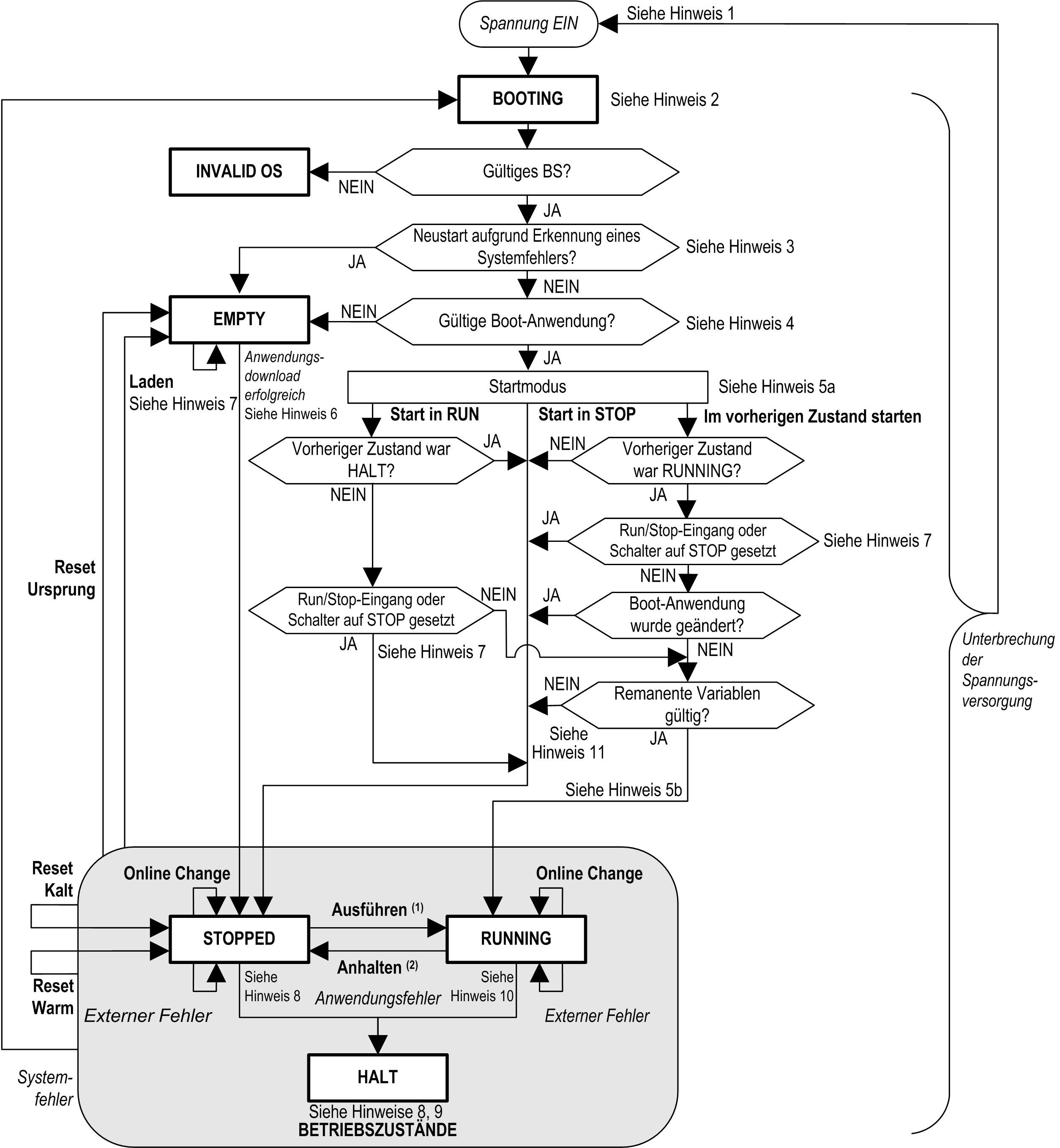
Diagramm der Steuerungszustände

Diagramm der Steuerungszustände

Das folgende Diagramm veranschaulicht die Betriebsmodi der Steuerung:

GROSSBUCHSTABEN UND FETTDRUCK: Steuerungszustand

Fett: Anwender- und Anwendungsbefehle

Kursiv: System-Ereignisse

Normaler Text: Entscheidungen, Ergebnisse von Entscheidungen und allgemeine Informationen

(1) Einzelheiten zum Übergang vom Zustand STOPPED in den Zustand RUNNING finden Sie unter Run-Befehl.

(2) Einzelheiten zum Übergang vom Zustand RUNNING in den Zustand STOPPED finden Sie unter Stop-Befehl.

Hinweis 1

Das Alarmrelais ist geöffnet.

Hinweis 2

Die Ausgänge nehmen ihre Hardwareinitialisierungszustände an. Die Spannungsversorgung des Gebers ist nicht aktiviert. Die Spannung ist 0. Das Alarmrelais ist geschlossen.

Hinweis 3

Wenn ein Systemfehler erkannt wird, führt dies in manchen Fällen dazu, dass die Steuerung automatisch im Zustand EMPTY neu startet, wenn im nicht-flüchtigen Speicher keine Bootanwendung vorhanden war. Die Bootanwendung wird jedoch nicht aus dem nicht-flüchtigen Speicher gelöscht. In diesem Fall blinkt die ERR LED (rot) schnell und regelmäßig.

Hinweis 4

Nach Bestätigung einer gültigen Boot-Anwendung treten folgende Ereignisse ein:

  • Die Anwendung wird in den RAM-Speicher geladen.

  • Die Einstellungen aus der Post-Konfigurationsdatei (falls vorhanden) werden zugewiesen.

Während des Ladevorgangs der Bootapplikation erfolgt eine Kontextprüfung, um sicherzustellen, dass die remanenten Variablen gültig sind. Wenn die Kontextprüfung nicht erfolgreich durchgeführt wurde, wird zwar die Bootapplikation geladen, die Steuerung geht jedoch in den Zustand STOPPED über.

Hinweis 5a

Der Startmodus wird auf der Registerkarte SPS-Einstellungen des Fensters Geräte-Editor der Steuerung festgelegt.

Hinweis 5b

Wenn eine Spannungsunterbrechung eintritt, bleibt die Steuerung noch mindestens 4 ms im Zustand RUNNING, bevor sie heruntergefahren wird. Wenn Sie konfiguriert haben, dass der Run/Stop-Eingang seinen Strom aus derselben Quelle erhält wie die Steuerung, wird eine Stromunterbrechung an diesem Eingang umgehend festgestellt, und die Steuerung reagiert so, als hätte sie einen STOP-Befehl empfangen. Wenn somit Steuerung und Run/Stop-Eingang aus derselben Quelle mit Strom versorgt werden, wird die Steuerung nach einem Stromausfall in der Regel im Zustand STOPPED neu gestartet, wenn der Startmodus auf Im vorherigen Status starten eingestellt wurde.

Hinweis 6

Bei einem erfolgreichen Anwendungsdownload treten folgende Ereignisse ein:

  • Die Anwendung wird direkt in den RAM-Speicher geladen.

  • Die Boot-Anwendung wird standardmäßig erstellt und im nicht-flüchtigen Speicher abgelegt.

Hinweis 7:

Standardmäßig begibt sich eine Steuerung nach dem Download eines Anwendungsprogramms in den Zustand STOPPED, ungeachtet der Einstellung des Run/Stopp-Eingangs, der Position des Run/Stopp-Schalters oder des letzten Zustands der Steuerung vor dem Download.

Diesbezüglich sind zwei Hinweise zu beachten:

Online-Änderung

Eine erfolgreich verlaufene Online-Änderung (teilweiser Download), die eingeleitet wurde, als sich die Steuerung im Zustand RUNNING befand, versetzt die Steuerung erneut in den Zustand RUNNING, vorausgesetzt, der Run/Stop-Eingang wurde konfiguriert und auf „Run“ gesetzt oder der Run/Stop-Schalter steht auf „Run“. Vor Verwendung der Option Mit Online Change einloggen müssen Sie die Änderungen im Anwendungsprogramm in einer virtuellen Umgebung bzw. außerhalb einer Produktionsumgebung testen, um sicherzustellen, dass die Steuerung und die zugeordneten Geräte die erwarteten Bedingungen im Zustand RUNNINGerfüllen.

 WARNUNG
UNBEABSICHTIGTER GERÄTEBETRIEB
Vergewissern Sie sich immer, dass Online-Änderungen an einer Anwendung im RUNNING-Modus erwartungsgemäß funktionieren, bevor Sie sie in Steuerungen herunterladen.
Die Nichtbeachtung dieser Anweisungen kann Tod, schwere Verletzungen oder Sachschäden zur Folge haben.
HINWEIS: Online-Änderungen an Ihrem Programm werden nicht automatisch in die Boot-Anwendung geschrieben und von der vorhandenen Boot-Anwendung beim nächsten Neustart überschrieben. Wenn Ihre Änderungen auch nach einem Neustart weiter bestehen sollen, müssen Sie die Boot-Anwendung manuell aktualisieren, indem Sie im Online-Menü die Option Bootapplikation erzeugen auswählen (für diesen Vorgang muss sich die Steuerung im STOPPED-Zustand befinden).

Mehrfacher Download

EcoStruxure Machine Expert enthält eine Funktion, mit der Sie eine Anwendung vollständig auf mehrere Ziele in einem Netzwerk oder auf einen Feldbus herunterladen können. Eine der Standardoptionen bei der Auswahl des Befehls Mehrfacher Download... ist die Option Nach Download oder Online Change alle Applikationen starten. Damit werden alle Download-Ziele im Zustand RUNNING neu gestartet, vorausgesetzt, die zugehörigen Run/Stop-Eingänge befehlen den Zustand RUNNING, jedoch unabhängig vom letzten Zustand der Steuerung vor dem Start des Mehrfach-Downloads. Deaktivieren Sie diese Option, wenn Sie nicht wünschen, dass sich alle Zielsteuerungen nach einem Neustart im Zustand RUNNING befinden. Vor Verwendung der Option Mit Online Change einloggen müssen Sie die Änderungen im Anwendungsprogramm in einer virtuellen Umgebung bzw. außerhalb der Produktionsumgebung testen, um sicherzustellen, dass die Steuerung und die zugeordneten Geräte die erwarteten Bedingungen im Zustand RUNNING erfüllen.

 WARNUNG
UNBEABSICHTIGTER GERÄTEBETRIEB
Vergewissern Sie sich stets, dass Ihr Anwendungsprogramm auf allen Zielsteuerungen und -geräten erwartungsgemäß funktioniert, bevor Sie den Befehl „Mehrfacher Download…“ mit ausgewählter Option „Nach Download oder Online Change alle Applikationen starten“ ausgeben.
Die Nichtbeachtung dieser Anweisungen kann Tod, schwere Verletzungen oder Sachschäden zur Folge haben.
HINWEIS: Im Gegensatz zu einem normalen Download wird die Option zum Erstellen einer Boot-Anwendung während des Mehrfach-Downloads von EcoStruxure Machine Expert nicht zur Verfügung gestellt. Sie können eine Bootanwendung jederzeit manuell erstellen, indem Sie Boot-Anwendung erstellen im Online-Menü auf allen Zielsteuerungen auswählen.

Hinweis 8

Die EcoStruxure Machine Expert-Softwareplattform enthält zahlreiche, leistungsstarke Optionen zur Verwaltung der Task-Ausführung und der Ausgangsbedingungen von Steuerungen im STOPPED- oder HALT-Zustand. Weitere Einzelheiten finden Sie unter Beschreibung der Steuerungszustände.

Hinweis 9

Um den HALT-Zustand zu beenden, müssen Sie einen der Reset-Befehle verwenden (Reset Warm, Reset Kalt, Reset Ursprung), eine Anwendung herunterladen oder die Steuerung aus- und wiedereinschalten.

Bei Auftreten eines Ereignisses, bei dem keine Wiederherstellung möglich ist (Hardware-Watchdog oder interner Fehler), muss die Steuerung auf jeden Fall aus- und anschließend wieder eingeschaltet werden.

Hinweis 10

Im Zustand RUNNING gibt es zwei Ausnahmebedingungen:

  • RUNNING mit externem Fehler: Dieser Ausnahmezustand wird durch permanentes Leuchten in Rot der LED-Anzeige I/O ausgewiesen. Sie können diesen Zustand durch Beheben des externen Fehlers (meist durch Änderung der Anwendungskonfiguration) beenden. Steuerungsbefehle sind nicht erforderlich, ggf. muss die Steuerung jedoch aus- und wieder eingeschaltet werden. Für weitere Informationen siehe Allgemeine Beschreibung der E/A-Konfiguration.

  • RUNNING mit Haltepunkt: Dieser Ausnahmezustand wird durch ein einzelnes Blinken in Grün der LED-Anzeige RUN ausgewiesen. Weitere Einzelheiten finden Sie unter Beschreibung der Steuerungszustände.

Hinweis 11

Es kann vorkommen, dass sich die Boot-Anwendung von der geladenen Anwendung unterscheidet. Das kann darauf zurückzuführen sein, dass die Boot-Anwendung von einer SD-Karte, per FTP oder Dateiübertragung geladen oder eine Online-Änderung ohne Erstellung einer Boot-Anwendung durchgeführt wurde.