Konfiguration der IP-Adresse

Einführung

Wenn TMSES4 nicht konfiguriert ist, wird das Modul gestartet und bezieht automatisch die Standard-IP-Adresse:

  • 10.12.x.z für das erste Modul

  • 10.13.x.z für das zweite Modul

  • 10.14.x.z für das dritte Modul

x und z entsprechen dem 5. und 6. Byte der MAC-Schnittstellenadresse. Beispiel: Lautet die MAC-Adresse 00:80:F4:50:02:5D, dann ist die IP-Adresse 10.12.2.93.

Weitere Informationen zur Position der MAC-Adresse finden Sie unter Ethernet-Konfiguration.

Die Standardsubnetzmaske lautet 255.255.0.0.

Es gibt verschiedene Methoden, um die IP-Adresse der hinzugefügten Ethernet-Schnittstelle der Steuerung zuzuweisen:

  • Adresszuweisung durch den DHCP-Server

  • Adresszuweisung durch den BOOTP-Server

  • Feste IP-Adresse

  • Post-Konfigurationsdatei. Wenn eine Post-Konfigurationsdatei vorhanden ist, hat diese Methode vor den anderen Methoden Vorrang.

Die IP-Adresse kann auch dynamisch geändert werden:

HINWEIS: Wenn die verwendete Adressierungsmethode fehlschlägt, verwendet die Verbindung eine von der MAC-Adresse abgeleitete Standard-IP-Adresse.

Sie müssen die IP-Adressen sorgfältig verwalten, da jedes Gerät im Netzwerk eine eindeutige Adresse benötigt. Wenn mehrere Geräte dieselbe IP-Adresse besitzen, kann dies ein unbeabsichtigtes Betriebsverhalten Ihres Netzwerks und der zugehörigen Geräte zur Folge haben.

 WARNUNG
UNBEABSICHTIGTER GERÄTEBETRIEB
  • Vergewissern Sie sich, dass im Netzwerk oder auf der dezentralen Verbindung nur eine Master-Steuerung konfiguriert ist.
  • Stellen Sie sicher, dass alle Geräte über eindeutige Adressen verfügen.
  • Erfragen Sie Ihre IP-Adresse bei Ihrem Systemadministrator.
  • Vergewissern Sie sich, dass die IP-Adresse des Geräts eindeutig ist, bevor Sie das System in Betrieb nehmen.
  • Weisen Sie dieselbe IP-Adresse keinem anderen Gerät im Netzwerk zu.
  • Aktualisieren Sie die IP-Adresse nach dem Klonen einer Anwendung, die auf eine Ethernet-Kommunikation mit eindeutigen Adressen zurückgreift.
Die Nichtbeachtung dieser Anweisungen kann Tod, schwere Verletzungen oder Sachschäden zur Folge haben.
HINWEIS: Stellen Sie sicher, dass der Systemadministrator über die zugewiesenen IP-Adressen im Netzwerk und im Subnetz Buch führt und dass er über alle durchgeführten Konfigurationsänderungen unterrichtet wird.
HINWEIS: Das TMSES4-Modul muss sich in einem anderen Subnetz befinden als die Ethernet-Ports der Steuerung.

Adressverwaltung

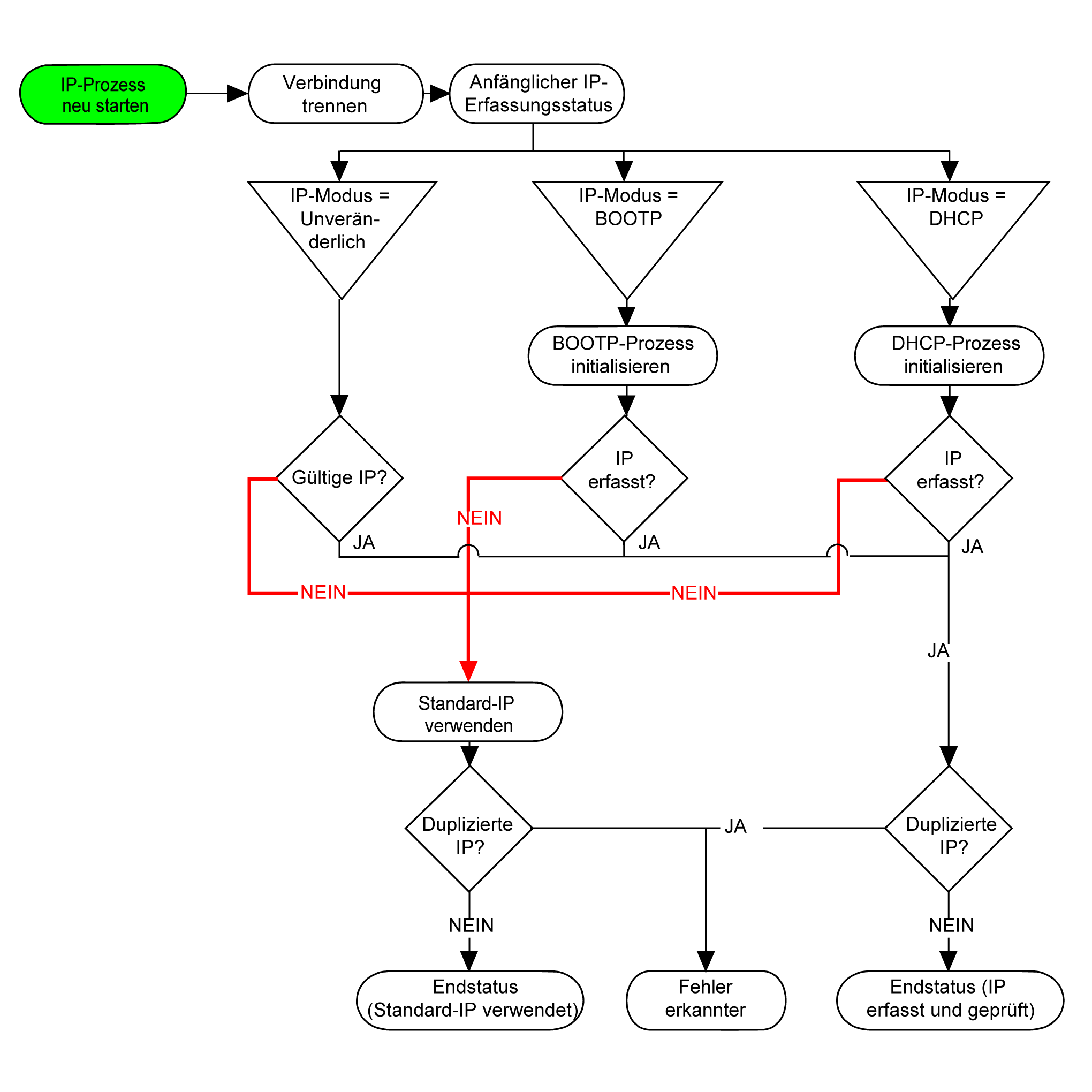
Das nachstehende Diagramm zeigt die verschiedenen Typen von Adresssystemen für die Steuerung:

HINWEIS: Wenn ein Gerät für die Verwendung der DHCP- oder BOOTP-Adressierungsmethoden programmiert wurde und keine Verbindung zum entsprechenden Server herstellen kann, verwendet die Steuerung die Standard-IP-Adresse. Der Request wird ständig wiederholt.

Der IP-Prozess wird in den folgenden Fällen neu gestartet:

  • Neustart der Steuerung

  • Erneuter Anschluss des Ethernet-Kabels

  • Anwendungsdownload (falls sich IP-Parameter ändern)

  • DHCP- oder BOOTP-Server nach einem gescheiterten Adressierungsversuch erkannt

Ethernet-Konfiguration

Doppelklicken Sie in der Gerätebaumstruktur auf TMSES4:

HINWEIS:
  • Wenn Sie sich im Offline-Modus befinden, wird das Fenster Konfigurierte Parameter (Abbildung oben) angezeigt. Sie können die Parameter bearbeiten.

  • Wenn Sie sich im Online-Modus befinden, werden die Fenster Konfigurierte Parameter und Stromeinstellungen (keine Abbildung) angezeigt. Sie können die Parameter bearbeiten.

In der folgenden Tabelle werden die konfigurierten Parameter beschrieben:

Konfigurierte Parameter

Beschreibung

Netzwerkname

Dient als Gerätename zum Abrufen der IP-Adresse über DHCP, maximal 15 Zeichen.

IP-Adresse nach DHCP

IP-Adresse wird vom DHCP-Server abgerufen.

IP-Adresse nach BOOTP

IP-Adresse wird vom BOOTP-Server abgerufen.

Die MAC-Adresse ist an der linken Seite der Steuerung angegeben.

Feste IP-Adresse

IP-Adresse, Subnetzmaske und Gateway-Adresse werden vom Benutzer definiert.

Ethernet-Protokoll

Verwendeter Protokolltyp: Ethernet 2

Übertragungsrate

Geschwindigkeit und Duplex befinden sich im Autonegotiationsmodus (automatische Verhandlung).

Standard-IP-Adresse

Die MAC-Adresse des Ethernet-Ports ist auf dem Etikett an der Vorderseite des M262 Controller angegeben. Die MAC-Adresse des TMSES4-Ports ist auf dem Etikett an der linken Seite des M262 Controller angegeben.

HINWEIS: Eine MAC-Adresse wird im Hexadezimalformat und eine IP-Adresse im Dezimalformat geschrieben. Konvertieren Sie die MAC-Adresse in das Dezimalformat.

Konvertierungsbeispiel:

Port

MAC-Adresse

IP-Adresse

TMS_1

00.80.F4.50.03.31

10.12.3.49

TMS_2

00.80.F4.50.03.32

10.13.3.50

TMS_3

00.80.F4.50.03.33

10.14.3.51

Subnetzmaske

Die Subnetzmaske wird verwendet, um mehrere physische Netzwerke mit einer einzigen Netzwerkadresse zu adressieren. Durch die Maske werden das Subnetz und die Geräteadresse in der Host-ID getrennt.

Man erhält die Subnetzadresse, indem die Bits der IP-Adresse, die den Positionen der Maske entsprechen, die 1 enthalten, beibehalten und die restlichen durch 0 ersetzt werden.

Umgekehrt erhält man die Subnetzmaske des Hostgeräts, indem die Bits der IP-Adresse, die den Positionen der Maske entsprechen, die 0 enthalten, beibehalten und die restlichen durch 1 ersetzt werden.

Beispiel für eine Subnetzadresse:

IP-Adresse

192 (11000000)

1 (00000001)

17 (00010001)

11 (00001011)

Subnetzmaske

255 (11111111)

255 (11111111)

240 (11110000)

0 (00000000)

Subnetzadresse

192 (11000000)

1 (00000001)

16 (00010000)

0 (00000000)

HINWEIS: Wenn kein Gateway vorhanden ist, kommuniziert das Gerät nicht in seinem Subnetz.

Gateway-Adresse

Das Gateway ermöglicht, dass eine Nachricht an ein Gerät geleitet wird, das sich nicht im aktuellen Netzwerk befindet.

Wenn kein Gateway vorhanden ist, lautet die Gateway-Adresse 0.0.0.0.

Die Gateway-Adresse muss an der Ethernet_1-Schnittstelle definiert sein. Der Datenverkehr an externe Netzwerke wird über diese Schnittstelle gesendet.

Sicherheitsparameter

In der folgenden Tabelle werden die verschiedenen Sicherheitsparameter beschrieben:

Sicherheitsparameter

Beschreibung

Standardeinstellungen

Discovery-Protokoll

Dieser Parameter deaktiviert das Discovery-Protokoll. Bei Deaktivierung werden Discovery-Requests ignoriert.

Aktiv

FTP-Server

Dieser Parameter deaktiviert den FTP-Server der Steuerung. Bei Deaktivierung werden FTP-Requests ignoriert.

Aktiv

Machine Expert-Protokoll

Dieser Parameter deaktiviert das Machine Expert-Protokoll an den Ethernet-Schnittstellen. Wenn dieser Parameter deaktiviert ist, wird jeder Machine Expert-Request von jedem Gerät zurückgewiesen. Aus diesem Grund ist keine Verbindung über Ethernet von einem PC mit EcoStruxure Machine Expert, von einem HMI-Ziel, das Variablen mit dieser Steuerung austauschen möchte, von einem OPC-Server oder von Controller Assistant möglich.

Aktiv

Modbus-Server

Dieser Parameter deaktiviert den Modbus-Server der Steuerung. Bei Deaktivierung werden Modbus-Requests an die Steuerung ignoriert.

Inaktiv

Remote-Verbindung

Dieser Parameter deaktiviert die Remote-Verbindung. Wenn der Parameter deaktiviert ist, werden Fast TCP-Requests ignoriert.

Aktiv

Sicherer Webserver

Dieser Parameter deaktiviert den sicheren Webserver der Steuerung. Wenn dieser Parameter deaktiviert ist, werden HTTPS-Requests an die den sicheren Webserver der Steuerung ignoriert.

Aktiv

SNMP-Protokoll

Dieser Parameter deaktiviert den SNMP-Server der Steuerung. Bei Deaktivierung werden SNMP-Requests ignoriert.

Inaktiv

WebVisualisation-Protokoll

Dieser Parameter deaktiviert die WebVisualisation-Seiten der Steuerung. Bei Deaktivierung werden HTTP-Requests an das WebVisualisation-Protokoll des Logic Controller ignoriert.

Inaktiv