|
Type |
AD (C2C_Master), AF (C2C_Slave) |
|
Devices supporting the parameter |
C2C_Master, C2C_Slave |
|
Traceable |
Yes |
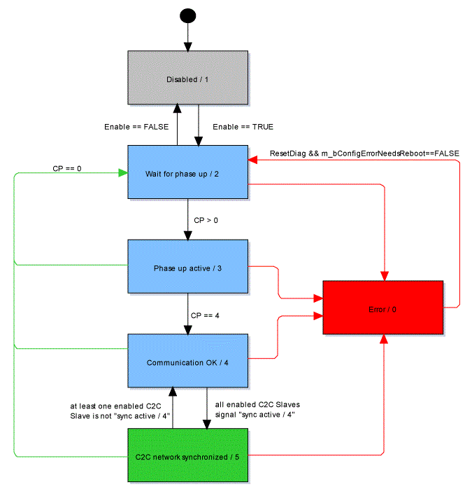
Displays information on the synchronization between C2C Master and the participating C2C Slaves in the C2C network as reflected in the parameter SyncGroupState.
The following table describes the different states:
|
Value |
Data type |
Meaning |
|---|---|---|
|
error / 0 |
DINT |
An error was detected. Details on the detected error are displayed with diagnostic parameters and entries in the message logger. |
|
disabled / 1 |
DINT |
The C2C Master / Slave object is disabled. The C2C network functionality is not active. |
|
wait for phase up / 2 |
DINT |
Waiting until the local Sercos Master (C2C network) is starting its Sercos phase up (communication phase: CP > 0). |
|
phase up active / 3 |
DINT |
The local Sercos Master (superordinate network) is phasing up (communication phase: 0 < CP < 4). |
|
communication OK / 4 |
DINT |
The local Sercos Master (superordinate network) is operational in communication phase 4. The communication with the C2C Slaves is established. The C2C Slaves are executing their internal synchronization. |
|
C2C network synchronized / 5 |
DINT |
The C2C Slaves of the C2C network synchronized their sub-network (parameter SyncState = Synchronized / 5). The C2C network is operational. |
Flow chart of parameter SyncGroupState