|
Type |
AD |
|
Devices supporting the parameter |
C2C_Slave, Logic Motion Controller Device |
|
Traceable: |
Yes |
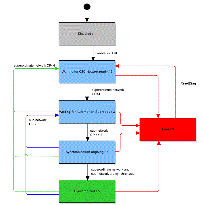
Displays information on the synchronization between superordinate network and sub-network of this C2C slave.
The following table describes the different states:
|
Value |
Data type |
Meaning |
|---|---|---|
|
Error / 0 |
DINT |
An error has been detected. Details on the detected error are displayed with diagnostic parameters and entries in the message logger. |
|
Disabled / 1 |
DINT |
The C2C Slave object is disabled. |
|
Waiting for C2C Network ready / 2 |
DINT |
Waiting until the superordinate network delivers a stable synchronization signal in communication phase 4. |
|
Waiting for Automation Bus ready / 3 |
DINT |
Waiting until the sub-network is ready to be synchronized (at least communication phase 3). |
|
Synchronization ongoing / 4 |
DINT |
The system is operational. The synchronization of superordinate network and sub-network is active. |
|
Synchronized / 5 |
DINT |
The sub-network and the superordinate network are synchronized. |
Flow chart of parameter SyncState