Configuration de l'adresse IP

Introduction

Il existe plusieurs façons d'affecter l'adresse IP à l'interface Ethernet ajoutée du contrôleur :

  • Affectation d'adresse par serveur DHCP

  • Affectation d'adresse par serveur BOOTP

  • Adresse IP fixe

  • Fichier de post-configuration. S'il existe un fichier de post-configuration, cette méthode d'affectation a la priorité sur les autres.

L'adresse IP peut également être changée dynamiquement via :

NOTE : Si la méthode d'adressage essayée échoue, la liaison utilise une adresse IP par défaut dérivée de l'adresse MAC.

Gérez les adresses IP avec soin, car chaque équipement du réseau requiert une adresse unique. Si plusieurs équipements ont la même adresse IP, le réseau et le matériel associé risquent de se comporter de manière imprévisible.

 AVERTISSEMENT
FONCTIONNEMENT IMPRÉVU DE L'ÉQUIPEMENT
  • Vérifiez qu'un seul contrôleur maître est configuré sur le réseau ou la liaison distante.
  • Vérifiez que chaque équipement a une adresse unique.
  • Obtenez votre adresse IP auprès de l'administrateur système.
  • Vérifiez que l'adresse IP de l'équipement est unique avant de mettre le système en service.
  • N'attribuez pas la même adresse IP aux autres équipements du réseau.
  • Après avoir cloné une application comprenant des communications Ethernet, mettez à jour l'adresse IP pour qu'elle soit unique.
Le non-respect de ces instructions peut provoquer la mort, des blessures graves ou des dommages matériels.
NOTE : Vérifiez que votre administrateur système gère toutes les adresses IP affectées sur le réseau et le sous-réseau, et informez-le de toutes les modifications apportées à la configuration.

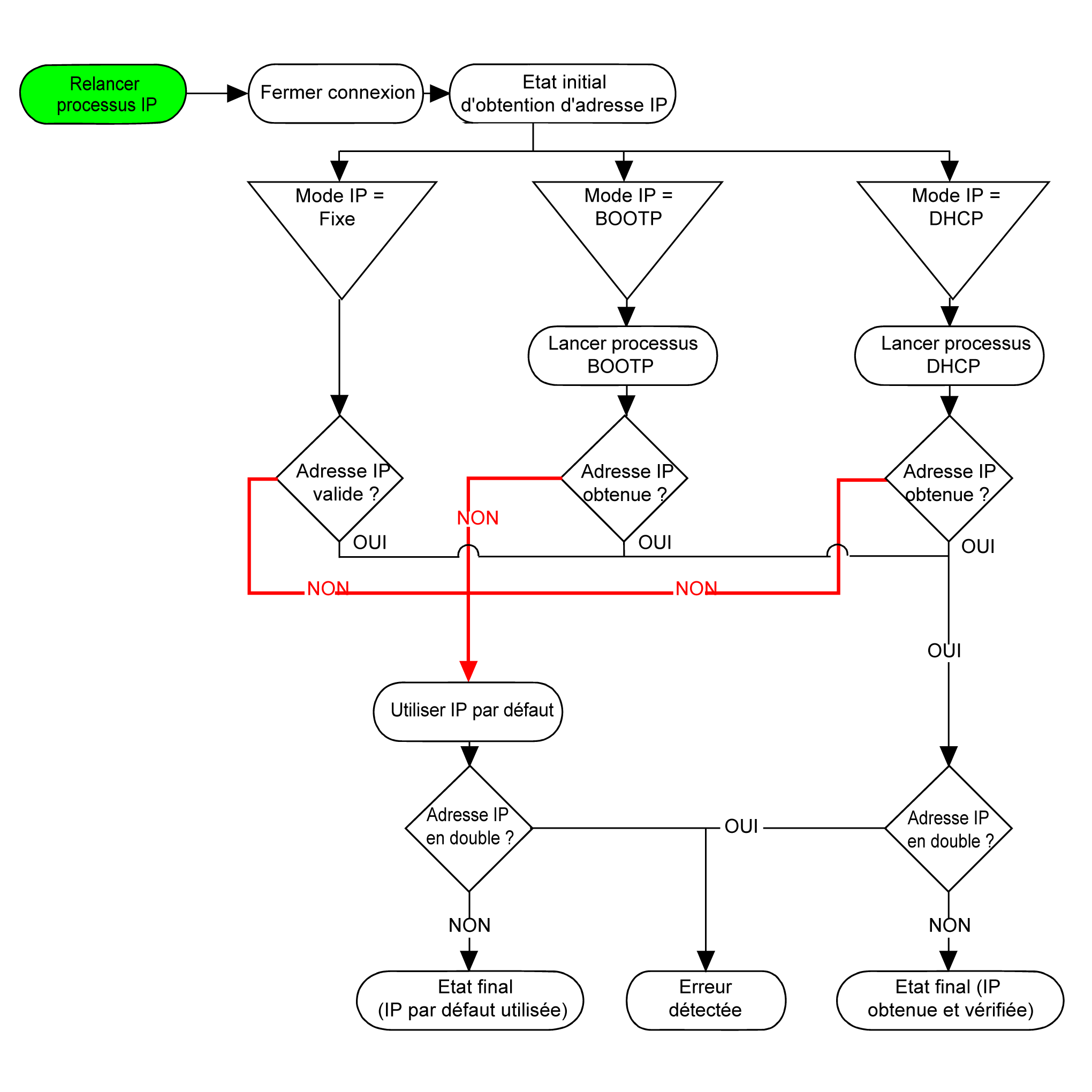
Gestion des adresses

Ce schéma représente les différents types de système d'adressage du contrôleur :

NOTE : si un équipement programmé pour utiliser les méthodes d'adressage DHCP ou BOOTP ne parvient pas à contacter son serveur, le contrôleur utilise l'adresse IP par défaut. Il répète constamment sa requête.

La procédure d'adressage IP redémarre automatiquement dans les cas suivants :

  • Redémarrage du contrôleur

  • Reconnexion du câble Ethernet

  • Téléchargement d'application (si les paramètres IP sont modifiés)

  • Détection d'un serveur DHCP ou BOOTP après échec d'une tentative d'adressage

Configuration Ethernet

Double-cliquez sur Ethernet_1 dans l'arborescence Equipements :

Remarque : En mode connecté (en ligne), deux fenêtres s'affichent. Vous ne pouvez pas les modifier. Si vous êtes en mode hors ligne, la fenêtre Paramètres configurés est affichée. Vous pouvez la modifier.

Le tableau suivant décrit les paramètres configurés :

Paramètres configurés

Description

Nom de réseau

Utilisé comme nom d'équipement pour récupérer l'adresse IP via le protocole DHCP (15 caractères maximum).

Adresse IP par DHCP

L'adresse IP est obtenue par le serveur DHCP.

Adresse IP par BOOTP

L'adresse IP est obtenue par le serveur BOOTP.

Adresse IP fixe

L'adresse IP, le masque de sous-réseau et l'adresse de passerelle sont définis par l'utilisateur.

Protocole Ethernet

Type de protocole utilisé (Ethernet 2)

Vitesse de transfert

Vitesse et duplex sont en mode autonégociation.

Adresse IP par défaut

Les adresses IP par défaut sont les suivantes :

  • 10.11.x.x. pour Ethernet_1

  • 10.10.x.x. pour Ethernet_2 (seulement sur le TM251MESE)

NOTE : Les deux adresses IP ne doivent pas se trouver dans le même réseau IP.

Les deux derniers champs de l'adresse IP par défaut correspondent à l'équivalent décimal des deux derniers octets hexadécimaux de l'adresse MAC du port.

L'adresse MAC du port est mentionnée sur l'étiquette placée sur la face avant du contrôleur.

Le masque de sous-réseau par défaut correspond au masque de sous-réseau par défaut de classe A, soit 255.0.0.0.

NOTE : Une adresse MAC s'écrit au format hexadécimal et une adresse IP au format décimal. Convertissez l'adresse MAC au format décimal.

Exemple : si l'adresse MAC est 00.80.F4.01.80.F2, l'adresse IP par défaut est 10.10.128.242.

Classes d'adresses

L'adresse IP est associée :

  • à un équipement (hôte) ;

  • à un réseau auquel l'équipement est connecté.

Une adresse IP est toujours codée à l'aide de 4 octets.

La répartition de ces octets entre l'adresse réseau et l'adresse de l'équipement peut varier. Cette répartition est définie par les classes d'adresses.

Les différentes classes d'adresses IP sont définies dans le tableau suivant :

Classe d'adresses

Octet 1

Octet 2

Octet 3

Octet 4

Classe A

0

ID du réseau

ID de l'hôte

Classe B

1

0

ID du réseau

ID de l'hôte

Classe C

1

1

0

ID du réseau

ID de l'hôte

Classe D

1

1

1

0

Adresse multidiffusion

Classe E

1

1

1

1

0

Adresse réservée pour l'utilisation suivante

Masque de sous-réseau

Le masque de sous-réseau est utilisé pour accéder à plusieurs réseaux physiques avec une adresse réseau unique. Le masque sert à séparer le sous-réseau et l'adresse de l'équipement hôte.

L'adresse de sous-réseau est obtenue en conservant les bits de l'adresse IP qui correspondent aux positions du masque contenant la valeur 1 et en remplaçant les autres par 0.

Inversement, l'adresse de sous-réseau de l'équipement hôte est obtenue en conservant les bits de l'adresse IP qui correspondent aux positions du masque contenant la valeur 0 et en remplaçant les autres par 1.

Exemple d'adresse de sous-réseau :

Adresse IP

192 (11000000)

1 (00000001)

17 (00010001)

11 (00001011)

Masque de sous-réseau

255 (11111111)

255 (11111111)

240 (11110000)

0 (00000000)

Adresse de sous-réseau

192 (11000000)

1 (00000001)

16 (00010000)

0 (00000000)

NOTE : L'équipement ne communique pas sur son sous-réseau en l'absence de passerelle.

Adresse de la passerelle

La passerelle permet de router un message vers un équipement qui ne se trouve pas sur le même réseau.

En l'absence de passerelle, l'adresse de passerelle est 0.0.0.0.

L'adresse de passerelle peut être définie sur l'interface Ethernet_1. Le trafic vers des réseaux inconnus est envoyé via cette adresse de passerelle, ou vers une adresse configurée dans la table de routage IP.

Paramètres de sécurité

Le tableau suivant décrit les différents paramètres de sécurité :

Paramètres de sécurité

Description

Paramètres par défaut

Protocole Discovery

Ce paramètre désactive le protocole Discovery. Lorsqu'il est désactivé, les requêtes Discovery sont ignorées.

Actif

Serveur FTP

Ce paramètre désactive le serveur FTP du contrôleur. Lorsqu'il est désactivé, les requêtes FTP sont ignorées.

Actif

Transfert IP

Ce paramètre désactive le service de transfert IP du contrôleur. Lorsque cette option est désactivée, les équipements inclus dans le réseau d'équipements ne sont plus accessibles à partir du réseau de contrôle (pages Web, DTM, etc.).

NOTE : Ce paramètre n'est disponible que sur le réseau Ethernet_1.

Inactif

Protocole Machine Expert

Ce paramètre désactive le protocole Machine Expert sur les interfaces Ethernet. Lorsqu'il est désactivé, toute requête Machine Expert provenant d'un équipement est rejetée, y compris celles provenant de la connexion UDP ou TCP. Aucune connexion Ethernet n'est donc possible à partir d'un PC équipé de EcoStruxure Machine Expert, d'une cible IHM qui souhaite échanger des variables avec ce contrôleur, d'un serveur OPC ou de Controller Assistant.

Actif

Serveur Modbus

Ce paramètre désactive le serveur Modbus du contrôleur. Lorsqu'il est désactivé, toute requête Modbus adressée au contrôleur est ignorée.

Inactif

Connexion distante (Fast TCP)

Ce paramètre désactive la connexion à distance. Lorsqu'elle est désactivée, les requêtes Fast TCP sont ignorées.

Actif

Serveur Web sécurisé (HTTPS)

Ce paramètre désactive le Serveur Web du contrôleur. Lorsqu'il est désactivé, les requêtes HTTPS adressées au Serveur Web du contrôleur sont ignorées.

Actif

Protocole SNMP

Ce paramètre désactive le serveur SNMP du contrôleur. Lorsqu'il est désactivé, les requêtes SNMP sont ignorées.

Inactif

Protocole WebVisualisation

Ce paramètre désactive les pages WebVisualisation du contrôleur. Lorsqu'il est désactivé, les requêtes HTTP adressées au protocole WebVisualisation du contrôleur logique sont ignorées.

Inactif

Identification de l'équipement esclave

Lorsque l'option Serveur DHCP actif est sélectionnée, il est possible de configurer les équipements ajoutés au bus de terrain pour les identifier par leur nom ou leur adresse MAC, au lieu de leur adresse IP. Consultez la section Serveur DHCP.

NOTE : Ce paramètre n'est disponible que sur le réseau Ethernet_2.