Cablaggio con Lexium 62 DC Link Terminal

Panoramica generale

Il cablaggio con Lexium 62 DC Link Terminal consente il collegamento dei moduli barra del bus di più file di:

  • dispositivi Lexium 62 non direttamente adiacenti nello stesso armadio di controllo, oppure

  • dispositivi Lexium 62 posti in armadi di controllo separati.

Quando si esegue il cablaggio con Lexium 62 DC Link Terminal, le file senza alimentatore sono alimentate dalle file con alimentatore.

Una fila o isola di dispositivi è una combinazione dei dispositivi Lexium 62 seguenti collegati direttamente tramite il modulo barra del bus:

  • Lexium 62 Power Supply

  • Lexium 62 Servo Drive

  • Lexium 62 DC Link Support Module

  • Lexium 62 Connection Module

NOTA: il cablaggio con Lexium 62 DC Link Terminal è soggetto a limitazioni elettriche. Vedere le topologie consentite e le restrizioni elettriche.

Topologie per il cablaggio con Lexium 62 DC Link Terminal

Le sette topologie presentate di seguito includono Lexium 62 DC Link Support Module. Tuttavia, è obbligatorio un Lexium 62 DC Link Support Module solo per lunghezze dei cavi maggiori o se in una fila è presente un LXM62DC13 a singolo azionamento senza Lexium 62 Power Supply.

NOTA: ogni isola dispositivo senza il proprio Lexium 62 Power Supply richiede alimentazione a 24 V dal Lexium 62 DC Link Terminal.
NOTA:
  • Il cablaggio con Lexium 62 DC Link Terminal non supporta le topologie ad anello.

  • Il cablaggio con Lexium 62 DC Link Terminal supporta un massimo di sei file o isole di dispositivi.

  • I 24 V e 0 V possono essere distribuiti tramite il Lexium 62 DC Link Terminal su più isole di dispositivi.

  • Invece di distribuire i 24 V su più file, è inoltre possibile collegare un'alimentazione esterna a 24 V direttamente al Lexium 62 DC Link Terminal per le file senza moduli Lexium 62 Power Supply.

 PERICOLO
INCENDI, SCOSSA ELETTRICA O ARCHI VOLTAICI
Utilizzare il Lexium 62 DC Link Terminal per collegare solo dispositivi Lexium 62.
Il mancato rispetto di queste istruzioni provocherà morte o gravi infortuni.

Topologia 1: accoppiamento di due (o più) file nell'armadio di controllo con un'alimentazione a 24 V separata

LXM62DCLT: Lexium 62 DC Link Terminal

I morsetti 24 V e 0 V devono essere sempre montati sul modulo barra del bus, anche se ai morsetti non è collegato alcun filo.

 PERICOLO
SCOSSA ELETTRICA
  • Installare sempre il complemento completo dei cinque connettori e il supporto di mantenimento del Lexium 62 DC Link Terminal.
  • Cablare almeno sempre i morsetti PE, DC- e DC+ dei 5 connettori installati.
Il mancato rispetto di queste istruzioni provocherà morte o gravi infortuni.

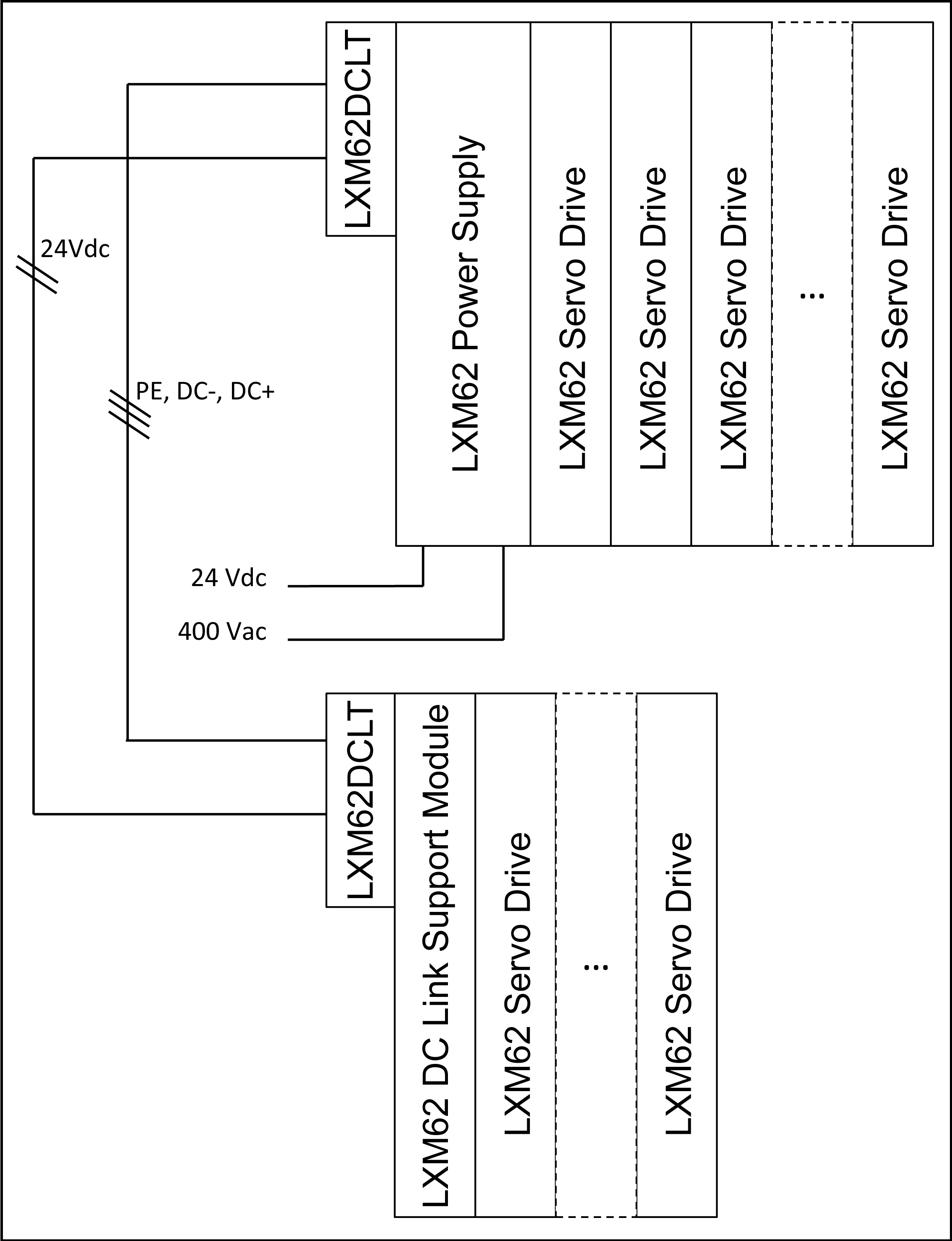
Topologia 2: accoppiamento di due (o più) file in un armadio di controllo senza alimentazione a 24 V separata

LXM62DCLT: Lexium 62 DC Link Terminal

Topologia 3: accoppiamento di due alimentatori

LXM62DCLT: Lexium 62 DC Link Terminal

NOTA:
  • I moduli Lexium 62 Power Supply sono collegati in parallelo.

  • I moduli Lexium 62 Power Supply devono essere nello stesso armadio di controllo.

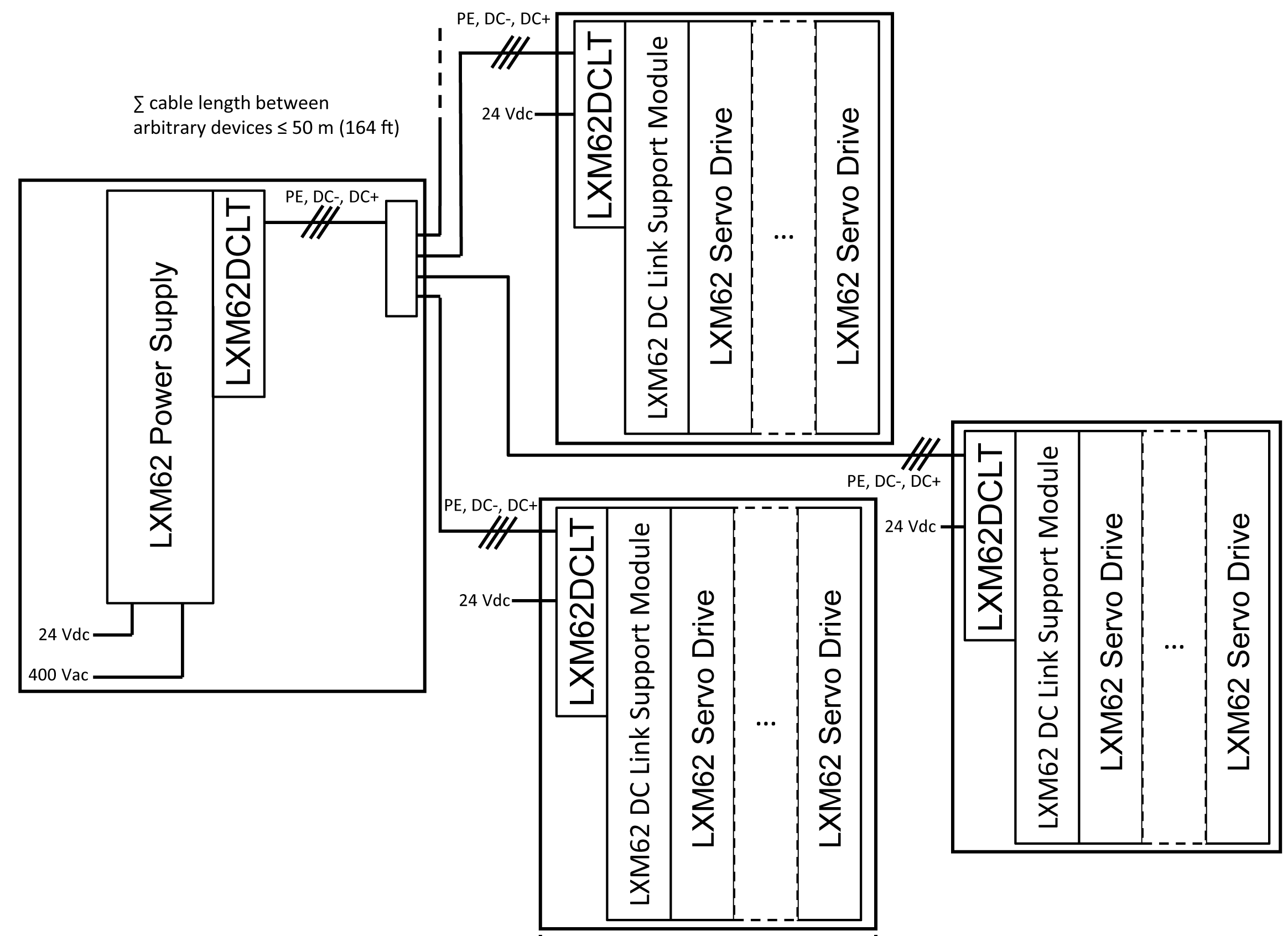
Topologia 4: accoppiamento di due armadi di controllo

LXM62DCLT: Lexium 62 DC Link Terminal

Topologia 5: accoppiamento di più di due armadi di controllo nella topologia in linea

LXM62DCLT: Lexium 62 DC Link Terminal

NOTA:
  • I moduli Lexium 62 Power Supply devono essere nello stesso armadio di controllo.

  • In questa topologia sono consentite fino a 6 isole di dispositivi Lexium 62.

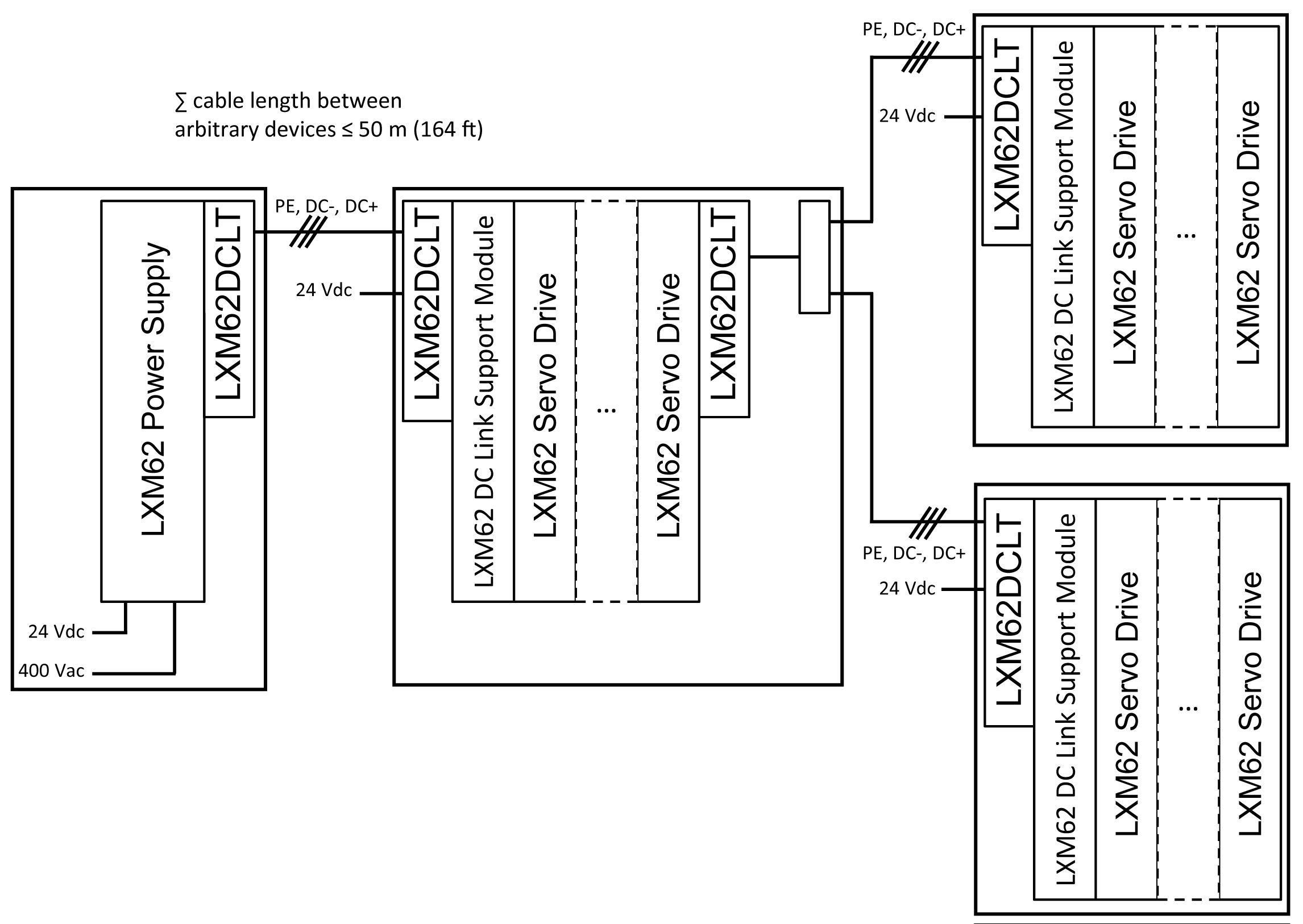
Topologia 6: accoppiamento di più di due armadi di controllo nella topologia a stella

LXM62DCLT: Lexium 62 DC Link Terminal

NOTA:
  • I moduli Lexium 62 Power Supply devono essere nello stesso armadio di controllo.

  • In questa topologia sono consentite fino a 6 isole di dispositivi Lexium 62.

  • I morsetti esterni (ad esempio, per guida di supporto) sono necessari per realizzare collegamenti a stella.

  • La lunghezza massima del cavo di una singola connessione tra un'isola di dispositivi Lexium 62 e l'isola di dispositivi Lexium 62 più vicina è 15 m (49.2 ft).

Topologia 7: accoppiamento di più di due armadi di controllo nella topologia mista in linea e a stella

LXM62DCLT: Lexium 62 DC Link Terminal

NOTA:
  • I moduli Lexium 62 Power Supply devono essere nello stesso armadio di controllo.

  • In questa topologia sono consentite fino a 6 isole di dispositivi Lexium 62.

  • I morsetti esterni (ad esempio, per guida di supporto) sono necessari per realizzare collegamenti a stella.

Restrizioni elettriche per il cablaggio con Lexium 62 DC Link Terminal

Criteri

Descrizione

Limiti assoluti della lunghezza dei cavi

  • La lunghezza massima del cavo di una singola connessione tra un'isola di dispositivi Lexium 62 e l'isola di dispositivi Lexium 62 più vicina è 15 m (49.2 ft).

  • La lunghezza massima globale dei cavi tra un dispositivo Lexium 62 e altri dispositivi Lexium 62 collegati tramite cablaggio mediante Lexium 62 DC Link Terminal è di 50 metri (164 ft).

Lexium 62 DC Link Support Module

Occorre installare un Lexium 62 DC Link Support Module per fila senza Lexium 62 Power Supply se:

  • la lunghezza globale dei cavi tra la fila e la fila successiva con un Lexium 62 Power Supply o Lexium 62 DC Link Support Module è maggiore di 3 m (9.84 ft.)

  • nella fila è presente un azionamento Lexium 62 di tipo LXM62DC13.

    NOTA: in questo caso, possono essere necessari più Lexium 62 DC Link Support Module.
NOTA: la lunghezza globale dei cavi corrisponde alla somma delle singoli connessioni con Lexium 62 DC Link Terminal.

Alimentazione

  • I moduli Lexium 62 Power Supply collegati tramite Lexium 62 DC Link Terminal devono trovarsi in un armadio di controllo.

  • L'alimentazione di rete dei moduli Lexium 62 Power Supply collegati tramite Lexium 62 DC Link Terminal deve essere fornita mediante lo stesso contattore di rete.

Single Drive LXM62DC13

  • Gli azionamenti di tipo Single Drive LXM62DC13 devono essere utilizzati insieme con un Lexium 62 Power Supply o un Lexium 62 DC Link Support Module nella stessa fila.

  • In una fila senza Lexium 62 Power Supply, occorre installare un Lexium 62 DC Link Support Module per Single Drive LXM62DC13.

Sezione cavo/filo

  • La capacità di corrente del Lexium 62 DC Link Terminal dipende dall'uso di cavi/fili adeguati e dal metodo di installazione dei cavi/fili.

  • Se si utilizzano cavi/fili di sezione ridotta e se il sistema è in grado di gestire permanentemente una corrente maggiore di quanto permesso per le sezioni di cavo/filo, occorre integrare fusibili esterni di limitazione della corrente nella connessione tramite Lexium 62 DC Link Terminal.

 PERICOLO
PERICOLO DI INCENDIO
  • Non superare una lunghezza globale del cavo di 3 m (9.84 ft) tra le file senza modulo Lexium 62 DC Link Support Module o Lexium 62 Power Supply e la fila successiva con un modulo Lexium 62 Power Supply o Lexium 62 DC Link Support Module.
  • Installare un Lexium 62 DC Link Support Module per ogni azionamento di tipo LXM62DC13 nelle righe senza modulo Lexium 62 Power Supply.
  • Installare tutti i moduli Lexium 62 Power Supply con bus DC collegato nello stesso armadio elettrico che condivide lo stesso contattore di rete.
Il mancato rispetto di queste istruzioni provocherà morte o gravi infortuni.
 PERICOLO
INCENDI, SCOSSA ELETTRICA O ARCHI VOLTAICI
  • Non installare più di tre moduli Lexium 62 Power Supply sullo stesso bus DC.
  • La corrente continuativa massima in qualsiasi punto del collegamento CC (DC Link) e della connessione 24V/0V non deve eccedere 120 A.
Il mancato rispetto di queste istruzioni provocherà morte o gravi infortuni.
 PERICOLO
SCOSSA ELETTRICA PROVOCATA DAL CABLAGGIO ERRATO TRA ARMADI ELETTRICI
  • Utilizzare solo cavi appropriati e certificati in base alle normative applicabili.
  • Utilizzare solo cavi con le appropriate sezioni incrociate.
  • Non utilizzare conduttori singoli fuori dall'armadio elettrico. Utilizzare solo cavi.
  • Osservare il raggio di curvatura della specifica per cavo/filo del produttore.
  • Verificare attentamente che cavi/fili non presentino difetti e/o danni dopo l'installazione.
  • Utilizzare canaline per cavi e altre misure appropriate al di fuori dell'armadio elettrico per proteggere cavi/fili da danni e tensione meccanica.
  • Rimuovere accuratamente l'isolante in base alla lunghezza di spellatura del conduttore del cavo.
Il mancato rispetto di queste istruzioni provocherà morte o gravi infortuni.
 AVVERTIMENTO
ALTA RADIAZIONE ELETTROMAGNETICA
  • Non superare una lunghezza del cavo di 15 m (49.2 ft) per singole connessioni utilizzando Lexium 62 DC Link Terminal.
  • Non superare una lunghezza globale del cavo di 50 metri (164 ft) tra un dispositivo Lexium 62 e qualsiasi altro dispositivo Lexium 62 collegato tramite un Lexium 62 DC Link Terminal.
Il mancato rispetto di queste istruzioni può provocare morte, gravi infortuni o danni alle apparecchiature.