Dati elettrici e meccanici del Lexium 62 DC Link Terminal

Dati tecnici del Lexium 62 DC Link Terminal

Designazione

Parametro

Valore

Specifiche elettriche

Tensione nominale

1000 Vcc sui connettori Lexium 62 DC Link Terminal per le tre porte superiori del modulo barra bus.

NOTA: le porte del modulo barra bus sono numerate dall'alto in basso.

24 Vcc sui connettori Lexium 62 DC Link Terminal per le due porte inferiori del modulo barra bus.

Corrente continuativa nominale

120 A con aumento di temperatura inferiore a 60 K.

Livello di test alta tensione

2120 Vcc o 1500 Vca tra le porte 2 e 1 e tra le porte 3 e 1 dei moduli barra bus.

NOTA: le porte del modulo barra bus sono numerate dall'alto in basso.

Tensione del sistema

300 V

Grado d'inquinamento

2 (IEC 60664-1)

Categoria di sovratensione

III

Durata di vita del prodotto

≥60.000 ore

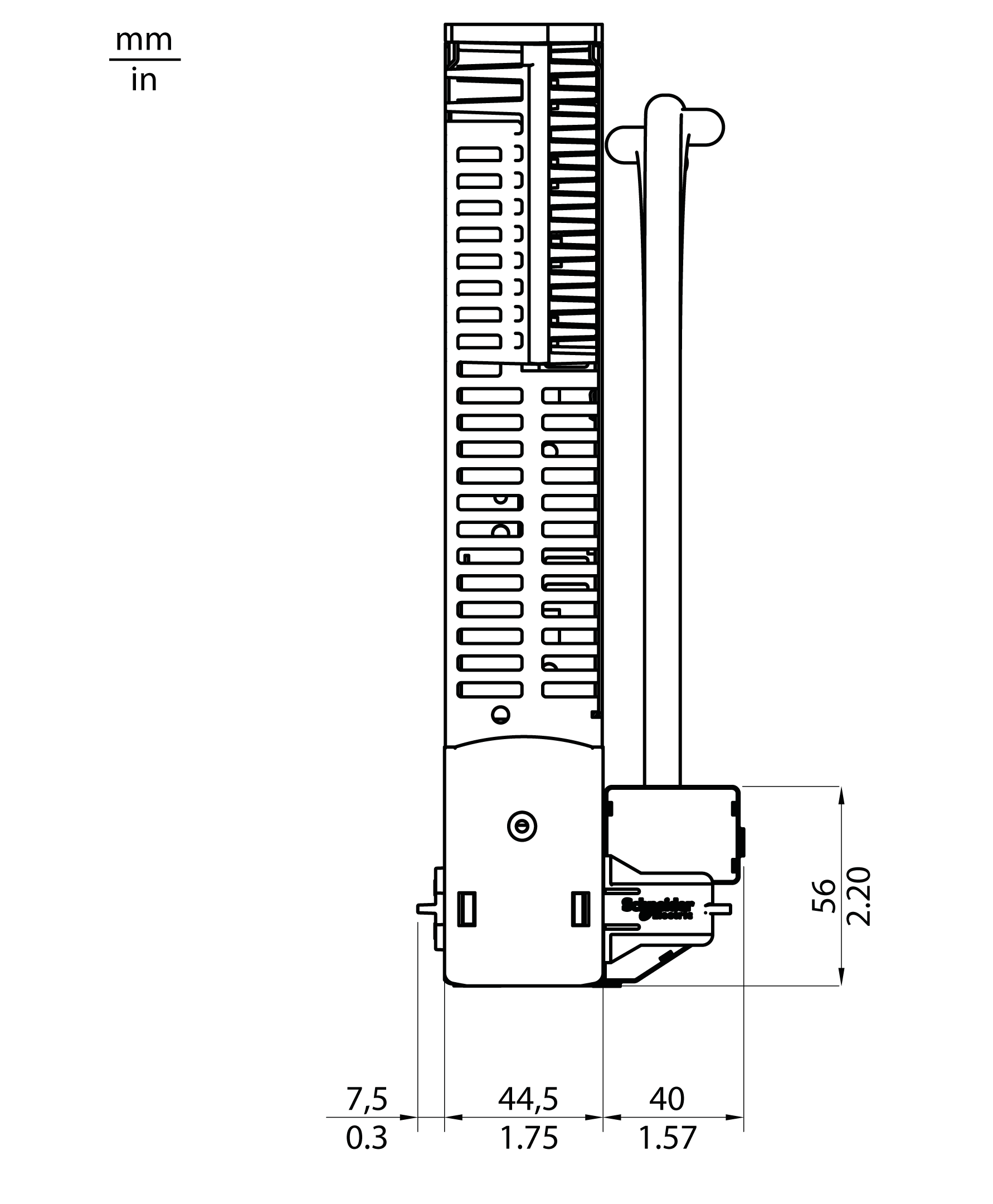
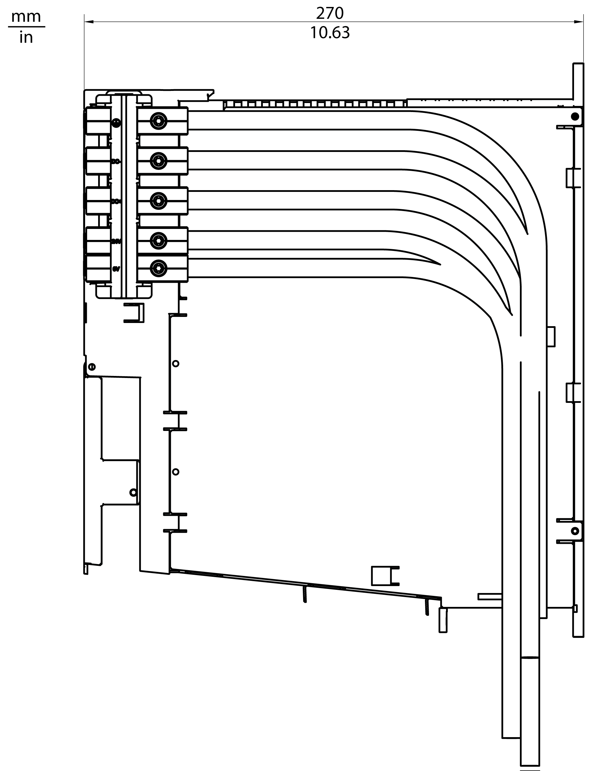
Dimensioni - Lexium 62 DC Link Terminal

Dimensioni del Lexium 62 DC Link Terminal: