IF_Motion - General Information

Overview

Type:

Interface

Available as of:

V1.0.0.0

Inherits from:

-

Task

Interface for setting the motion parameters, velocity limitations and stop commands for a carrier within a Lexium™ MC multi carrier transport system.

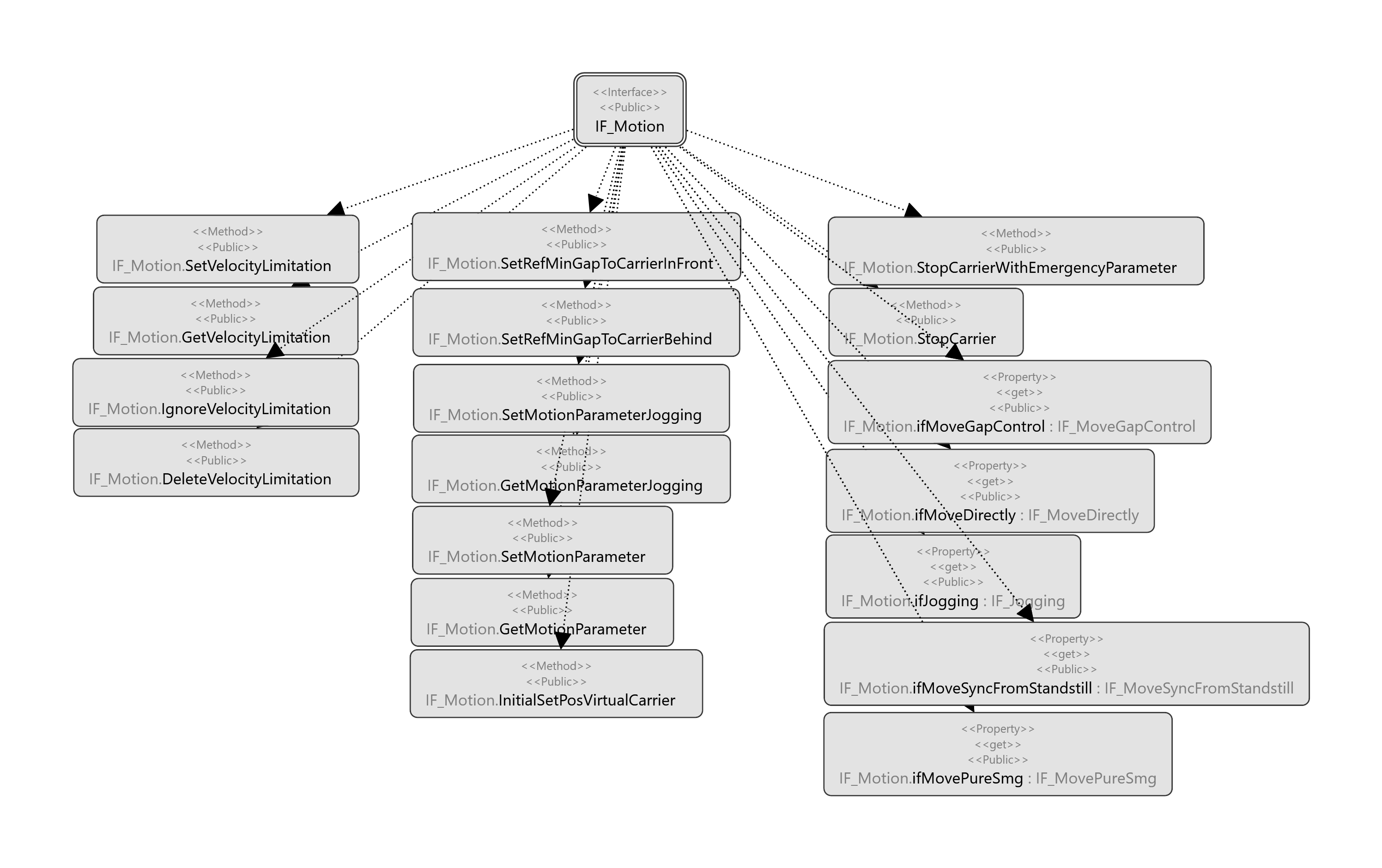
IF_Motion – General

IF_Motion – Move Commands

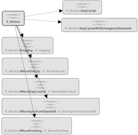
IF_Motion – Move Commands – Methods and Properties

Description

The interface provides several methods and properties for defining the motions of a carrier.

Properties

Name

Data type

Accessing

Description

ifJogging

IF_Jogging

Read

Access to the interface IF_Jogging

ifMoveDirectly

IF_MoveDirectly

Read

Access to the interface IF_MoveDirectly

ifMoveGapControl

IF_MoveGapControl

Read

Access to the interface IF_MoveGapControl

ifMovePureSmg

IF_MovePureSmg

Read

Access to the interface IF_MovePureSmg

ifMoveSyncFromStandstill

IF_MoveSyncFromStandstill

Read

Access to the interface IF_MoveSyncFromStandstill

Inputs

The interface has no inputs.

Outputs

The interface has no outputs.