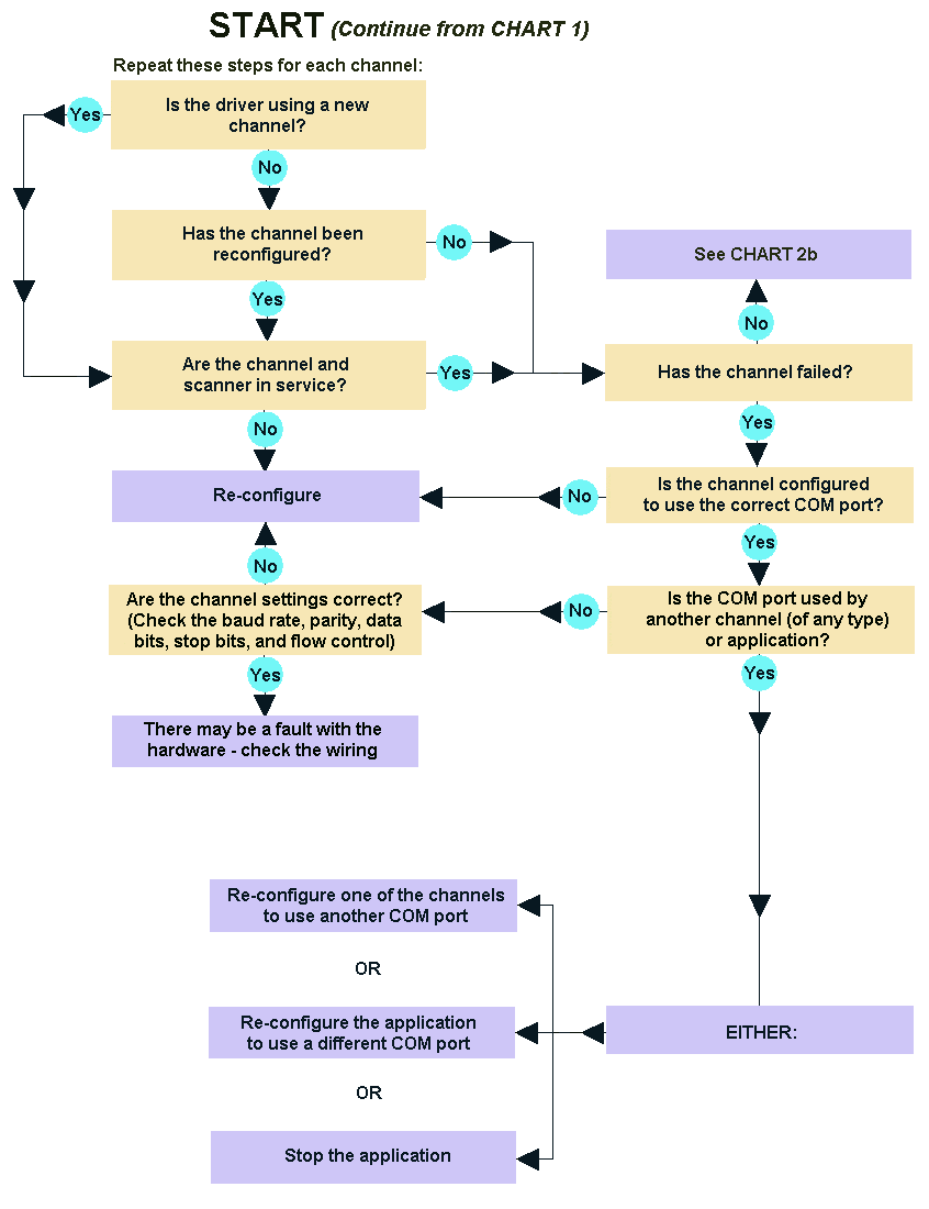
CHART 2a: Scanners using Serial Communications


 

Further Information

CHART 1: Basic Checks for Scanners that are in a Failed State.

CHART 2b.