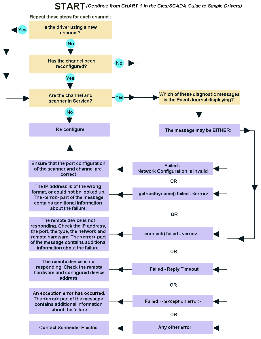
CHART 2: Scanners Using Modbus TCP

(For the chart from which this chart continues, see CHART 1: Basic Checks for Scanners that are in a Failed State in the Geo SCADA Expert Guide to Simple Drivers.)