Cableado con el Lexium 62 DC Link Terminal

Descripción general

Realizar el cableado con el Lexium 62 DC Link Terminal le permite conectar los módulos de barra de bus de varias filas de:

  • dispositivos Lexium 62 que no son directamente contiguos dentro del mismo armario eléctrico

  • dispositivos Lexium 62 que están situados en armarios eléctricos distintos

Al realizar el cableado con el Lexium 62 DC Link Terminal, las filas sin unidades de fuente de alimentación reciben energía de las filas con unidades de fuente de alimentación.

Una fila o isla de dispositivos es una combinación de los siguientes dispositivos Lexium 62 que están directamente conectados mediante el módulo de barra de bus:

  • Lexium 62 Power Supply

  • Lexium 62 Servo Drive

  • Lexium 62 DC Link Support Module

  • Lexium 62 Connection Module

NOTA: Si realiza el cableado con el Lexium 62 DC Link Terminal, tenga en cuenta que hay restricciones eléctricas. Consulte las topologías admitidas y las restricciones eléctricas.

Topologías del cableado con el Lexium 62 DC Link Terminal

Las siete topologías que presentamos aquí incluyen los Lexium 62 DC Link Support Module. Sin embargo, los Lexium 62 DC Link Support Module solo son obligatorios para longitudes de cables más largas o si hay un accionamiento sencillo LXM62DC13 en una fila sin Lexium 62 Power Supply.

NOTA: Cada isla de dispositivos sin su propia Lexium 62 Power Supply requiere el suministro de 24 V del Lexium 62 DC Link Terminal.
NOTA:
  • El cableado con el Lexium 62 DC Link Terminal no es compatible con topologías en anillo.

  • El cableado con el Lexium 62 DC Link Terminal admite un máximo de seis filas o islas de dispositivos.

  • Los suministros de 24 V o 0 V se pueden distribuir mediante el Lexium 62 DC Link Terminal a varias islas de dispositivos.

  • En lugar de distribuir el suministro de 24 V a varias filas, también puede conectar un suministro externo de 24 V directamente al Lexium 62 DC Link Terminal para las filas que no tengan módulos de Lexium 62 Power Supply.

 PELIGRO
INCENDIO, DESCARGA ELÉCTRICA O ARCO ELÉCTRICO
Utilice el Lexium 62 DC Link Terminal para conectar dispositivos Lexium 62 únicamente.
Si no se siguen estas instrucciones, se producirán lesiones graves o la muerte.

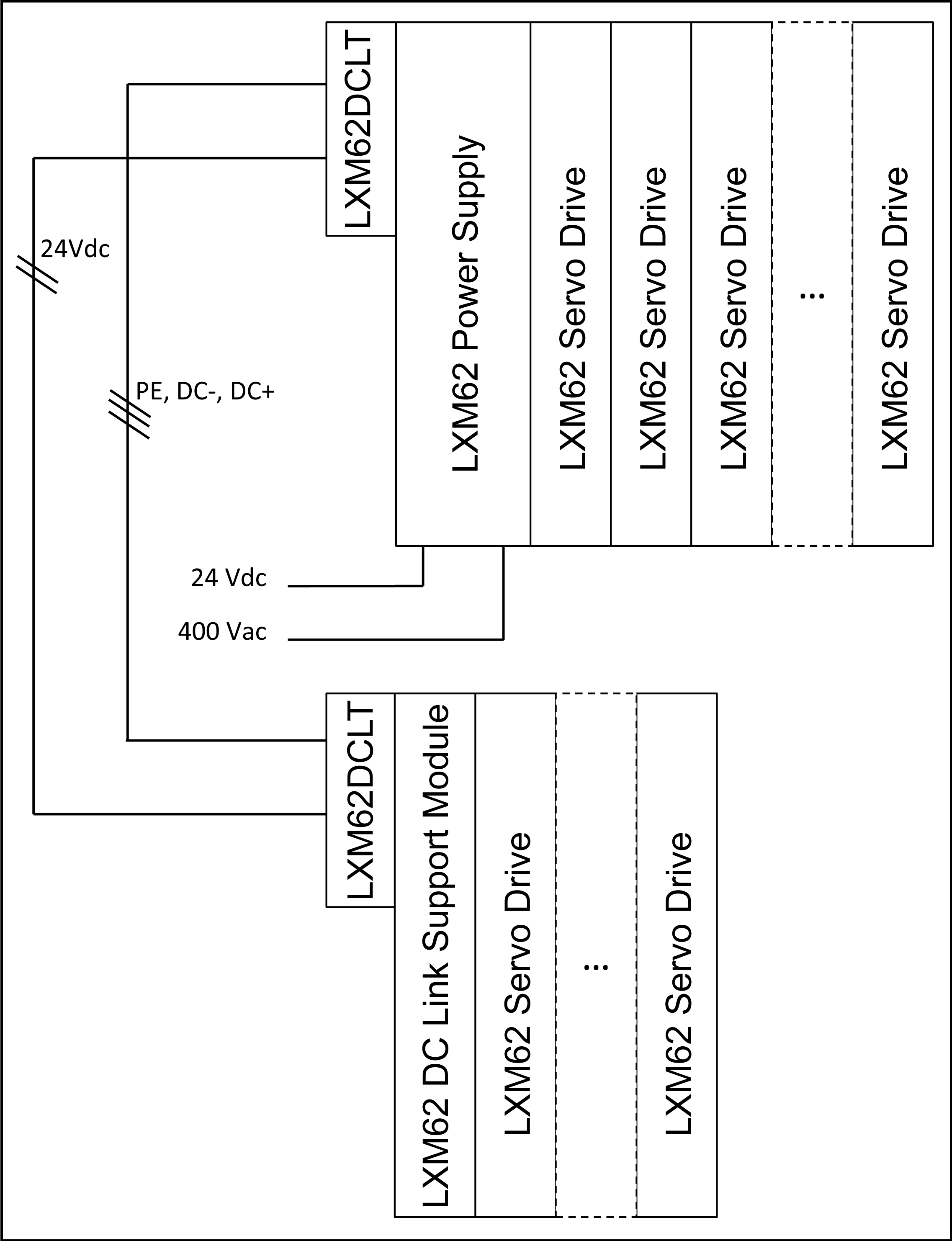
Topología 1: Conexión de dos (o más) filas en un armario eléctrico con un suministro de 24 V independiente

LXM62DCLT: Lexium 62 DC Link Terminal

Los terminales de 24 V y 0 V deben instalarse siempre en el módulo de barra de bus, aunque no haya ningún cable conectado a los terminales.

 PELIGRO
DESCARGA ELÉCTRICA
  • Instale siempre el complemento completo de los cinco conectores y el soporte de sujeción del Lexium 62 DC Link Terminal.
  • Cablee siempre como mínimo los bornes PE, CC– y CC+ de los 5 conectores instalados.
Si no se siguen estas instrucciones, se producirán lesiones graves o la muerte.

Topología 2: Conexión de dos (o más) filas en un armario eléctrico sin un suministro de 24 V independiente

LXM62DCLT: Lexium 62 DC Link Terminal

Topología 3: Conexión de dos fuentes de alimentación

LXM62DCLT: Lexium 62 DC Link Terminal

NOTA:
  • Los módulos de Lexium 62 Power Supply se conectan en paralelo.

  • Los módulos de Lexium 62 Power Supply deben estar instalados en el mismo armario eléctrico.

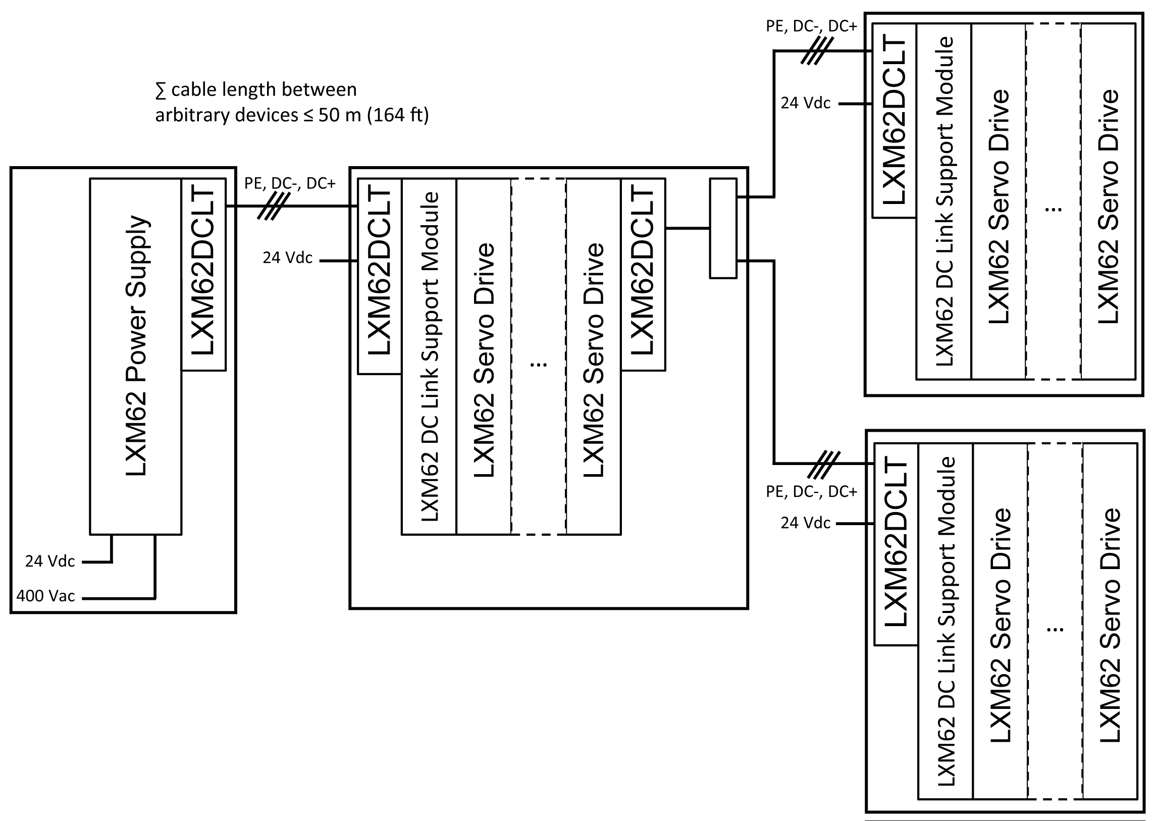
Topología 4: Conexión de dos armarios eléctricos

LXM62DCLT: Lexium 62 DC Link Terminal

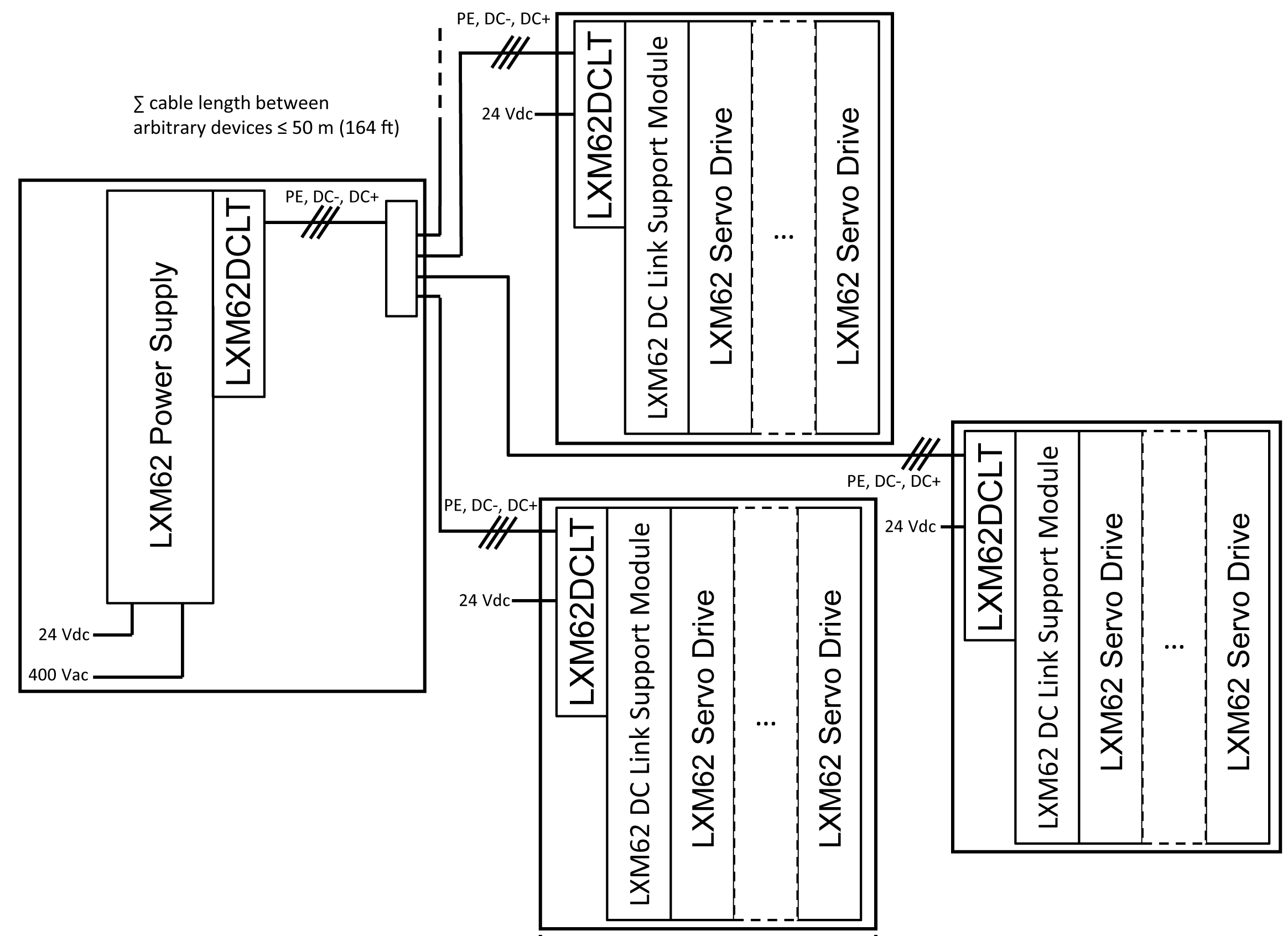
Topología 5: Conexión de más de dos armarios eléctricos en topología en línea

LXM62DCLT: Lexium 62 DC Link Terminal

NOTA:
  • Los módulos de Lexium 62 Power Supply deben estar instalados en el mismo armario eléctrico.

  • Esta topología permite hasta 6 islas de dispositivos Lexium 62.

Topología 6: Conexión de más de dos armarios eléctricos en topología en estrella

LXM62DCLT: Lexium 62 DC Link Terminal

NOTA:
  • Los módulos de Lexium 62 Power Supply deben estar instalados en el mismo armario eléctrico.

  • Esta topología permite hasta 6 islas de dispositivos Lexium 62.

  • Es necesario utilizar terminales externos (por ejemplo, para la barra) para que las conexiones en estrella funcionen.

  • La longitud máxima del cable de una única conexión entre cualquier isla de dispositivos Lexium 62 y la isla de dispositivos Lexium 62 más cercana es de 15 m (49,2 ft).

Topología 7: Conexión de más de dos armarios eléctricos en topología de línea mixta y en estrella

LXM62DCLT: Lexium 62 DC Link Terminal

NOTA:
  • Los módulos de Lexium 62 Power Supply deben estar instalados en el mismo armario eléctrico.

  • Esta topología permite hasta 6 islas de dispositivos Lexium 62.

  • Es necesario utilizar terminales externos (por ejemplo, para la barra) para que las conexiones en estrella funcionen.

Restricciones eléctricas del cableado con el Lexium 62 DC Link Terminal

Criterios

Descripción

Límites absolutos de longitud de los cables

  • La longitud máxima del cable de una única conexión entre cualquier isla de dispositivos Lexium 62 y la isla de dispositivos Lexium 62 más cercana es de 15 m (49,2 ft).

  • La longitud máxima del cable entre un dispositivo Lexium 62 y cualquier otro dispositivo Lexium 62 conectado mediante el cableado con el Lexium 62 DC Link Terminal es de 50 m (164 ft).

Lexium 62 DC Link Support Module

Debe instalar un Lexium 62 DC Link Support Module por cada fila sin Lexium 62 Power Supply si:

  • La longitud total del cable entre la fila y la siguiente fila con un Lexium 62 Power Supply o Lexium 62 DC Link Support Module es de más de 3 m (9,84 ft).

  • Hay un dispositivo Lexium 62 de tipo LXM62DC13 en la fila.

    NOTA: En este caso, se necesitaría más de un Lexium 62 DC Link Support Module.
NOTA: Con "longitud total del cable" nos referimos a la suma de las conexiones de cableado individuales con el Lexium 62 DC Link Terminal.

Fuente de alimentación

  • Los módulos de Lexium 62 Power Supply conectados mediante el Lexium 62 DC Link Terminal deben encontrarse en el mismo armario eléctrico.

  • La alimentación de red de los módulos de Lexium 62 Power Supply conectados mediante el Lexium 62 DC Link Terminal debe funcionar usando el mismo contactor de red.

Single Drive LXM62DC13

  • Los accionamientos de tipo Single Drive LXM62DC13 deben usarse junto con un Lexium 62 Power Supplyo un Lexium 62 DC Link Support Module de la misma fila.

  • En filas sin Lexium 62 Power Supply, debe instalarse un Lexium 62 DC Link Support Module por cada Single Drive LXM62DC13.

Sección transversal de los cables

  • El amperaje del Lexium 62 DC Link Terminal depende del uso de los cables adecuados y del método de instalación de dichos cables.

  • Si usa secciones transversales de cables más pequeñas, y si el sistema es capaz de accionar de forma permanente una corriente más amplia que la permitida para las secciones transversales de cables, deben integrarse fusibles para limitar la corriente mediante el Lexium 62 DC Link Terminal.

 PELIGRO
PELIGRO DE INCENDIO
  • No supere una longitud total del cable de 3 m (9,84 ft) entre ninguna fila sin un Lexium 62 DC Link Support Module o módulo de Lexium 62 Power Supply y la siguiente fila con un módulo de Lexium 62 Power Supply o Lexium 62 DC Link Support Module.
  • Instale un Lexium 62 DC Link Support Module para cada variador de tipo LXM62DC13 en filas sin módulo de Lexium 62 Power Supply.
  • Instale todos los módulos de Lexium 62 Power Supply con bus DC conectado en el mismo armario eléctrico compartiendo el mismo contactor de red.
Si no se siguen estas instrucciones, se producirán lesiones graves o la muerte.
 PELIGRO
INCENDIO, DESCARGA ELÉCTRICA O ARCO ELÉCTRICO
  • No instale más de tres módulos Lexium 62 Power Supply en el mismo bus DC.
  • La corriente continua máxima en cualquier punto del enlace de CC y la conexión de 24 V/0 V no debe superar los 120 A.
Si no se siguen estas instrucciones, se producirán lesiones graves o la muerte.
 PELIGRO
EL CABLEADO INCORRECTO ENTRE ARMARIOS ELÉCTRICOS CAUSA DESCARGAS ELÉCTRICAS
  • Utilice únicamente cables apropiados y certificados de acuerdo con las normas aplicables.
  • Utilice únicamente cables con la sección apropiada.
  • No use conductores individuales fuera del armario eléctrico: use solo cables.
  • Respete el radio de curvatura de la especificación del cable/hilo del fabricante.
  • Compruebe minuciosamente los cables/hilos para determinar si hay defectos o daños tras la instalación.
  • Utilice conductos de cables y otras medidas apropiadas fuera del armario eléctrico para proteger los cables/hilos frente a daños y tensiones mecánicas.
  • Retire el aislamiento correctamente de acuerdo con la longitud de pelado del conductor del cable.
Si no se siguen estas instrucciones, se producirán lesiones graves o la muerte.
 ADVERTENCIA
RADIACIÓN ELECTROMAGNÉTICA ELEVADA
  • No exceda una longitud de cable de 15 m (49,2 ft) para conexiones individuales utilizando Lexium 62 DC Link Terminal.
  • No exceda una longitud de cable de 50 m (164 ft) entre un dispositivo Lexium 62 y cualquier otro dispositivo Lexium 62 conectado por medio de un Lexium 62 DC Link Terminal.
Si no se siguen estas instrucciones, pueden producirse lesiones graves, muerte o daños en el equipo.