Configuración de dirección IP

Introducción

Existen distintos modos de asignar la dirección IP a la interfaz Ethernet añadida del controlador:

  • Asignación de la dirección por parte del servidor DHCP en función del nombre de red de la interfaz Ethernet.

  • Asignación de la dirección por parte del servidor BOOTP en función de la dirección MAC de la interfaz Ethernet.

  • Dirección IP fija

  • Archivo de configuración de Post. Si existe un archivo de configuración de configuración de Post, este método de asignación tiene prioridad sobre los otros.

La dirección IP también se puede cambiar dinámicamente por medio de:

NOTA: Si el método de direccionamiento probado no da resultado, el enlace utiliza una dirección IP predeterminada derivada de la dirección MAC.

Al gestionar las direcciones IP, recuerde que cada dispositivo de la red requiere una dirección exclusiva. Si existen varios dispositivos con la misma dirección IP, puede producirse un funcionamiento imprevisto en la red y el equipo asociado.

 ADVERTENCIA
FUNCIONAMIENTO IMPREVISTO DEL EQUIPO
  • Verifique que solo hay un controlador maestro configurado en la red o la conexión remota.
  • Verifique que todos los dispositivos tienen direcciones exclusivas.
  • Solicite su dirección IP al administrador del sistema.
  • Confirme que la dirección IP del dispositivo sea única antes de poner el sistema en funcionamiento.
  • No asigne la misma dirección IP a ningún otro equipo de la red.
  • Actualice la dirección IP después de clonar cualquier aplicación que incluya comunicaciones Ethernet a una dirección exclusiva.
Si no se siguen estas instrucciones, pueden producirse lesiones graves, muerte o daños en el equipo.
NOTA: Compruebe que el administrador del sistema conserva un registro de las direcciones IP asignadas en la red y subred e infórmele de los cambios de configuración realizados.

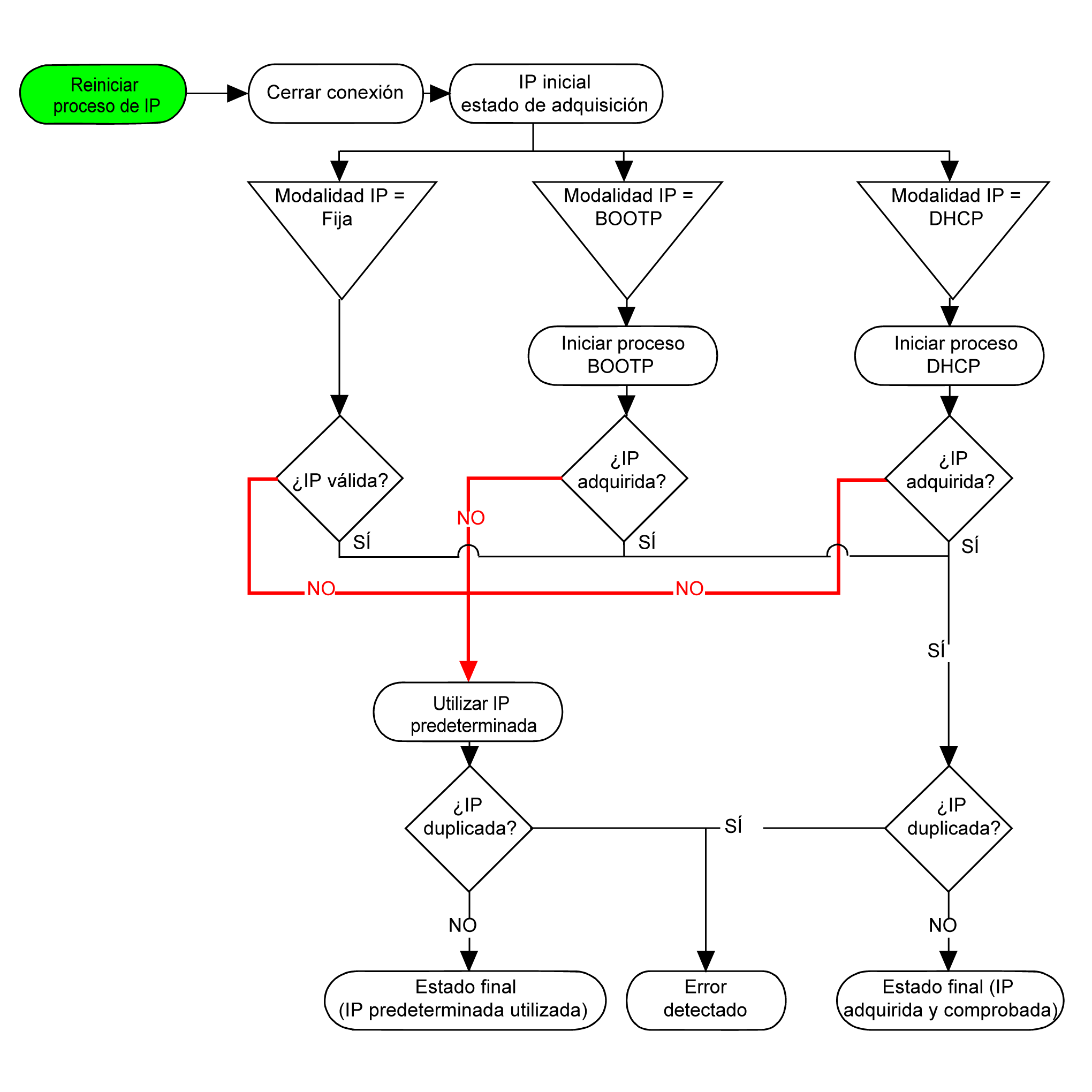
Gestión de direcciones

Este diagrama muestra los diferentes tipos de sistemas de direcciones para el controlador:

NOTA: Si un dispositivo programado para utilizar los métodos de direccionamiento DHCP o BOOTP no puede establecer contacto con su servidor correspondiente, el controlador utiliza la dirección IP predeterminada. Repite su petición constantemente.

El proceso de IP se reinicia en los siguientes casos:

  • Reinicio del controlador

  • Reconexión de cable Ethernet

  • Descarga de aplicación (si los parámetros IP cambian)

  • El servidor DHCP o BOOTP detectado después de un intento de direccionamiento anterior no ha dado resultado.

Ethernet Configuration

En el árbol Dispositivos, haga doble clic en Ethernet_1 o Ethernet_2

Nota: Si está en modo online, verá las dos ventanas. No puede editarlas. Si está en modalidad offline, verá la ventana Parámetros configurados y, para Ethernet_2, la ventana Opciones de topología en anillo. Puede editarlas.

En esta tabla se describen los parámetros configurados:

Parámetros configurados

Descripción

Nombre de interfaz

Nombre de la conexión de red. Visible en modalidad online.

Nombre de red

Se utiliza como nombre de dispositivo para recuperar la dirección IP mediante DHCP, 15 caracteres como máximo.

NOTA: La modificación del nombre de red se aplicará la próxima vez que se encienda el dispositivo.

Dirección IP de DHCP

La dirección IP se obtiene por medio del servidor DHCP.

Dirección IP de BOOTP

La dirección IP se obtiene por medio del servidor BOOTP.

La dirección MAC se encuentra en la parte frontal del controlador.

Dirección IP fija

El usuario define la dirección IP, la máscara de subred y la dirección de pasarela.

Protocolo Ethernet

Tipo de protocolo utilizado: Ethernet 2

Velocidad de transferencia

Velocidad y dúplex están en modalidad de negociación automática.

Dirección IP predeterminada

Las direcciones IP predeterminadas son:

  • 10.10.x.y. para Ethernet_1

  • 10.11.x.y. para Ethernet_2

Cuando TM262• no está configurado, TMSES4 se inicia y obtiene automáticamente su dirección IP predeterminada:

  • 10.12.x.z para el primer módulo

  • 10.13.x.z para el segundo módulo

  • 10.14.x.z para el tercer módulo

x representa el 5.º byte e y o z representan el 6.º byte de la dirección MAC de la interfaz. Por ejemplo, con una dirección MAC 00:80:F4:4E:02:5D, la dirección IP será 10.12.2.93

NOTA: Las direcciones IP no pueden estar en la misma red IP.

La dirección MAC del puerto Ethernet se puede obtener de la etiqueta situada en el lado frontal del controlador. La dirección MAC del puerto TMSES4 puede calcularse con el Ethernet_2 del puerto de la dirección MAC.

NOTA: En las versiones EcoStruxure Machine Expert anteriores a V1.2.4, la dirección MAC viene determinada por el valor situado a la izquierda del controlador. Consulte la EcoStruxure Machine Expert - Compatibilidad y migración - Guía del usuario.

Las máscaras de subred predeterminadas son:

  • 255.255.0.0 para Ethernet_1

  • 255.255.0.0 para Ethernet_2

NOTA: Una dirección MAC se escribe en formato hexadecimal y una dirección IP en formato decimal. Convierta la dirección MAC al formato decimal.

Ejemplo de conversión:

Puerto

dirección MAC

Dirección IP

Ethernet_1

MAC@Eth1:00.80.F4.4E.24.10

10.10.36.16

Ethernet_2

MAC@Eth2:00.80.F4.4E.24.0B

10.11.36.11

TMS_1

MAC@TMS:00.80.F4.50.24.0B

10.12.36.11

TMS_2

MAC@TMS:00.80.F4.50.24.0C

10.13.36.12

TMS_3

MAC@TMS:00.80.F4.50.24.0D

10.14.36.13

NOTA: La dirección MAC de TMSES4 se calcula de la siguiente manera: MAC@TMS_x = MAC@Ethernet2 + 0x20000 + (x-1).

Direcciones IP prohibidas

La dirección de red USB (192.168.200.0) y dirección de red de TMS (192.168.2.0) están prohibidas.

Máscara de subred

La máscara de subred se utiliza para dirigirse a varias redes físicas con una única dirección de red. La máscara se utiliza para separar la dirección de subred y la del dispositivo en el ID de host.

La dirección de subred se obtiene conservando los bits de la dirección IP que corresponden a las posiciones de la máscara que contienen 1 y sustituyendo los otros por 0.

En cambio, la dirección de subred del dispositivo host se obtiene conservando los bits de la dirección IP que corresponden a las posiciones de la máscara que contienen 0 y sustituyendo los otros por 1.

Ejemplo de una dirección de subred:

dirección IP

192 (11000000)

1 (00000001)

17 (00010001)

11 (00001011)

Máscara de subred

255 (11111111)

255 (11111111)

240 (11110000)

0 (00000000)

Dirección de subred

192 (11000000)

1 (00000001)

16 (00010000)

0 (00000000)

NOTA: El dispositivo solo puede comunicarse en su subred cuando no hay ninguna pasarela.

Dirección de pasarela

La puerta de enlace permite que un mensaje se pueda enrutar a un dispositivo que no se encuentra en la misma red.

Si no hay ninguna puerta de enlace, la dirección de la puerta de enlace es 0.0.0.0.

La dirección de puerta de enlace predeterminada se puede definir en cualquier interfaz. Sólo puede configurar la puerta de enlace predeterminada en una interfaz. El tráfico a redes desconocidas se envía a través de esta interfaz. Consulte Enrutamiento IP si necesita configurar más de una interfaz.

Parámetros de seguridad

En esta tabla se describen los diferentes parámetros de seguridad:

Parámetros de seguridad

Descripción

Ajustes predeterminados

Protocolo de detección

Este parámetro desactiva Discovery protocol. Cuando está desactivado, se rechazan las peticiones Discovery.

Activo

Servidor FTP

Este parámetro desactiva el servidor FTP del controlador. Cuando está desactivado, se rechazan las peticiones FTP.

Activo

Protocolo de Machine Expert

Este parámetro desactiva el protocolo de Machine Expert en las interfaces Ethernet. Cuando está desactivado, se rechaza cualquier solicitud de Machine Expert de cualquier dispositivo. Por lo tanto, no es posible realizar una conexión sobre Ethernet desde un PC con EcoStruxure Machine Expert, desde un destino HMI que pretenda intercambiar variables con este controlador, desde un servidor OPC o desde Asistente del controlador.

Activo

Servidor Modbus

Este parámetro desactiva el servidor Modbus del controlador. Cuando está desactivado, se pasan por alto todas las peticiones de Modbus al controlador.

Inactivo

Conexión remota (Fast TCP)

Este parámetro desactiva la conexión remota. Cuando está desactivado, las peticiones de Fast TCP se pasan por alto.

Activo

Servidor web seguro (HTTPS)

Este parámetro desactiva el Servidor web seguro del controlador. Cuando está desactivado, las solicitudes HTTPS realizadas al Servidor web seguro del controlador se pasan por alto.

Activo

Protocolo SNMP

Este parámetro desactiva el servidor SNMP del controlador. Cuando está desactivado, se rechazan las peticiones SNMP.

Inactivo

Protocolo WebVisualisation

Este parámetro desactiva las páginas de WebVisualisation del controlador. Cuando está desactivado, se pasan por alto las solicitudes HTTP al protocolo de WebVisualisation del controlador.

Inactivo

Opciones de topología en anillo

Este parámetro solo está disponible en la red Ethernet_2.

En esta tabla se describen las opciones de Topología en anillo:

Opciones

Descripción

Sin anillo

Si se selecciona esta opción, verifique que no haya ningún anillo conectado.

Raíz

Primer dispositivo de la topología de anillo

Participante

Uno de los dispositivos de la topología en anillo.

Cada dispositivo de la topología en anillo debe ser compatible con el protocolo RSTP (Rapid Spanning Tree Protocol).

La topología en anillo puede incluir hasta 40 dispositivos.