Lexium 62 DC Link Terminal 接线

概述

Lexium 62 DC Link Terminal 接线后,可以连接以下设备的多排母排模块:

  • 在同一控制柜内不直接相邻的 Lexium 62 设备,或

  • 位于单独的控制柜内的 Lexium 62 设备。

Lexium 62 DC Link Terminal 接线时,没有电源装置的端子排由带电源装置的端子排供电。

端子排或设备孤岛是以下 Lexium 62 设备的组合,它们通过母排模块直接相连:

  • Lexium 62 Power Supply

  • Lexium 62 Servo Drive

  • Lexium 62 DC Link Support Module

  • Lexium 62 Connection Module

注:Lexium 62 DC Link Terminal 的接线存在一些电气限制。请参阅容许的拓扑结构和电气限制

Lexium 62 直流链路端子接线的拓扑结构

下面介绍的 7 种拓扑结构中包括 Lexium 62 DC Link Support Module。但是,只有对于更长的电缆长度或者端子排中存在没有 Lexium 62 Power Supply 的单驱动器 LXM62DC13 时才需要使用 Lexium 62 DC Link Support Module

注: 不包含自有 Lexium 62 Power Supply 的每个设备岛要求使用来自 Lexium 62 DC Link Terminal 的 24 V 电源。
注:
  • Lexium 62 DC Link Terminal 的接线不支持环形拓扑结构。

  • Lexium 62 DC Link Terminal 的接线支持最多六个端子排或设备孤岛。

  • 24 V 和 0 V 可以通过 Lexium 62 DC Link Terminal 分配到多个设备孤岛上。

  • 对于没有 Lexium 62 Power Supply 模块的端子排,也可以将外部 24 V 电源直接连接到 Lexium 62 DC Link Terminal,而不是在多个端子排上分配 24 V。

 危险
火灾、触电或电弧爆炸危险
仅使用 Lexium 62 DC Link Terminal 来连接 Lexium 62 设备。
未按说明操作可能导致人身伤亡等严重后果。

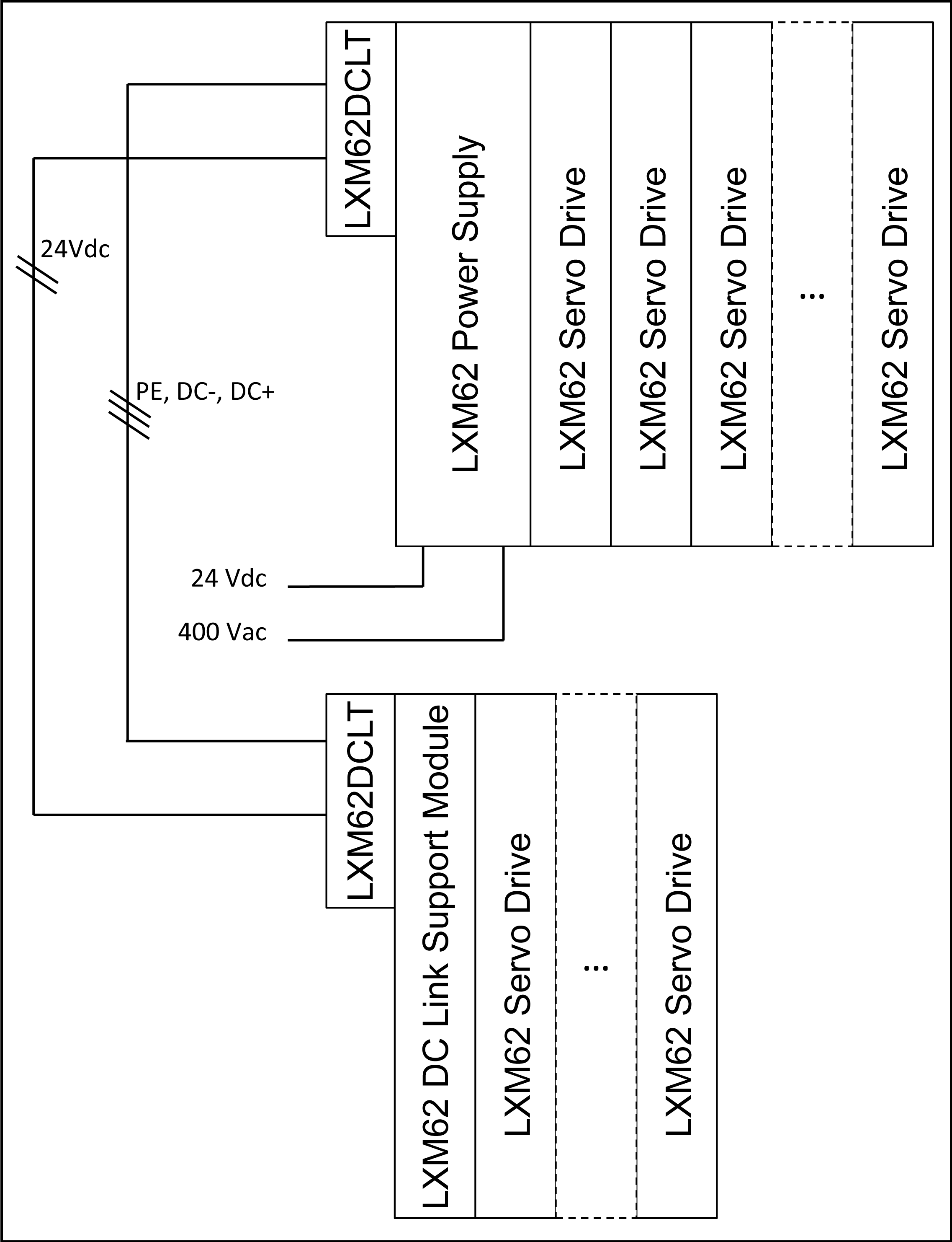
拓扑结构 1:耦合具有单独的 24 V 电源的控制柜中的两个(或更多)端子排

LXM62DCLT: Lexium 62 DC Link Terminal

24 V 和 0 V 端子始终需要安装到母排模块上,即使没有导线连接到端子。

 危险
谨防触电
  • 务必安装全部五个连接器以及 Lexium 62 DC Link Terminal 的固定架。
  • 务必至少将 PE、DC- 和 DC+ 端子连接到所述 5 个已安装的连接器。
未按说明操作可能导致人身伤亡等严重后果。

拓扑结构 2:耦合没有单独的 24 V 电源的控制柜中的两个(或更多)端子排

LXM62DCLT: Lexium 62 DC Link Terminal

拓扑结构 3:耦合两个电源

LXM62DCLT: Lexium 62 DC Link Terminal

注:
  • Lexium 62 Power Supply 模块采用并联方式。

  • Lexium 62 Power Supply 模块必须位于同一控制柜中。

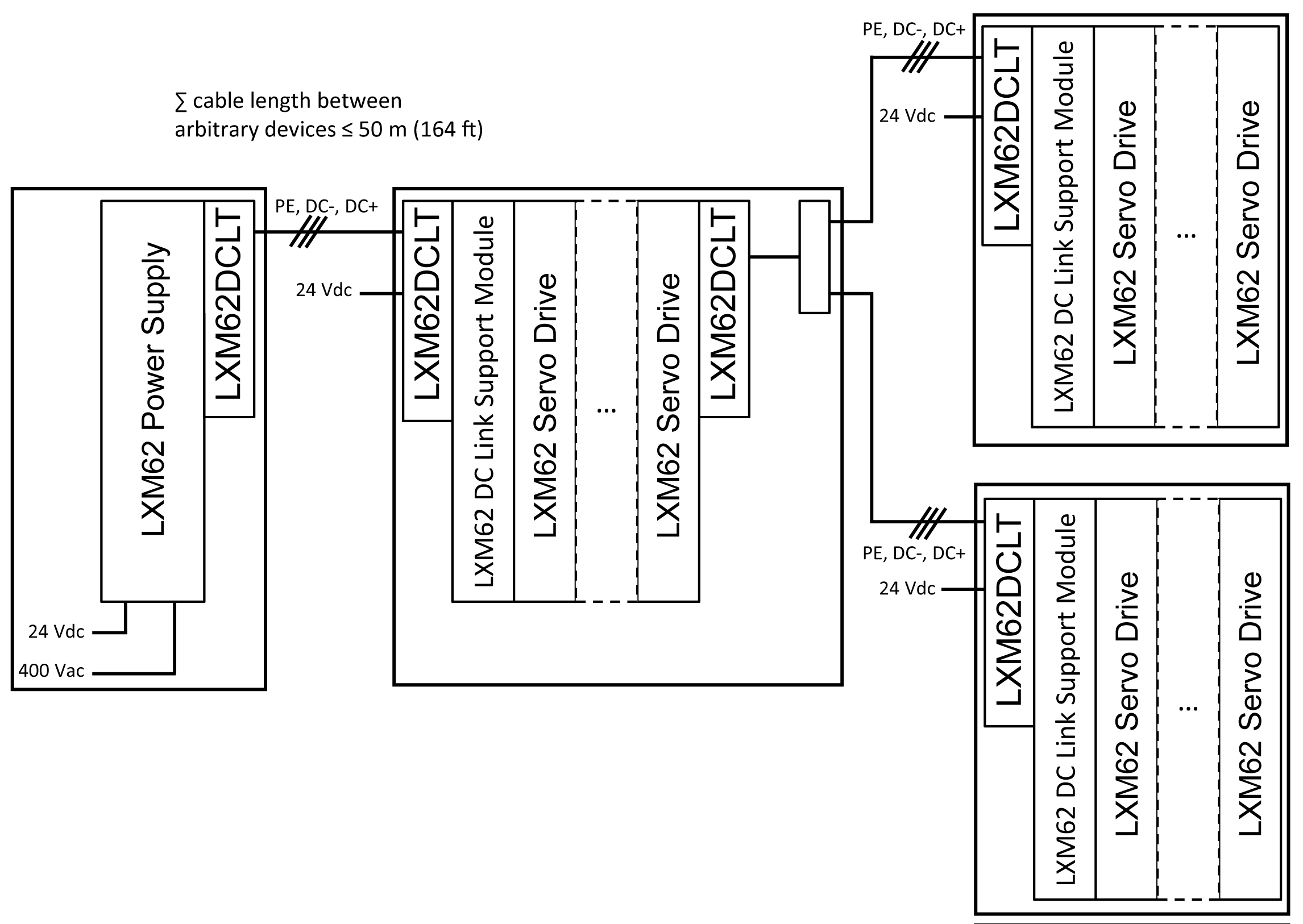
拓扑结构 4:耦合两个控制柜

LXM62DCLT: Lexium 62 DC Link Terminal

拓扑结构 5:在线型拓扑结构中耦合多个控制柜

LXM62DCLT: Lexium 62 DC Link Terminal

注:
  • Lexium 62 Power Supply 模块必须位于同一控制柜中。

  • 此拓扑结构中最多允许 6 个 Lexium 62 设备孤岛。

拓扑结构 6:在星型拓扑结构中耦合多个控制柜

LXM62DCLT: Lexium 62 DC Link Terminal

注:
  • Lexium 62 Power Supply 模块必须位于同一控制柜中。

  • 此拓扑结构中最多允许 6 个 Lexium 62 设备孤岛。

  • 要实现星型连接,需要使用外部端子(例如,用于盖导轨)。

  • 任何 Lexium 62 设备孤岛与最近的 Lexium 62 设备孤岛之间一个接头的最大电缆长度为 15 米(49.2 英尺)。

拓扑结构 7:耦合混合线型和星型拓扑结构中的多个控制柜

LXM62DCLT: Lexium 62 DC Link Terminal

注:
  • Lexium 62 Power Supply 模块必须位于同一控制柜中。

  • 此拓扑结构中最多允许 6 个 Lexium 62 设备孤岛。

  • 要实现星型连接,需要使用外部端子(例如,用于盖导轨)。

Lexium 62 DC Link Terminal 接线的电气限制

标准

描述

绝对电缆长度限制

  • 任何 Lexium 62 设备孤岛与最近的 Lexium 62 设备孤岛之间一个接头的最大电缆长度为 15 米(49.2 英尺)。

  • 通过 Lexium 62 DC Link Terminal 使用导线连接的一个 Lexium 62 设备与任何其他 Lexium 62 设备之间的整体电缆最大长度为 50 米(164 英尺)。

Lexium 62 DC Link Support Module

在以下情况下,每个没有 Lexium 62 Power Supply 的端子排必须安装一个 Lexium 62 DC Link Support Module

  • 端子排与下一个具有 Lexium 62 Power SupplyLexium 62 DC Link Support Module 的端子排之间的整体电缆长度大于 3 米(9.84 英尺)

  • 端子排中具有 LXM62DC13 类型的 Lexium 62 驱动器。

    注: 这种情况下,可能需要多个 Lexium 62 DC Link Support Module
注: 整体电缆长度表示与 Lexium 62 DC Link Terminal 的单个接线连接的总和。

电源

  • 通过 Lexium 62 DC Link Terminal 连接的 Lexium 62 Power Supply 模块必须位于一个控制柜内。

  • 通过 Lexium 62 DC Link Terminal 连接的 Lexium 62 Power Supply 模块的市电电源必须采用相同的电源接触器。

Single Drive LXM62DC13

  • Single Drive LXM62DC13 类型的驱动器必须与同一端子排中的 Lexium 62 Power SupplyLexium 62 DC Link Support Module 结合使用。

  • 在没有 Lexium 62 Power Supply 的端子排中,必须每个 Single Drive LXM62DC13 安装一个 Lexium 62 DC Link Support Module

电缆/导线横截面

  • Lexium 62 DC Link Terminal 的载流量取决于合适电缆/导线的使用以及电缆/导线的安装方法。

  • 使用横截面较小的电缆/导线时,如果系统能够驱动的电流比电缆/导线横截面允许的电流大,则必须通过 Lexium 62 DC Link Terminal 将用于限流的外部保险丝集成到连接中。

 危险
火灾风险
  • 在不含 Lexium 62 DC Link Support ModuleLexium 62 Power Supply 模块的任意一排与包含 Lexium 62 Power Supply 模块或 Lexium 62 DC Link Support Module 的下一排之间,电缆总长不超过 3 m (9.84 ft)。
  • 在不含 Lexium 62 Power Supply 模块的那些排钟,为每个 LXM62DC13 类型的驱动器安装 Lexium 62 DC Link Support Module
  • 所有 Lexium 62 Power Supply 模块都应被安装成使同一控制柜中相连的直流总线共享同一电源导线。
未按说明操作可能导致人身伤亡等严重后果。
 危险
火灾、触电或电弧爆炸危险
  • 不要在同一条直流总线上安装三个以上的 Lexium 62 Power Supply 模块。
  • 直流链路的任何位置以及 24V/0V 接头的最大连续电流不得超过 120 A。
未按说明操作可能导致人身伤亡等严重后果。
 危险
控制柜之间接线不当导致触电
  • 仅使用符合相应标准的适当且经认可的电缆。
  • 仅使用尺寸规格合适的电缆。
  • 不得使用控制柜外的单芯接线;仅使用电缆。
  • 谨遵制造商电缆/接线规范的弯曲半径要求。
  • 安装完成后,全面检查电缆/接线是否存在缺陷和/或是否受损。
  • 在机柜外使用电缆管以及采取其他适当的措施来保护电缆/接线免遭损坏和机械应力。
  • 根据电缆导线的剥线长度要求,正确剥除绝缘。
未按说明操作可能导致人身伤亡等严重后果。
 警告
高电磁辐射
  • 对于使用 Lexium 62 DC Link Terminal 进行的单一连接,电缆长度不得超过 15 m (49.2 ft)。
  • Lexium 62 设备与经由 Lexium 62 连接的任何其他 Lexium 62 DC Link Terminal 设备之间的电缆总长不得超过 50 米(164 英尺)。
未按说明操作可能导致人身伤亡或设备损坏等严重后果。